FX-3_Maintenance_Rev2_C - 第103页
Rev 2.00 维修调整要领书 12-8 12-2-1-2. 更换方法 1 ) 请从控制装置中拆下 ①CPU BOARD 。 2 ) 请从 ③SSD 的插接器上拆下 ⑦SSD I/F CABLE ASM 的连接器。 3 ) 取下 ⑥ 螺钉( 3 处),从 ②SSD BRACKET 上拆下 SSD 。 4 ) 安装时,请按照相反的程序进行安装 。 图 12-2-1-2-1 CPU 电路板组件· SSD 【更换零件一览表】 表 12-2-…

Rev 2.00
维修调整要领书
12-7
12-2. 系统盘的更换
FX-3 中,系统盘的组成分为 Solid State Disk(以下称 SSD)和 HDD。SSD 内装有 Windows 和 RTX 等
操作系统,属于启动盘。HDD 内保存有 FX-3 的系统程序或参数、生产程序文件。
12-2-1. SSD的更换
SSD 内保存着 FX-3 系列工作所需的 Windows 和 RTX 等操作系统,作为装置的启动盘。同时,该盘内
容储存在安装于控制装置内的 CPU BOARD 上。
更换 SSD 时,请一定按照手册的程序实施。
12-2-1-1. 需要部件
① FX-3 Environment Disk(SSD)
FX-3 必须要有 FX-3 Environment Disk(内含 Windows 和 RTX 等本装置工作所需的 OS 环境)。
言語 OS 品名 品番
共同(日·英·中) WindowsXP Environment DISK(FX-3) 40047575
表 12-2-1-1-1 SSD 的货号

Rev 2.00
维修调整要领书
12-8
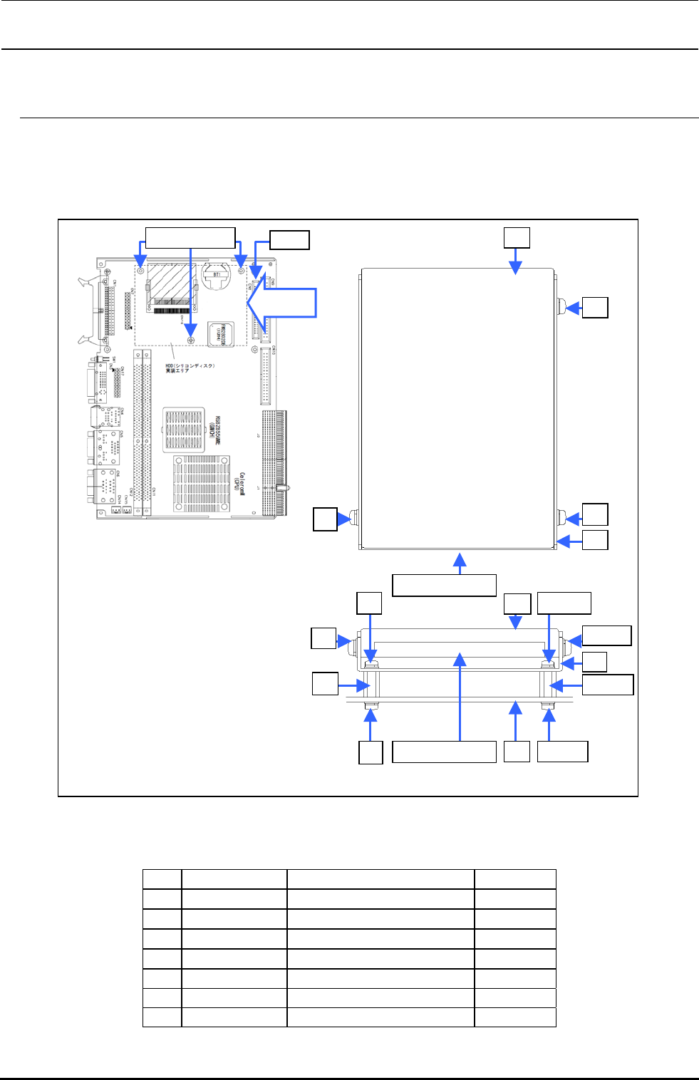
12-2-1-2. 更换方法
1) 请从控制装置中拆下①CPU BOARD。
2) 请从③SSD 的插接器上拆下⑦SSD I/F CABLE ASM 的连接器。
3) 取下⑥螺钉(3 处),从②SSD BRACKET 上拆下 SSD。
4) 安装时,请按照相反的程序进行安装。
图 12-2-1-2-1 CPU 电路板组件·SSD
【更换零件一览表】
表 12-2-1-2-1 SSD 更换零件
No. 货号 品名 每台数量
① 40044475 CPU 主板 1
② 40046601 HDD 托架 1
③ 40029836 SILICON DISK 1
④ HX00486000C 电路板柱状螺栓 M2.6 L=13 3
⑤ SL4860581SC 带垫片内六角螺栓 M2.5×56
⑥ SL4030681SC 带垫片内六角螺栓 M3×6 3
⑦ 40045441 SSD I/F 电缆组件 1
③
②
⑥
⑥
插接器连接处
⑥
CN8
A
向视
记号④安装孔
CPU BOARD
①
③
④×2
④
⑤
⑤×2
②
⑥×2
⑥
⑤×2 ⑤
插接器连接处
A向视

Rev 2.00
维修调整要领书
12-9
12-2-2. HDD的更换方法
12-2-2-1. 需要部件
① FX-3 系统程序安装盘
是 FX-3 的软件。保存有 FX-3 所有的系统程序,安装时要指定机型(仅在新安装时)。
② Flexline DB 安装盘:是元件库数据库。
12-2-2-2. HDD的更换方法
1) 取下①螺钉,从②控制支架上拆下③隔振橡胶,拆下④⑤⑥⑦。
2) 取下④螺钉,拆下⑤HDD 荷重板。
3) 拆下⑥伸缩接头,取下 HDD。
4) 安装时,请按照相反的程序进行安装。
图 12-2-2-2-1 HDD
⑦40056915
硬盘驱动器40GB
⑤40011588
HDD荷重板
⑥E3032700000
伸缩接头
④SL4030881SC
带垫片内六角螺栓 M3×8
③E1612721000
隔振橡胶
①SL6030892TN
带垫片内六角螺栓 M3×8
②40047081
控制支架