FX-3_Maintenance_Rev2_C - 第142页
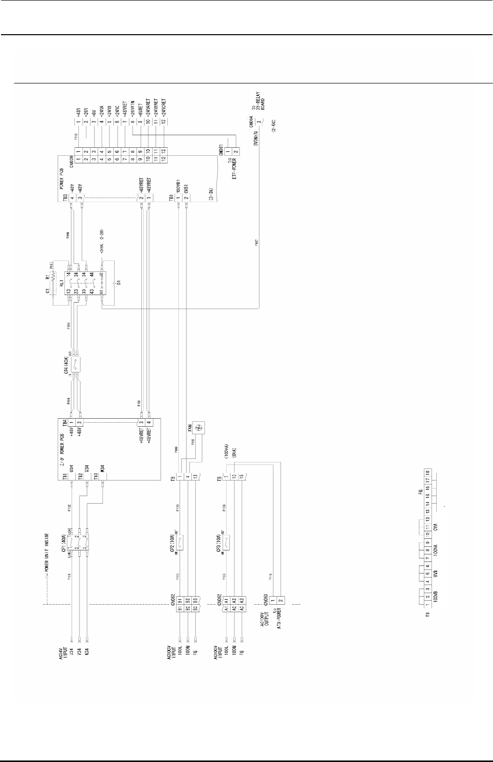
Rev 2.00 维修调整要领书 13-7 13-3-1-3. 电源装置连接图 图 13-3-1-3-1 电源装置的连接图( 1/2 ) 注 1. 端子台 TB 的跨接连接如上图所示。

Rev 2.00
维修调整要领书
13-6
表 13-3-1-2-1 电源装置(零件清单)
【更换零件一览表】
No. 货号 品名 数量 备考
1 HA00524000E 电路保护器(12A) 1 CP7
2 HA00524000F 电路保护器(4A) 1 CP8
3 HA00524000G 电路保护器(20A) 1 CP6
4 HA00527000A 电路保护器(40A) 1 CP4
5 HA00542000C 电路保护器(10A) 1 CP2
6 HA00542000D 电路保护器(15A) 1 CP3
7 HA005570000 电路保护器(10A) 1 CP5
8 HA005600000 电路保护器(40A) 1 CP1
9 HB001100000 继电器 1 RL4
10 HB00128000C 继电器 1 RL1(仅 ST 规格)
11 HB001740000 继电器 1 RL1(仅 EN 规格)
12 HB001540000 继电器 2 RL2, 3
13 HB001540010 继电器插座 2 RL2, 3用
14 HM00033000A AC FAN 1
15 HX004820000 电源 +24V/500W 1 PS2
16 HX00542000B 电源 +24V/100W 1 PS4(仅 EN 规格)
17 HX00543000A 电源 +24V/300W 1 PS3
18 KX000000150 电源 +6V/75W 1 PS1
19 40047522 POWER PCB ASM 1
20 40047524 Zθ POWER PCB ASM 1
21 HA005300000 接触器 2 K1, 2(仅 EN 规格)
22 HA005300020 端子保护罩 2 K1, 2用( 仅 EN 规格)

Rev 2.00
维修调整要领书
13-7
13-3-1-3. 电源装置连接图
图 13-3-1-3-1 电源装置的连接图(1/2)
注1. 端子台TB的跨接连接如上图所示。

Rev 2.00
维修调整要领书
13-8
图 13-3-1-3-2 电源装置的连接图(2/2)
注1. 端子台TB的跨接连接如上图所示。