FX-3_Maintenance_Rev2_C - 第145页
Rev 2.00 维修调整要领书 13-10 图 13-3-1-3-4 电源装置 ( EN ) 的连接图 ( 2/2 ) 注 1. 端子台 TB 的跨接连接如上图所示。

Rev 2.00
维修调整要领书
13-9
图 13-3-1-3-3 电源装置(EN)的连接图(1/2)
注1. 端子台TB的跨接连接如上图所示。

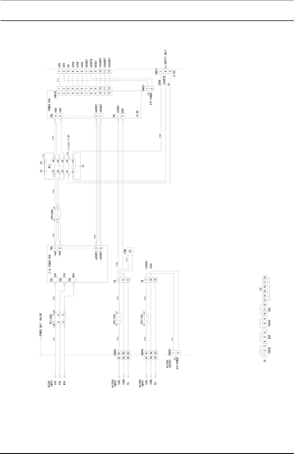
Rev 2.00
维修调整要领书
13-10
图 13-3-1-3-4 电源装置(EN)的连接图(2/2)
注1. 端子台TB的跨接连接如上图所示。

Rev 2.00
维修调整要领书
13-11
图 13-3-1-3-5 Z/θ 电源基板的连接图