FX-3_Maintenance_Rev2_C - 第161页
Rev 2.00 维修调整要领书 13-26 【 更换后的调整项目 】 更换伺服放大器时,必须利用各轴的伺服放大器的旋转开关( SW1 )进行轴选择设置。 请打开伺服放大器前面的盖罩,转动选轴用的旋转开关( SW1 ),使箭头指向下表的设置值。 请确认直插式开关( SW2 )为 OFF 状态。 表 13-5-1-1 转动开关的设定 伺服放大器 选轴开关设置值 X (LF) 0 X (LR) 1 YL (LF) 0 YR (LF) 1 Y…

Rev 2.00
维修调整要领书
13-25
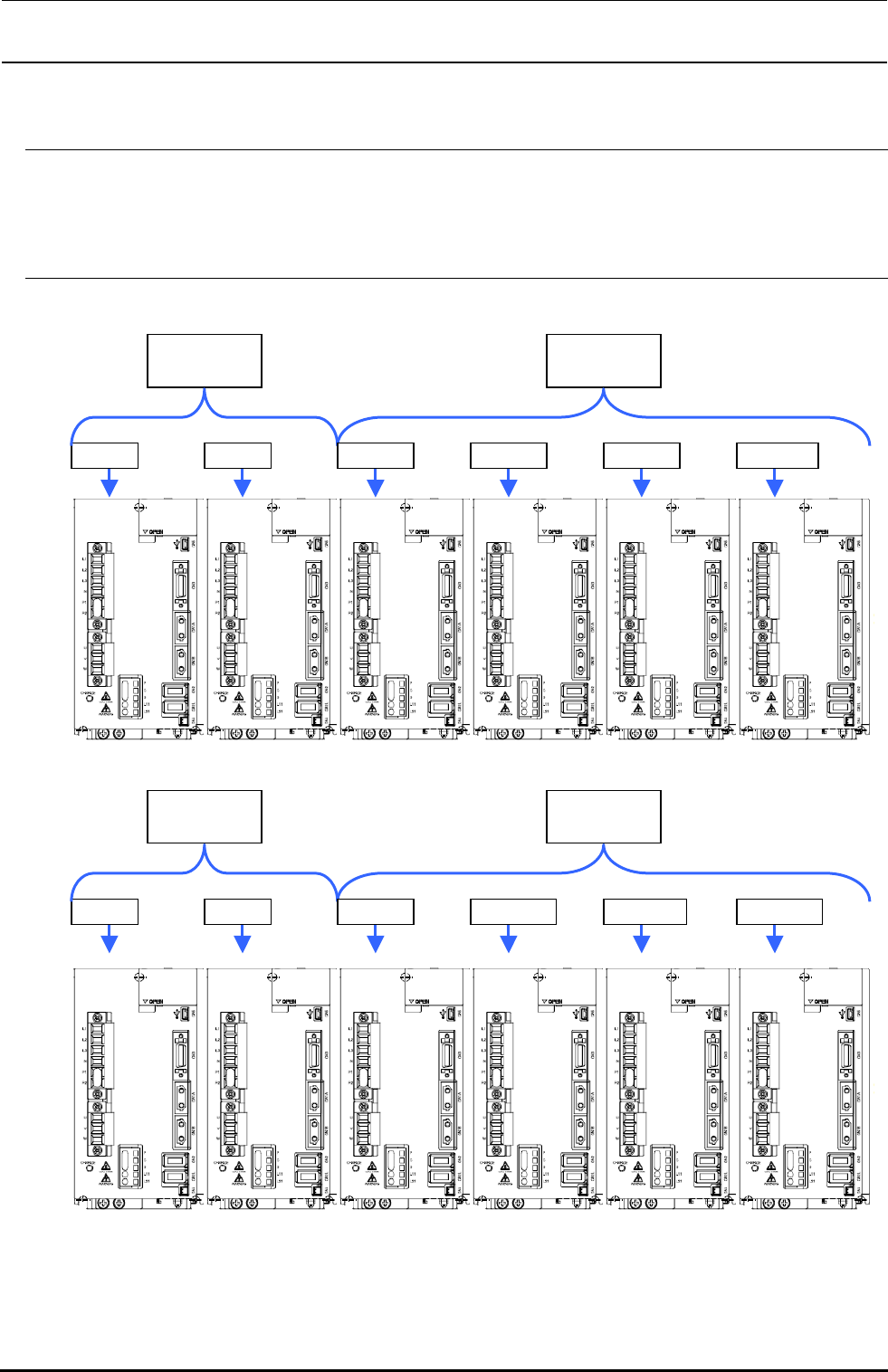
13-5. XY装置
XY装置由检测驱动XY轴 AC 伺服放大器和移动位置的电磁标尺构成。
13-5-1. XY装置构成
AC 伺服放大器一共装有 12 台,4 台是驱动 X 轴的 AC 伺服放大器,另 8 台是驱动 Y 轴的伺服放大器。
图 13-5-1-1 XY 装置的构成 (底座架内左侧)
图 13-5-1-2 XY 装置的构成(底座架内右侧)
40048019
X轴AMP
40048020
Y轴AMP
X(LF) X(LR) YL(LF) YR(LF) YL(LR) YR(LR)
40048019
X轴AMP
40048020
Y轴AMP
X(RF) X(RR) YL(RF) YR(RF) YL(RR) YR(RR)

Rev 2.00
维修调整要领书
13-26
【更换后的调整项目】
更换伺服放大器时,必须利用各轴的伺服放大器的旋转开关(SW1)进行轴选择设置。
请打开伺服放大器前面的盖罩,转动选轴用的旋转开关(SW1),使箭头指向下表的设置值。
请确认直插式开关(SW2)为 OFF 状态。
表 13-5-1-1 转动开关的设定
伺服放大器 选轴开关设置值
X (LF) 0
X (LR) 1
YL (LF) 0
YR (LF) 1
YL (LR) 2
YR (LR) 3
X (RF) 0
X (RR) 1
YL (RF) 0
YR (RF) 1
YL (RR) 2
YR (RR) 3
13-5-2. XY伺服放大器的显示器显示
XY 伺服放大器正面装有指示状态的 7 段 LED。
一般情况下显示如下。
表 13-5-1-2 7 区段显示
显示 Ab C# d#
内容 正在初始化
→
伺服 OFF
→
伺服 ON
* #显示轴编号(参照下表)。
表 13-5-1-3 7 区段显示
轴 轴编号#
X (LF) 轴 01
X (LR) 轴 02
YL (LF) 轴 01
YR (LF) 轴 02
YL (LR) 轴 03
YR (LR) 轴 04
X (RF) 轴 01
X (RR) 轴 02
YL (LF )轴 01
YR (LF) 轴 02
YL (LR) 轴 03
YR (LR) 轴 04
1
2
ON
SW1
SW2

Rev 2.00
维修调整要领书
13-27
13-6. Z/θ装置
Z/θ 装置由驱动贴装头的Zθ軸的AC伺服放大器构成。
13-6-1. Z/θ装置的构成
Zθ 用 AC 伺服放大器用 1 个驱动器可以驱动 4
。
个轴
因此,FX-3 使用 3
。
个驱动器
Zθ 用的 4 轴一体型伺服
。
放大器电路板安装在贴装头装置内 在上下方向安装 3
。
块
各马达与伺服放大器的关系如图 13-6-1-1
。
所示
图 13-6-1-1 Z/θ 装置的构成图
<马达输出>
Z轴:30W
θ轴:10W
表 13-6-1-1 Z/θ 装置的配置关系图
放大器上的轴 No 记
号
第 1 轴 第 2 轴 第 3 轴 第 4 轴 货号
○1 L2θ轴 L2Z轴 L1θ轴 L1Z 轴 40044535
○2 L4θ轴 L4θ轴 L3θ 轴 L3θ 轴 40044535
○3 L6θ轴 L6θ轴 L5θ 轴 L5θ 轴 40044535
Zθ 伺服放大器要根据电路板设置旋转开关(CS1)。
表 13-6-1-2 选轴旋转开关设置值
记号 伺服放大器 SW设置值
① L1、2 Z/θ 轴 1
② L3、4 Z/θ 轴 2
③ L5、6 Z/θ 轴 3
LF/RR
①
②
③
LR/RF
③
②
①