FX-3_Maintenance_Rev2_C - 第77页
Rev 2.00 维修调整要领书 9-5 < 设置步骤 > 图 9-3-1-1 数字压力开关 1) 显示模式和磁滞模式的设定 ① 持续按 2 秒钟以上。显示变为 。(变为显示颜色设定模式) ② 用 或 使成为 的显示,按 。(以 SW ON 设定为緑色显示) ③ 用 或 使成为 的显示,按 。(变为磁滞设定模式) ④ 用 或 使成为 的显示,按 。(设定为正常开启动作) ⑤ 用 或 使成为 的显示,按 。(响应时间设定为 2…

Rev 2.00
维修调整要领书
9-4
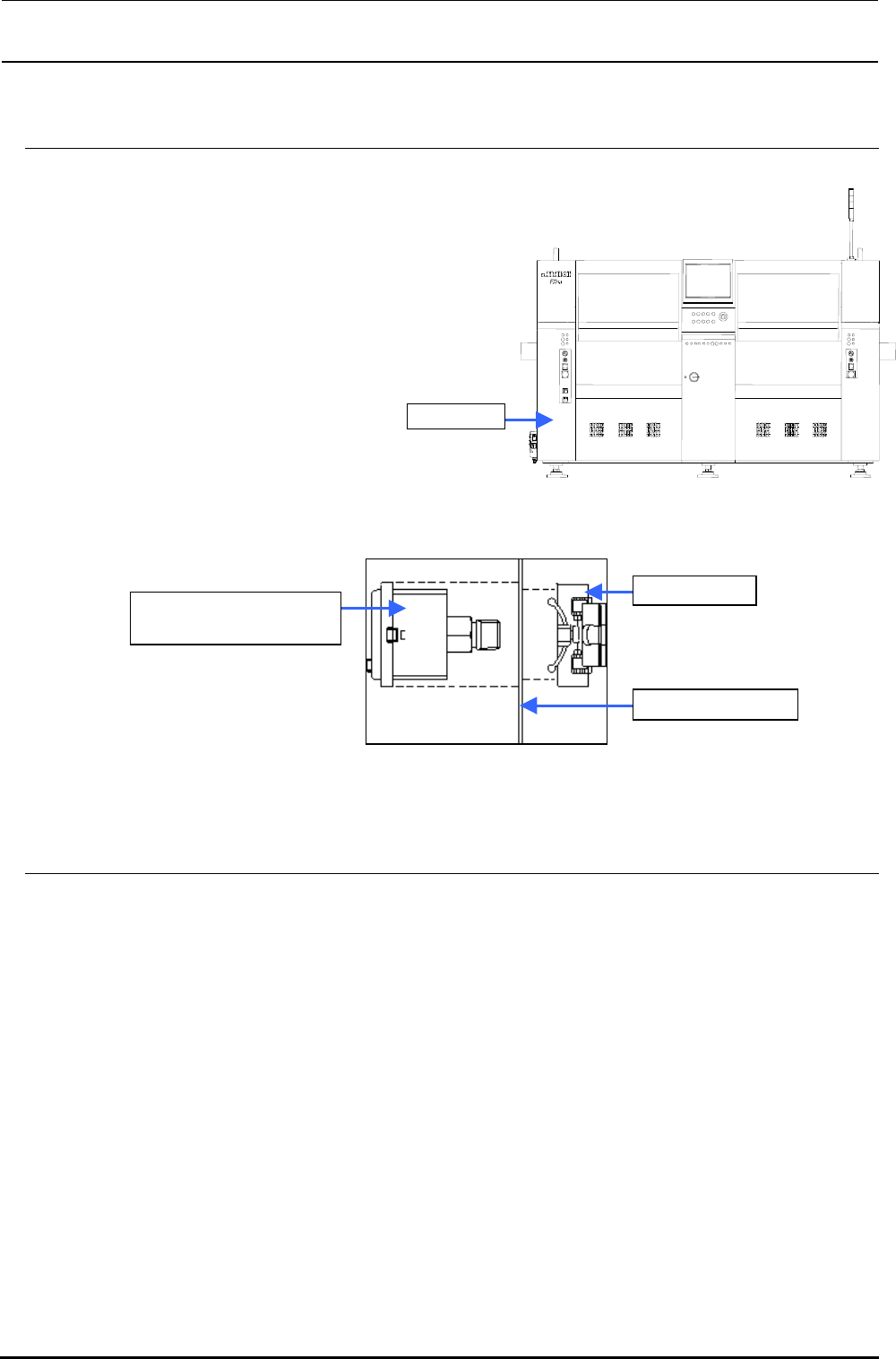
9-3. 数字压力开关(负压)的更换
1) 请确认真空泵未在运行。
2) 拆下螺钉两处取下保护罩 SB_A(开闭保护罩),请打开。
3) 从数字压力开关上拆下φ6 气管和连接器。
4) 旋转供料器开关支架 C 背面的树脂部件,卸下数字压力
开关。
5) 装配时请按照相反的顺序进行。
图 9-3-1 护罩 SB_A(正面图)
图 9-3-2 数字压力开关
9-3-1. 数字压力开关(负压)的调整
更换数字压力开关后,请进行以下设置。
压力开关阈值 :-60.0kPa
磁滞差动 :0.50kPa
显示色方式 :压力开关 OFF 时为绿色
动作方式 :磁滞方式
压力开关输出形态 :正规开(超过阈值则 ON)
响应时间 :2.5ms 以下
自动预调设置 :手动设置
设置按下述步骤进行。
护罩SB_A
40045958
DIGITAL PRESSURE SW
树脂固定座
供料器开关支架C

Rev 2.00
维修调整要领书
9-5
<设置步骤>
图 9-3-1-1 数字压力开关
1) 显示模式和磁滞模式的设定
① 持续按
2秒钟以上。显示变为 。(变为显示颜色设定模式)
② 用
或 使成为 的显示,按 。(以 SW ON 设定为緑色显示)
③ 用
或 使成为 的显示,按 。(变为磁滞设定模式)
④ 用
或 使成为 的显示,按 。(设定为正常开启动作)
⑤ 用
或 使成为 的显示,按 。(响应时间设定为 2.5ms 以下)
⑥ 用 或 使成为 的显示,按 。(设定为手动设置模式)
⑦ 在此,显示出现数字,回到测定模式。
2) 测量标准的设定(阈值和磁滞)
① 请在测定模式的状態下按
。 和当前的阈值将交替显示。
② 如按
或 ,数字的最后位闪烁,持续按住则数值增加或減小。
③ 如按
,正在闪烁的数位向右迁移。
④ 请通过②、③的操作使显示成为
,按 键 2 秒钟以上。(阈值设定为-60.0kPa)
⑤
和当前的设定值将交替显示。请按 。
⑥
和当前的磁滞将交替显示。
⑦ 如按
或 ,数字的最后位闪烁,持续按住则数值增加或減小。
⑧ 如按
,正在闪烁的数位向右迁移。
⑨ 请通过⑥和⑧操作使显示成为
,按 键 2 秒钟以上。(磁滞设定为 0.50kPa)
⑩ 到此已回到测定模式。设定到此结束。
『△』按钮 『▽』按钮
LED显示
『SET』按钮

Rev 2.00
维修调整要领书
9-6
9-4. 真空泵零件的更换
使用開始后,毎隔 3000 小时对表 1 的损耗零件组货号 (40068178)进行定期检查,如有异常请参照下述
操作顺序进行更换、清洁。
【更换零件一览表】 (更换零件组货号:40068178)
点检位置 使用数量 点检内容 点检方法
吸气阀防止干涉橡胶 4 变形、磨耗、硬化、龟裂等的有无 目视
吸·排气阀 12 变形、硬化、缺损的有无 目视
排气阀倒挡器 4 异常的磨耗、硬化、龟裂等的有无 目视
皮碗式密封件 4 异常的磨耗、硬化、龟裂等的有无 目视
垫圈 4 变形、硬化、龟裂等的有无 目视
吸气阀倒挡器 4 异常的磨耗、硬化、龟裂等的有无 目视
尼龙软管 4 变形、硬化、龟裂等的有无 目视
外
部
消音器 1 变形、硬化、龟裂等的有无 目视
表 9-4-1 真空泵损耗零件
<更换准备>
1) 请确认①真空泵没有运转。
(因为稍微运转后就会变热所以请注意。)
2) 请打开后侧正面的开闭保护罩。
3) 取下与真空泵相连接的空气软管,用六角扳手拆下
②泵支撑装置。
4) 把真空泵从主体中拆卸下来。(拆卸的时候要注意
扎线。)
图 9-4-1 真空泵
5) 打开端子箱保护罩,去除连接到端子台上的配线。
①40047064
真空泵组件
②泵支架
SL6061292TN
带垫片内六角螺栓M6×12
WP0841601SC
平垫圈M8
③
图 9-4-2 拆卸束线