Vakuum Tooling AMKOR X4 OS Applikation - 第35页
Installation instructions Vacuum Tooling AM KOR (00188501-01) SIPLACE X4 / OS Application 03/2006 Edition 35 Workin g principle of the vacuum switch: 2 2 2 For progra mming, see 1.6.3. 2 If the vacuum threshold cannot be…

Installation instructions Vacuum Tooling AMKOR (00188501-01) SIPLACE X4 / OS Application
03/2006 Edition
34
2
Fig. 2.10 - 1 Conversion board
2
2
2

Installation instructions Vacuum Tooling AMKOR (00188501-01) SIPLACE X4 / OS Application
03/2006 Edition
35
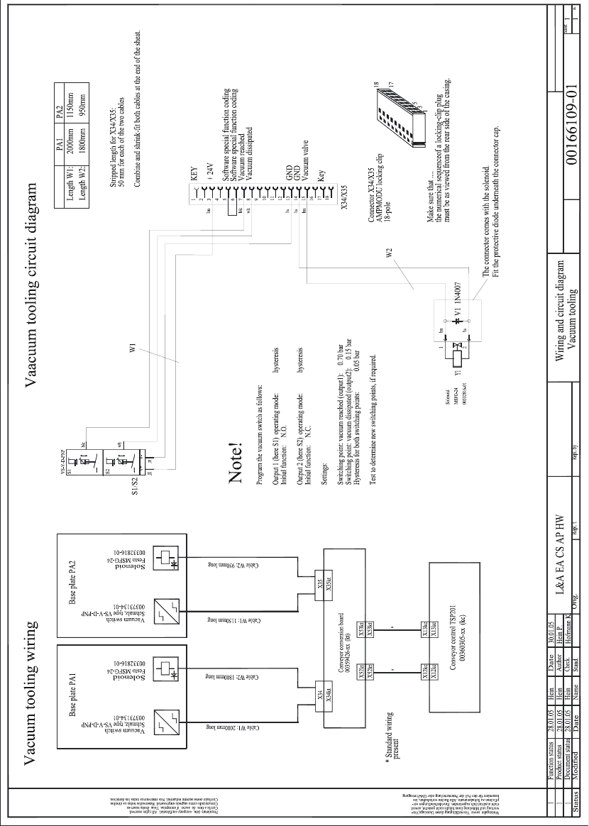
Working principle of the vacuum switch: 2
2
2
For programming, see 1.6.3. 2
If the vacuum threshold cannot be reached, then the placement process cannot be started. 2
Once the placement process has ended, the vacuum must be reduced to the set threshold (150
mbar) so that the lifting table can move down. 2
The vacuum threshold is only checked immediately after the lifting table has moved up. 2
A drop in vacuum during placement cannot be detected. 2
2
2
2
2
2
2
2
2
2
0 bar
- 1 bar
A 2
H 1
Output 1
Output 2
- 150 mbar
- 600 mbar
if 1==>
signal that
placement may start
if 1==>
signal that the lifting
table may be lowered

Installation instructions Vacuum Tooling AMKOR (00188501-01) SIPLACE X4 / OS Application
03/2006 Edition
36
Circuit diagram for wiring the option 2
2
Fig. 2.1 - 2 Wiring diagram vacuum tooling (00166215-xx)