KE-2070-2080保守(Maintenance Guide) - 第152页
R ev1.00c 维修调整要领书 13-3-2-3. 背 光 的更换方法 13-3-2-3-1. KE-2070/80 的背灯的更换 【工序②】剥掉 UL 带。一般不能再用。 【工序③】从夹紧件中取出高压电缆。 【工序①】取下 6 个部位的 M3 螺钉。 注) 拔出电缆时要注意有无破损、 断线。 如果在断线状态下 接通电源,则有冒烟、着火的危险。 ⑤ ④ 【工序④】向④所示的箭头方向按下固定背灯管用的卡爪。 【工序⑤】完成工序④后即顺…

Rev1.00c
维修调整要领书
13-3-2. LCD监视器背灯的更换
13-3-2-1. 安全上的注意事项
更换时请注意以下事项。另外,请一定按照本要领书上记述的作业内容和注意事项等进行作业。
① 作业时请一定关闭主机电源之后再进行作业。
② 准备好零件安装和配线
内部配线请使用配线器具和线夹以避免接近发热零件和高压零件,另外,安装钣金时请注意不要
被夹。内部配线必须周密安全。
③ 仔细安装扁平电缆
扁平电缆是又薄又容易折断的东西。在更换背光,安装扁平电缆时,请慎重地作业。
④ 液晶的操作
本安装(特别是液晶膜块)使用玻璃和精密配线零件,因此如果掉落或碰到坚硬的东西或受到冲击之
后,有可能发生破裂,受伤或内部断线的故障。操作时请充分注意。
⑤ 关于静电
本安装使用CMOS LS,因此操作时请充分注意静电,安装时请设置人体地线等。请遵守通常对电子
零件的静电注意事项。
13-3-2-2. 零件和货号
更换用背灯和更换对象的LCD监视器的货号图表13-3-2-1所示。共面性选购品规格机的前监视器的
更换程序有一些不同,请注意。
表13-3-2-1
货号KE2070/2080
零件
KE2070/2080
背灯 40026667
标准规格机货共面性选购规格机的后监视器 40025669
共面性选购品规格机的前监视器 40028131
13-6

Rev1.00c
维修调整要领书
13-3-2-3. 背光的更换方法
13-3-2-3-1. KE-2070/80 的背灯的更换
【工序②】剥掉 UL 带。一般不能再用。
【工序③】从夹紧件中取出高压电缆。
【工序①】取下 6 个部位的 M3 螺钉。
注)拔出电缆时要注意有无破损、断线。如果在断线状态下
接通电源,则有冒烟、着火的危险。
⑤
④
【工序④】向④所示的箭头方向按下固定背灯管用的卡爪。
【工序⑤】完成工序④后即顺⑤所示的箭头方向拔出背灯。
注) 不要硬拉背灯电缆。极可能引起电缆断线,有
冒烟、着火的危险。
【工序⑥】按与工序⑤相反的方向插入更换用的背灯管,插
到头时可听到固定用的卡爪有“咔嚓”一声。
【工序⑦】依工序③→②→①的顺序将显示仪回复到原先的状态。
13-3-3. RS232C CHANGE PCB ASM 的跨接设定
安装在控制单元(参看 14-4-1 章)内的 RS232C CHANGE PCB ASM 的 W1 的跨接请按下图所示设定。
13-7

Rev1.00c
维修调整要领书
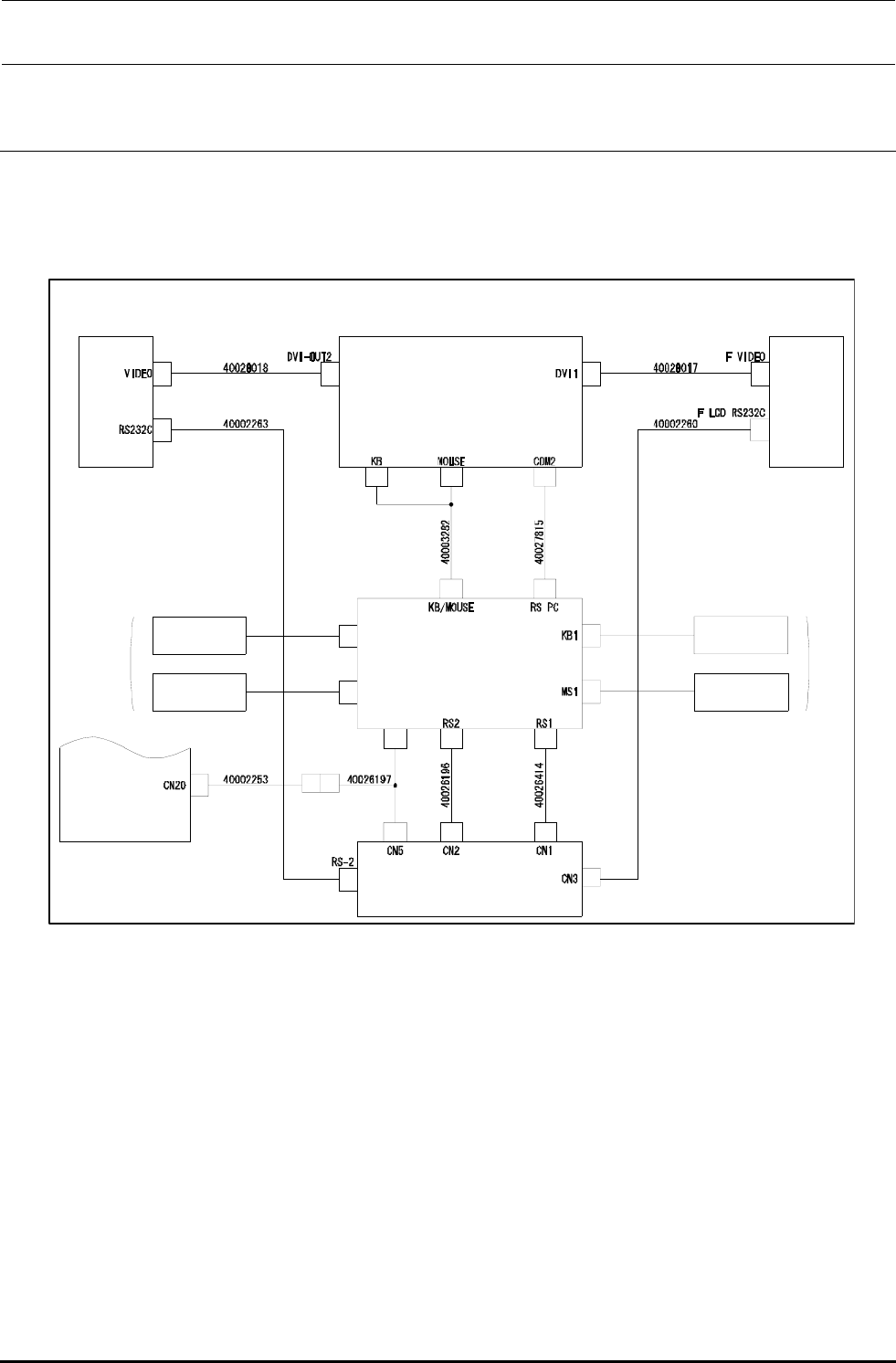
13-3-4. 选购后置监视器(REAR MONITOR OPTION)时的设置及连接
液晶显示监视器有 2 种规格不同的种类。即 40025669(标准 LCD40028131(用于监测元件端脚共面性
的模拟液晶显示器)。
本节介绍的是与另外的任选功能(共面性)组合时的连接方法以及非此种情况时的连接方法。
CPU BORAD
40044475
LCD
40025669
VIDEO
KEYBORAD
40003284
MOUSE
********
FRONT
DVI2
LCD
40025669
CN1
RS232C
RS-CN5
Rear Front
KB2
MS2
KEYBORAD
40003284
MOUSE
********
OPERATION PCB ASM
40001953
or
OPWRATION PCB(EN) ASM
40001954
CN4
CN720
CHG-4P
EXT2
RS-CN2
RS-A
RS-B
EX
RS-B
REAR
R LCD RS232C
R VIDEO
DVI-OUT1
CPU COM2
RS PCKB/MOUSE
KEYBOARD/MOUSE SWITCH
40003281
RS232C CHAGE PCB ASM
40026382
背面モニタ接続図(コプラナリティオプション無しの場合)
背面监视器连接图(无共面选购件的情况下)
13-8