KE-2070-2080保守(Maintenance Guide) - 第191页
Rev1.00c 维修调整要领书 14‐3‐1‐3. 电源装置连接图 A C ( L ) A C ( N ) N . C . N . C . F G C N 1 C O S E L L C A 1 0 0 S - 2 4 Y η B S D 2 4 S A - U C P 1 3 5 A I D E C N R W 1 0 - 5 A C P 4 1 0 A P & B W 2 8 X Q 1 A - 1 0 A C L 1 (…

Rev1.00c
维修调整要领书
32 40000470 PSU-Z PCB PLATE PSU-ZθPCB 板 1
33 40012183 PSU BRACKET S PSU 支架 S 1
34 40000479 UPS BRAKET UPS 支架 1
35 40000480 PCB COVER(EN) PCB 护罩(EN) 1 仅 EN 规格使用
36 HA00542000C CIRCUIT PROTECTOR 电路保护器10 A 1 CP7
37 HA00542000D CIRCUIT PROTECTOR 电路保护器1 5A 2 CP8, CP11
38 40003292 UPS UPS 1
14-6

Rev1.00c
维修调整要领书
14‐3‐1‐3.电源装置连接图
A
C
(
L
)
A
C
(
N
)
N
.
C
.
N
.
C
.
F
G
C
N
1
C
O
S
E
L
L
C
A
1
0
0
S
-
2
4
Y
η
B
S
D
2
4
S
A
-
U
C
P
1
3
5
A
I
D
E
C
N
R
W
1
0
-
5
A
C
P
4
1
0
A
P
&
B
W
2
8
X
Q
1
A
-
1
0
A
C
L
1
(
B
)
A
C
N
1
(
B
)
T
B
5
R
L
1
G
7
L
-
2
A
-
B
U
B
J
(
2
4
V
)
+
2
4
V
R
T
N
C
A
R
R
Y
_
S
V
_
O
N
C
N
0
3
6
D
1
A
C
L
1
(
C
)
A
C
N
1
(
C
)
T
B
5
P
O
W
E
R
-
U
N
I
T
F
A
N
S
E
R
V
I
C
E
O
U
T
L
E
T
+
2
4
V
R
T
N
S
V
_
O
N
1
1
+
2
4
V
R
T
N
S
V
_
O
N
1
1
R
L
4
D
4
G
7
J
-
4
A
-
T
(
2
4
V
)
+
4
8
U
N
(
B
)
+
4
8
U
N
(
B
)
+
2
4
V
R
T
N
S
V
_
O
N
1
1
C
N
0
3
5
+
4
8
U
N
(
A
)
+
4
8
U
N
(
A
)
T
B
7
F
A
N
_
S
T
O
P
+
2
4
V
R
T
N
+
2
4
V
C
N
0
3
7
+
4
8
U
N
+
4
8
U
N
+
4
8
U
N
R
T
N
(
C
)
+
4
8
U
N
R
T
N
(
A
)
T
B
7
+
4
8
U
N
R
T
N
(
B
)
C
P
5
4
0
A
F
U
J
I
C
P
5
1
B
S
/
0
4
0
A
C
3
4
V
_
L
T
B
1
A
C
3
4
V
_
N
T
B
2
Z
/
T
P
O
W
E
R
P
C
B
C
P
2
5
0
A
F
U
J
I
C
P
5
2
B
S
/
0
5
0
0
0
2
:
2
C
P
O
W
E
R
-
U
N
I
T
I
N
S
I
D
E
P
O
W
E
R
-
P
C
B
(
1
/
2
)
+
2
4
V
Z
+
2
4
V
Z
+
2
4
V
Z
R
T
N
+
2
4
V
Z
R
T
N
C
P
1
3
0
A
F
U
J
I
C
P
5
3
B
S
/
0
3
0
T
F
2
(
A
C
)
T
F
1
(
D
C
)
R
L
3
R
L
2
C
P
3
1
5
A
P
&
B
W
2
8
X
Q
1
A
-
1
5
0
0
2
:
2
C
0
0
2
:
2
C
L
1
2
L
1
1
+
2
4
V
Z
+
2
4
V
Z
R
T
N
A
C
R
2
A
C
S
2
A
C
T
2
A
C
R
2
A
C
S
2
A
C
T
2
(
X
Y
-
D
R
V
P
O
W
E
R
)
(
X
Y
-
D
R
V
P
O
W
E
R
)
(
Z
T
-
D
R
V
P
O
W
E
R
)
(
V
O
L
T
A
G
E
C
H
E
C
K
)
L
O
A
D
L
O
A
D
A
W
G
2
2
A
W
G
1
8
A
C
R
2
A
C
S
2
A
C
T
2
A
C
R
2
A
C
S
2
A
C
T
2
L
1
2
L
1
1
L
1
2
L
1
1
L
1
2
L
1
1
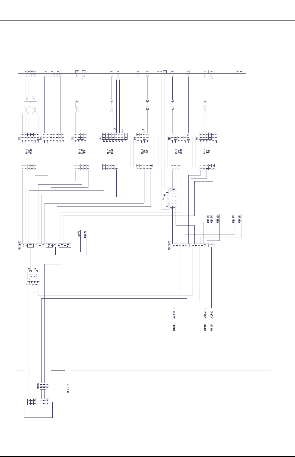
图 14-3-1-2 电源装置的连接图(1/2)
14-7

Rev1.00c
维修调整要领书
A
C
(
L
)
A
C
(
N
)
N
.
C
.
N
.
C
.
F
G
C
N
1
A
C
(
L
)
A
C
(
N
)
N
.
C
.
N
.
C
.
F
G
C
N
1
A
C
(
L
)
A
C
(
N
)
N
.
C
.
N
.
C
.
F
G
C
N
1
C
O
S
E
L
L
C
A
1
0
0
S
-
1
2
Y
C
O
S
E
L
L
C
A
1
5
0
S
-
5
η
B
S
C
3
.
3
S
A
-
U
A
C
(
L
)
A
C
(
N
)
N
.
C
.
N
.
C
.
F
G
C
N
1
η
B
S
C
1
2
S
A
-
U
A
C
(
L
)
F
G
A
C
(
N
)
T
B
1
C
O
S
E
L
L
D
A
3
0
0
W
-
2
4
A
C
(
L
)
A
C
(
N
)
N
.
C
.
N
.
C
.
F
G
C
N
1
C
O
S
E
L
L
C
A
7
5
S
-
6
-
X
J
U
K
T
B
4
T
B
3
T
B
3
T
B
4
T
B
3
T
B
4
T
B
4
T
B
3
T
B
4
T
B
3
+
3
.
3
V
G
N
D
C
P
7
1
0
A
I
D
E
C
N
R
W
1
0
-
1
0
A
C
P
6
3
0
A
F
U
J
I
C
P
5
1
B
S
/
0
3
0
C
O
S
E
L
L
C
A
5
0
S
-
3
η
B
S
E
0
5
S
A
-
U
+
5
V
+
5
V
+
5
V
+
5
V
G
N
D
G
N
D
G
N
D
+
1
2
V
+
1
2
V
R
T
N
C
P
9
8
A
I
D
E
C
N
R
W
1
0
-
8
A
C
P
1
0
5
A
I
D
E
C
N
R
W
1
0
-
5
A
-
1
2
V
-
1
2
V
R
T
N
η
B
S
D
1
2
S
A
-
U
C
O
S
E
L
L
C
A
5
0
S
-
1
2
Y
C
P
1
1
1
5
A
I
D
E
C
N
R
W
1
0
-
1
5
A
+
6
V
G
N
D
C
P
8
1
5
A
I
D
E
C
N
R
W
1
0
-
1
5
A
T
B
6
+
2
4
V
+
2
4
V
R
T
N
T
B
6
+
2
4
V
S
+
2
4
V
S
R
T
N
C
N
0
3
4
N
.
C
.
+
1
2
V
R
T
N
+
2
4
V
O
N
1
2
R
L
5
G
7
L
-
2
A
-
B
U
B
J
(
1
2
V
)
U
P
S
0
0
1
:
2
B
0
0
1
:
2
B
0
0
1
:
2
D
0
0
1
:
2
D
0
0
1
:
2
C
0
0
1
:
2
D
U
P
S
B
Y
P
A
S
S
S
W
P
O
W
E
R
-
U
N
I
T
I
N
S
I
D
E
P
O
W
E
R
-
P
C
B
(
2
/
2
)
0
0
1
:
2
B
图 14-3-1-3 电源装置的连接图(2/2)
14-8