KE-2070-2080保守(Maintenance Guide) - 第76页
Rev1.00c 维修调整要领书 危险 为了防止突然的起动造成的事故,请关掉电源之后在进行操作。 4 OCC 装配 4-1. OCC 装配件更换 1) 请取下有头螺钉①,卸下摄像机托架。 2) 摄像机组件被有头螺钉②所固定,照明组件被有头螺钉③所固定。 拆掉各个连接器,取下各自的安装螺钉,进行更换。 3) 安装时,请按照相反的顺序进行操作。 4) 更换摄像机组件后,请进行焦点调整、MS 参数输入。 更换照明组件后,请进行 OCC 照明的…

Rev1.00c
维修调整要领书
3-4.贴装头电路板的更换
3-4-1.贴装头主电路板的更换
贴装头顶盖
圆螺纹螺钉(×4)
圆头小螺丝(×6)
贴装头主电路板组
图 3-4-1 贴装头主电路板的更换
贴装头主电路板在出库时都是调整好的,所以不需要进行调整作业。
如有故障,请按照“14-8 章贴装头装置 贴装头部基板的调整”进行检查。
3−7

Rev1.00c
维修调整要领书
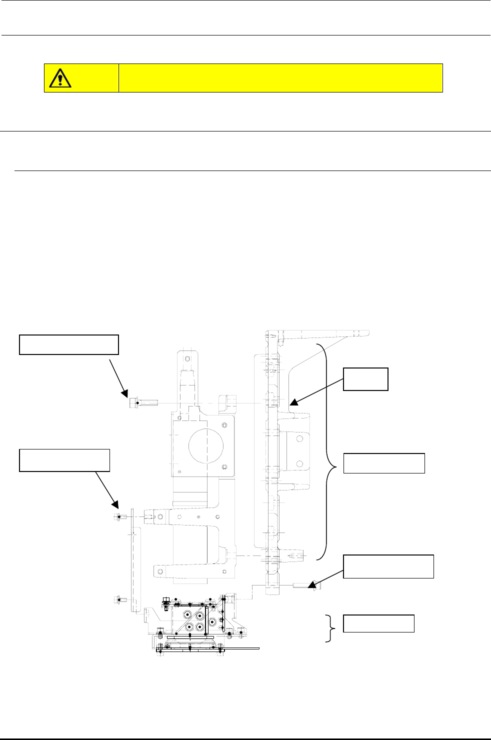
危险 为了防止突然的起动造成的事故,请关掉电源之后在进行操作。
4 OCC装配
4-1.OCC装配件更换
1) 请取下有头螺钉①,卸下摄像机托架。
2) 摄像机组件被有头螺钉②所固定,照明组件被有头螺钉③所固定。
拆掉各个连接器,取下各自的安装螺钉,进行更换。
3) 安装时,请按照相反的顺序进行操作。
4) 更换摄像机组件后,请进行焦点调整、MS 参数输入。
更换照明组件后,请进行 OCC 照明的调整。(参照 4-7 项 更换后的重新调整一览表)
③有头螺钉(×2)
摄像机配件
照明组件
①有头螺钉(×3)
②有头螺钉(×4)
头板
图 4-1-1 OCC 装配
4-1

Rev1.00c
维修调整要领书
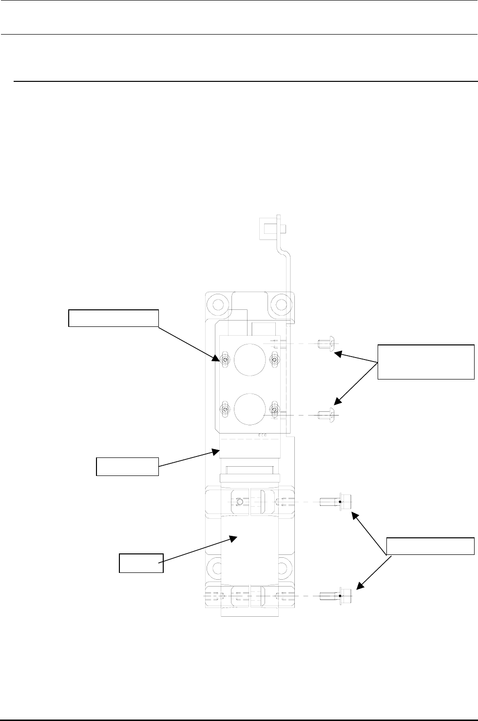
4-2.CCD摄像机、镜头的更换
1) 4-1.OCC 配件的更换要领,从摄像机板上卸下摄像机配件。
2) 请拆下用于固定 CCD 摄像机、镜头的固定螺,进行钉更换。
3) 安装时。请按照相反的顺序进行。
(圆螺纹螺钉请涂上粘结剂 LOCTITE242,以安装扭矩 1.0Nm 进行固定。)
4) 更换后,请进行焦点调整、MS参数输入。(参照 4-7 更换后的再调整一览)
镜头
圆螺纹螺钉(×2)
涂粘结剂 LOCTITE242
有头螺钉
(
×2
)
CCD 摄像机
六角孔螺栓
(
×4
)
图 4-2-1 CCD 摄像机/镜头
4-2