KE-2070-2080保守(Maintenance Guide) - 第80页
Rev1.00c 维修调整要领书 ※ 偏光滤光镜的调整 1) 把白色的陶瓷基板放到校准部,把摄像机移动到基板上 。 2) 拧松固定螺丝,转动照明滤光镜 U 支架,在画面最亮的状态进行固定 。 3) 在最亮的状态,把 OCC 照明标牌如图所示贴好 。 图 4-4-2 滤光镜位置调整及照明标签的粘贴 注意 调整后,如果照明滤光镜 U 支架的狭缝位置偏移 90 度,请转动透镜滤光镜 90 度后重新调整偏光滤光镜,使狭缝的位置与图 4-2-2 …

Rev1.00c
维修调整要领书
4-4.滤光镜的更换
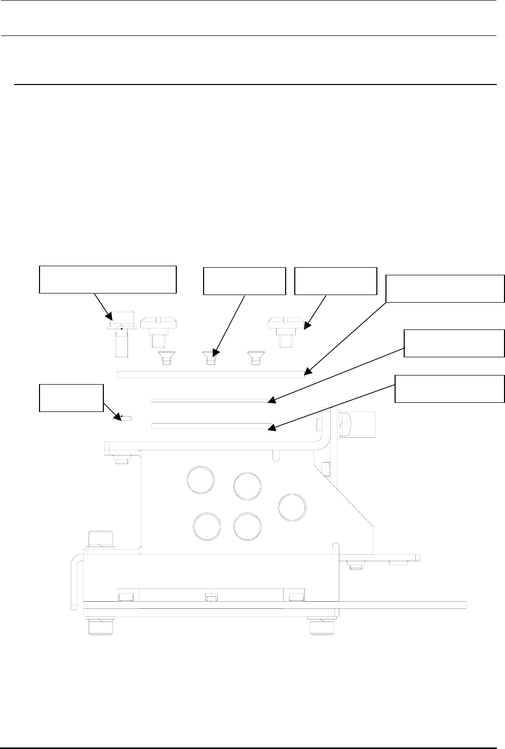
1)按照 OCC 更换配件的要领,从贴装头板卸下照明配件。
2)卸下带垫片六角孔螺栓、环、平头螺丝,再卸下照明滤光镜U支架、滤光镜、导板。
3) 卸下平螺丝,更换滤光镜。
4) 安装时,请按照相反的顺序安装。
5) 更换后,进行偏光滤光镜、OCC照明的调整。(参照 4-7 更换后的重新调整一览)
图 4-4-1 滤光镜的更换
平头螺丝(×
2)平螺丝(×4)
带垫片六角孔螺栓(×1)
环(×1)
照明滤光镜
U
支架(×
1)
滤光镜(×1)
导板(×1)
4-4

Rev1.00c
维修调整要领书
※偏光滤光镜的调整
1) 把白色的陶瓷基板放到校准部,把摄像机移动到基板上。
2) 拧松固定螺丝,转动照明滤光镜U支架,在画面最亮的状态进行固定。
3) 在最亮的状态,把OCC照明标牌如图所示贴好。
图 4-4-2 滤光镜位置调整及照明标签的粘贴
注意
调整后,如果照明滤光镜 U 支架的狭缝位置偏移 90 度,请转动透镜滤光镜
90 度后重新调整偏光滤光镜,使狭缝的位置与图 4-2-2 的朝向相同。
狭缝
4-5

Rev1.00c
维修调整要领书
4-6
4-5.对焦调整
<程序>
①把摄像机调整夹具放到 CAL 部上面,把蚀刻面朝下。
②拧松固定摄像机的六角孔螺栓①和②(共6处),上下移
动摄像机,固定到可以清楚地看见蚀刻的「2」的线(参
照下图)的位置。
滤调
如果将偏光 光片 整到刻度 0
线
(暗)位置,
调请
就容易看得出。 整后, 恢复到刻度 5(明亮)。
CAL 部
摄像机调节夹具
E2106998000
(110)
「2 得到。」周线应清楚地看
①
六
角
孔
螺栓
(×4)
②
带
垫
片
的六
角
孔
螺栓
(×2)