YSM40R_100_KMB_cwd_je - 第18页
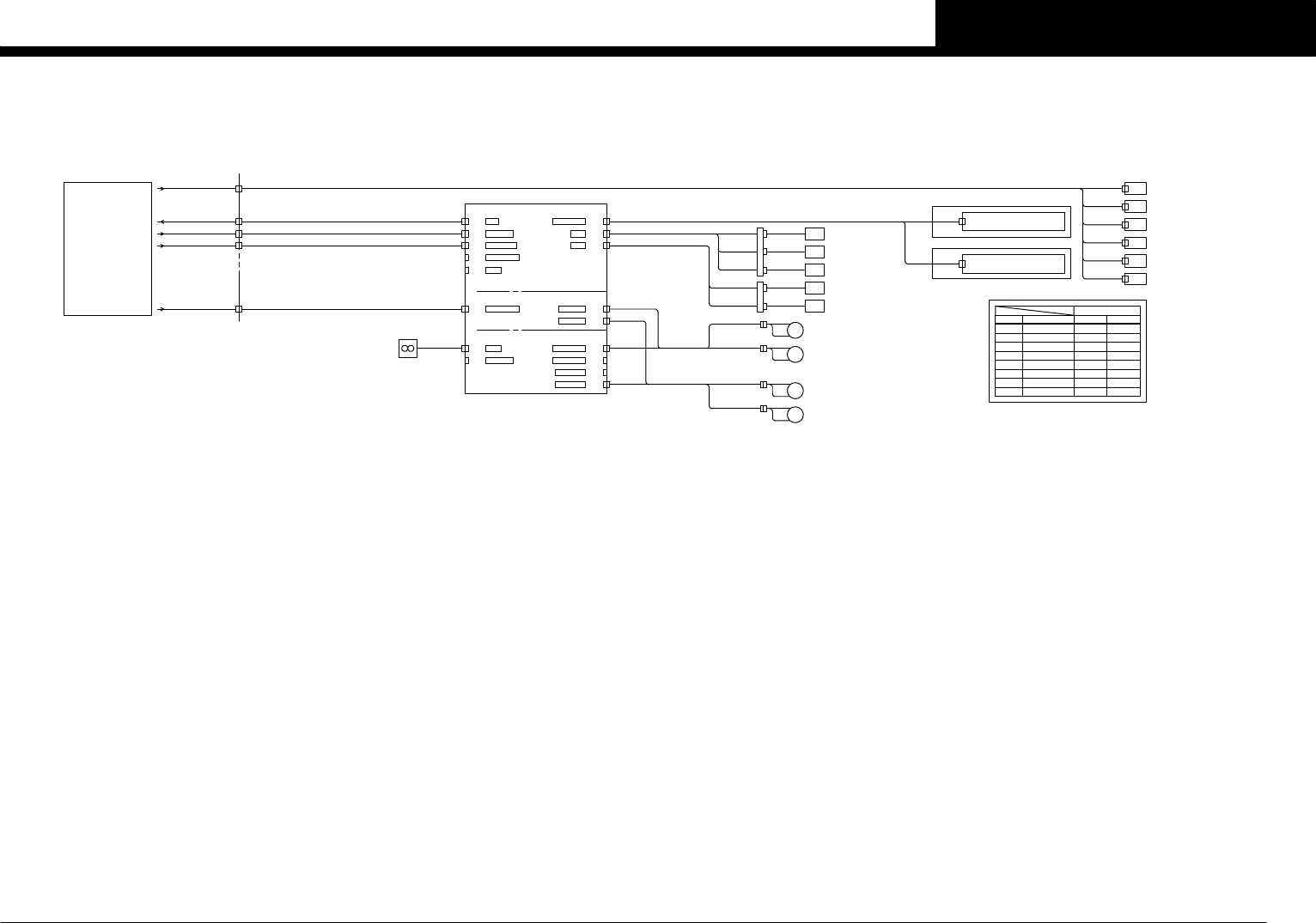
Confidential & Proprietary P A G E HEAD IO CN7 ,8 DO OUT HEAD PANEL MOUNT LAN HEAD HEAD POW CN3 P.SIG HEAD IO CN6 DO1 LAN P+48V HEAD POW CN1 DO OUT P.SIG DO1 CN7 DO CN6 S-P OWER CN1 OPTION IF ETHER IN CN8A ETHER OUT …

Confidential & Proprietary
PAGE
HEAD IO CN7,8
LAN
HEAD
HEAD POW CN3
HEAD IO CN6
DO OUT
HEAD PANEL MOUNT
P.SIG
DO1
LAN
DO OUT J0505
P.SIG J0502
DO1 J0504
CN7 DO
CN6 S-POWER
CN1OPTION IF
ETHER INCN8A
ETHER OUTCN8B
CN2VAC
HEAD SERVO UNIT ASSY-1
HS1 CN1
HS1 CN2
J0517
HS1 CN6
HS1 CN7
J0516
SRV BOARD ASSY P071
J0506
CN1 AIR MACS BOARD ASSY
CN1 AIR MACS BOARD ASSY
AIR MACS LEFT
AIR MACS RIGHT
MACS1
MACS2
P077
P078
CN5DI2
CN3DI1
J0513
HS CN5
HEAD POW CN1
P+48V P+48V J0501
MOTOR 1 CN1MOTOR POW
MOTOR 2
CN1INC ENC 1
CN2INC ENC 2
CN3
CN4
BATTERYCN8
CN5
CN4
SER ENC1
SER ENC2
HD1 CN1
HE1 CN2
HE1 CN4
HE1 CN1
MU HEAD FAN
CN5 FAN
FAN
HD1 CN5
HD1 CN4
DRV BOARD ASSY P072
ENC BOARD ASSY P073
FAN 42
CN7 DO
CN6 S-POWER
CN1OPTION IF
ETHER INCN8A
HEAD SERVO UNIT ASSY-2
ETHER OUTCN8B
CN2VAC
HS2 CN6
HS2 CN7
SRV BOARD ASSY P074
HS2 CN2
J0509
J0508
J0507
J0503
□40 MAX 2000rpm
MAX 1.2m/s
Z8-AXIS 6W
MAX 1.2m/s
Z7-AXIS 6W
MAX 1.2m/s
Z3-AXIS 6W
MAX 1.2m/s
Z2-AXIS 6W
MAX 1.2m/s
Z1-AXIS 6W
M31
M32
M33
M37
M38
M41
R1-AXIS 30W
CN5DI2
CN3DI1
J0514
HS CN5
MOTOR 1 CN1MOTOR POW
MOTOR 2
CN1INC ENC 1
CN2INC ENC 2
CN3
CN4
BATTERYCN8
CN5
CN4
SER ENC1
SER ENC2
HD2 CN1
HE2 CN1
HE2 CN2
HE2 CN4
CN5 FAN
HE2 CN5
J0515
HD2 CN5
HD2 CN4
DRV BOARD ASSY P075
ENC BOARD ASSY P076
J0510
J0511
J0512
R2-AXIS 30W
□40 MAX 2000rpm
Z10-AXIS 6W
MAX 1.2m/s
MAX 1.2m/s
Z9-AXIS 6W
MAX 1.2m/s
Z6-AXIS 6W
MAX 1.2m/s
Z5-AXIS 6W
MAX 1.2m/s
Z4-AXIS 6W
M34
M35
M36
M39
M40
M42
FLOW1
SQ211
HEAD 1
AIR FLOW SENSOR
FLOW2
SQ212
AIR FLOW SENSOR
HEAD 2
FLOW3
SQ213
AIR FLOW SENSOR
HEAD 3
FLOW4
SQ214
AIR FLOW SENSOR
HEAD 4
FLOW5
SQ215
AIR FLOW SENSOR
HEAD 5
FLOW6
SQ216
AIR FLOW SENSOR
HEAD 6
FLOW7
SQ217
AIR FLOW SENSOR
HEAD 7
FLOW8
SQ218
AIR FLOW SENSOR
HEAD 8
FLOW9
SQ219
AIR FLOW SENSOR
HEAD 9
FLOW10
SQ220
AIR FLOW SENSOR
HEAD 10
VAC PRE.
SQ221
VACUUM
PRESSURE
VAC PRE.
YV219
YV217
YV215
YV213
YV211
YV229
YV227
YV225
YV223
YV221
YV218
YV216
YV214
YV212
YV228
YV226
YV224
YV222
YV220
YV230
YV231
HEAD1 BLOW
HEAD10 BLOW
HEAD9 BLOW
HEAD8 BLOW
HEAD7 BLOW
HEAD6 BLOW
HEAD5 BLOW
HEAD4 BLOW
HEAD3 BLOW
HEAD2 BLOW
HEAD2 VACUUM
HEAD3 VACUUM
HEAD4 VACUUM
HEAD5 VACUUM
HEAD6 VACUUM
HEAD7 VACUUM
HEAD8 VACUUM
HEAD9 VACUUM
HEAD10 VACUUM
HEAD1 VACUUM
SHAFT BLOW
Item nameItem No.
T1300700
T1300701
T1300702
T1300703
T1300704
T1300705
T1301700
T1301701
T1301702
T1301703
T1301704
T1302700
T1302701
T1302702
T1302703
T1302704
T1302705
T1303700
T1303701
T1303702
T1303703
HEAD A
T1304705
T1304704
T1304703
T1304702
T1304701
T1304700
T1305704
T1305703
T1305702
T1305701
T1305700
T1306705
T1306704
T1306703
T1306702
T1306701
T1306700
T1307703
T1307702
T1307701
T1307700
HEAD B
T1308705
T1308704
T1308703
T1308702
T1308701
T1308700
T1309704
T1309703
T1309702
T1309701
T1309700
T130A705
T130A704
T130A703
T130A702
T130A701
T130A700
T130B703
T130B702
T130B701
T130B700
HEAD C
T130C705
T130C704
T130C703
T130C702
T130C701
T130C700
T130D704
T130D703
T130D702
T130D701
T130D700
T130E705
T130E704
T130E703
T130E702
T130E701
T130E700
T130F703
T130F702
T130F701
T130F700
HEAD D
HEAD Position
The I/O Address table of MU HEAD
AIR FLOW1
AIR FLOW10
YV231
SHAFT
SHAFT BLOW
YV212
VAC 1
HEAD1 VACUUM
YV214
VAC 2
HEAD2 VACUUM
YV216
VAC 3
HEAD3 VACUUM
YV218
VAC 4
HEAD4 VACUUM
YV220
VAC 5
HEAD5 VACUUM
YV222
VAC 6
HEAD6 VACUUM
YV224
VAC 7
HEAD7 VACUUM
YV226
VAC 8
HEAD8 VACUUM
YV228
VAC 9
HEAD9 VACUUM
YV230
VAC 10
HEAD10 VACUUM
YV211
BLOW 1
HEAD1 BLOW
YV213
BLOW 2
HEAD2 BLOW
YV215
BLOW 3
HEAD3 BLOW
YV217
BLOW 4
HEAD4 BLOW
YV219
BLOW 5
HEAD5 BLOW
YV221
BLOW 6
HEAD6 BLOW
YV223
BLOW 7
HEAD7 BLOW
YV225
BLOW 8
HEAD8 BLOW
YV227
BLOW 9
HEAD9 BLOW
YV229
BLOW 10
HEAD10 BLOW
Z1P
Z2P
Z3P
ZML2
Z7P
Z8P
R1
Z4P
Z5P
Z6P
ZMR2
Z9P
Z10P
R2
See Page 13
CC.V0
14
MU HEAD
YSM40R-2

Confidential & Proprietary
PAGE
HEAD IO CN7,8
DO OUT
HEAD PANEL MOUNT
LAN
HEAD
HEAD POW CN3
P.SIG
HEAD IO CN6
DO1
LAN
P+48V
HEAD POW CN1
DO OUT
P.SIG
DO1
CN7 DO
CN6 S-POWER
CN1OPTION IF
ETHER INCN8A
ETHER OUTCN8B
CN3 DI1
CN2VAC
J0555
J0554
J0552
SRV BOARD ASSY P081
HEAD SERVO UNIT ASSY
J0553
J0556
J0560
HS1 CN1
HS1 CN2HS1 CN6
HS1 CN7
CN5DI2
HS CN5 J0559
P+48V
MOTOR 1 CN1MOTOR POW
MOTOR 2
CN1INC ENC 1
CN2INC ENC 2
CN3
CN4
BATTERYCN8
CN5
CN4
SER ENC1
SER ENC2
CN5 FAN
FAN
FL HEAD FAN
J0551
FAN 43
DRV BOARD ASSY P082
ENC BOARD ASSY P083
J0558
HD1 CN1
HD1 CN4
HE1 CN1
HE1 CN4
HD1 CN5
J0557
See Page 13
HEAD1 VACUUMYV242
HEAD1 BLOW
SHAFT1 BLOW
VAC 1
BLOW 1
YV241
YV243
SHAFT 1
BLOW 2
HEAD2 BLOW
HEAD2 VACUUM
SHAFT2 BLOW
VAC 2
YV244
YV245
YV246
SHAFT 2
CN1 AIR MACS BOARD ASSY
CN1 AIR MACS BOARD ASSY
AIR MACS LEFT
AIR MACS RIGHT
MACS1
MACS2
P084
P085
FLOW1
HEAD 1 AIR FLOW SENSORSQ231
M53
M54
R1
R2
□40 MAX 4000rpm
□40 MAX 4500rpm
M51
Z1
M52
Z2
□42 MAX 4500rpm
□42 MAX 4500rpm
Z2-AXIS 60W
Z1-AXIS 60W
R1-AXIS 30W
R2-AXIS 30W
Item nameItem No.
SQ234 R1-AXIS ORIGIN
HEAD A HEAD B
R2-AXIS ORIGINSQ235
YV241
YV242
YV243
YV244
YV245
YV246
HEAD1 VACUUM
HEAD1 BLOW
HEAD2 VACUUM
HEAD2 BLOW
N1301005
N1301006
T1300705
T1300703
T1300704
HEAD SHAFT2
HEAD SHAFT1 T1300702
T1300700
T1300701 T1304701
T1304700
T1304702
T1304704
T1304703
T1304705
N1305006
N1305005
The I/O Address table of FL HEAD
HEAD Position
FLOW2
HEAD 2 AIR FLOW SENSORSQ232
R1-AXIS ORIGINSQ234
R1ORGR ORG
R2-AXIS ORIGINSQ235
R2ORG
VAC PRE.
SQ233 VACUUM PRESSURE
AIR FLOW
CC.V0
15
FL HEAD
YSM40R-2

Confidential & Proprietary
PAGE
+24V
POCL
CN7
CN9 VAL
CHANGE
COPLA
COPLA TYPE
COPLA
MULTI TYPE
MULTI
COAX8
CN8 M.CAM CN7SENS
VAL CN9
CN4 +24V
CN8 POCL
MULTI CAM2 BRD.ASSY
CN7CAM I/F
CAM
CN4 +24V
CN8 POCL
CN7CAM I/F
CN11 DC24V
SV CN1
CN1 CAM_SEL
CN5 CAMOUT
CN4CAM1
CN7LIGHT1
CN7
CN9 VAL
CHANGE
COPLA
COPLA TYPE
COPLA
MULTI TYPE
MULTI
COAX8
CN8 M.CAM CN7SENS
VAL CN9
CN4 +24V
CN8 POCL
CN7CAM I/F
CAM
CN11 DC24V
SV CN1
CN1 CAM_SEL
CN5 CAMOUT
CN4CAM1
CN7LIGHT1
MULTI A
MULTI A
MULTI A
MULTI A
SELECT PARTS CAMERA
TABLE A
J0981 J0982
J0983
J0981 J0982
J0983
D.CAM25
D.CAM25
P161
P162
P161
P164
P164
P161
P162
P163
P163
SQ161
SQ162
SQ163
SQ164
SQ163
SQ164
SQ161
SQ162
YV161
YV162
YV161
YV162
N0100460
N0100461
T01000E4
HEAD A
HEAD A
T01000E4
N0100461
N0100460
J0775
LIGHT1
J0791
J0791
LIGHT1
J0775
SIDE A
SIDE A
J0735
J0735
SV1 UP
SV1 LOW
SV1 UP
SV1 LOW
SV1 UP SIDE VIEW 1 UP
SIDE VIEW 1 LOW
SIDE VIEW 1 UP
SIDE VIEW 1 UP
SIDE VIEW 1 LOW
SIDE VIEW 1 UP
SV A
SV A
CSEL A PWR
CAMOUT A
CAMOUT A
CSEL A PWR
CN9LIGHT2
CN9LIGHT2
CN6CAM2
CN6CAM2
CN8CAM3
CN8CAM3
J0792
J0792
LIGHT2
LIGHT2
CN10LIGHT3
CN10LIGHT3
J0771
J0771
V1 CAM2 J0701
V1 CAM2 J0701
A CAM3
A CAM3
A LIGHT3
A LIGHT3
SV1 UP
SIDE VIEW CAMERA 1
SIDE VIEW CAMERA 1
CN45
I/O CONVEYOR -3-
SYSTEM C/R
I/O CONVEYOR -1-
CN45
I/O CONVEYOR -3-
SYSTEM C/R
I/O CONVEYOR -1-
SYSTEM C/R
CN40
I/O CONVEYOR -3-
VIS1 CAM1
HEAD A CAMSEL
HEAD A CAMSEL
VIS1 CAM2
VIS1 CAM2
CN17
CN17
See Page 12
See Page 12
TABLE A PARTS CAMERA SEL.
MULTI CAM.ASSY
M.LIGHT COAX ASSY
MULTI+SIDE VIEW CAM.ASSY
MULTI UNIT
MULTI CAM2 BRD.ASSY
M.LIGHT COAX ASSY
BASE CAMERA SELECTOR A
S.V.LIGHT BRD ASSY
SIDE VIEW UNIT
MULTI CAM2 BRD.ASSY
MULTI+COPLA UNIT
SIDE VIEW UNIT
S.V.LIGHT BRD ASSY
BASE CAMERA SELECTOR A
J0320
J0731
J0731
J0326
J0321
J0321
J0326
J0705
CN7CAM I/F
P161
MULTI CAM2 BRD.ASSY
CN4
CN8
MULTI A
MULTI+COPLA CAM.ASSY
MULTI+COPLA+SIDE VIEW CAM.ASSY
CAM I/F
CN7
CN9 VAL
CHANGE
COPLA
COPLA TYPE
COPLA
MULTI TYPE
MULTI
COAX8
CN8 M.CAM CN7SENS
VAL CN9
CN4 +24V
CN8 POCL
CN7CAM I/F
CAM
CN4 +24V
CN8 POCL
CN7CAM I/F
CN11 DC24V
SV CN1
CN1 CAM_SEL
CN5 CAMOUT
CN4CAM1
CN7LIGHT1
SELECT PARTS CAMERA
LIGHT1
TABLE D
MULTI D
MULTI D
MULTI D
SV4 UP
SV4 LOW
SIDE VIEW 4 UP
SIDE VIEW 4 LOW
SIDE VIEW 4 UP
D.CAM28
P173
P173
P174
P175
P176
SQ173
SQ174
SQ175
SQ176
YV167
YV168
J0738
J0778
CN7
CN9 VAL
CHANGE
COPLA
COPLA TYPE
COPLA
MULTI TYPE
MULTI
COAX8
CN8 M.CAM CN7SENS
VAL CN9
CN4 +24V
CN8 POCL
CN7CAM I/F
CAM
MULTI D
P173
P174
SQ173
SQ174
YV167
CN11 DC24V
SV CN1
CN1 CAM_SEL
CN5 CAMOUT
CN4CAM1
CN7LIGHT1
LIGHT1
SV4 UP
SV4 LOW
SIDE VIEW 4 UP
SIDE VIEW 4 LOW
SIDE VIEW 4 UP
D.CAM28
HEAD D
P175
P176
SQ175
SQ176
YV168
J0778
J0990 J0991
J0992
J0992
J0991J0990
J0797
CN8CAM3
J0738
SV D
CN9LIGHT2
CN6CAM2
J0798
LIGHT2
CN9LIGHT2
CN6CAM2
CN8CAM3
J0798
LIGHT2
SV D
SIDE D
SV4 UP
SV4 UP
SIDE D
CN10LIGHT3
J0774
J0774
CN10LIGHT3
J0704
J0704
J0797
SIDE VIEW CAMERA 4
SIDE VIEW CAMERA 4
N0100474
N0100475
N0100475
N0100474
T01000E7
T01000E7
CN45
I/O CONVEYOR -3-
SYSTEM C/R
I/O CONVEYOR -1-
SYSTEM C/R
CN40
I/O CONVEYOR -3-
CN45
I/O CONVEYOR -3-
SYSTEM C/R
I/O CONVEYOR -1-
VIS2 CAM3
See Page 13
See Page 13
MULTI CAM.ASSY
M.LIGHT COAX ASSYMULTI CAM2 BRD.ASSY
MULTI+SIDE VIEW CAM.ASSY
MULTI UNIT
MULTI CAM2 BRD.ASSY
SIDE VIEW UNIT
S.V.LIGHT BRD ASSY
MULTI+COPLA UNIT
M.LIGHT COAX ASSYMULTI CAM2 BRD.ASSY
S.V.LIGHT BRD ASSY
SIDE VIEW UNIT
CN4 +24V
CN8 POCL
CN7
MULTI D
P173
MULTI CAM2 BRD.ASSY
J0320
J0321
J0327
J0734
J0321
J0327
J0734
J0708
MULTI+COPLA+SIDE VIEW CAM.ASSY
MULTI+COPLA CAM.ASSY
BASE CAMERA SELECTOR B
BASE CAMERA SELECTOR B
TABLE B PARTS CAMERA SEL.
HEAD B CAMSEL
HEAD
HEAD
HEAD B CAMSEL
R HEAD
V1 CAM4
B LIGHT3
B CAM3
B CAM3
B LIGHT3
V1 CAM4
CSEL B PWR
CAMOUT B
CAMOUT B
CSEL B PWR
CN17
CN17
VIS1 CAM4
VIS1 CAM4
See Page 11See Page 11
See Page 11
See Page 9
See Page 7
See Page 11
See Page 9
See Page 7
HEAD
HEAD
See Page 7
See Page 9
See Page 11
See Page 7
See Page 9
See Page 11
See Page 7See Page 7
MULTI A
MULTI A
MULTI A
MULTI A
MULTI A
MULTI D
MULTI D
MULTI D
MULTI D
MULTI D
CC.V0
16
CAMERA UNIT SEL.
YSM40R-2