JM-100使用说明书 - 第46页
第 1 部 基本篇 第 1 章 装置概要 1- 28 主机正的接口表 No. 信号名 传送方向 向右流 向 信号名 传送方向 向左流向 使用的接口 1 REA DY O UT + REA DY I N + AMP 206043 - 1 电缆侧 连接插头 206044 - 1 2 REA DY O UT - REA DY I N - ( GND ) 3 BOA R D A V AIL ABLE I N + BOA R D A V AIL …

第 1 部 基本篇 第 1 章 装置概要
1-27
1-4-1 与外部装置的接口
① 是手持控制面板(HOD)连接器(24 针 )。
② 是 USB 连接器,相当于 USB 2.0。
(使用闪存时,请务必在完成工作后拔下插头 。)
③ 是在线使用主机时与其他设备连接的现成(in)连接器(14 针 )。
连接到主机上游侧的机器时,将其连接到 JOINT IN(左侧连接器)。
连接到主机下游侧的机器时,将其连接到 JOINT OUT(右侧的连接器)。
④ 是以太网连接器(模块化连接器 8P)。
①
②
③
④

第 1 部 基本篇 第 1 章 装置概要
1-28
主机正的接口表
No.
信号名 传送方向 向右流向
信号名 传送方向 向左流向
使用的接口
1
READY OUT
+
READY IN
+
AMP
206043-1
电缆侧
连接插头
206044-1
2
READY OUT
-
READY IN
-
(
GND
)
3
BOARD AVAILABLE IN
+
BOARD AVAILABLE OUT
+
4
BOARD AVAILABLE IN
-
(
GND
)
BOARD AVAILABLE OUT
-
5
N.C.
N.C.
6
N.C.
N.C.
7
N.C.
N.C.
8
N.C.
N.C.
9
N.C.
N.C.
10
N.C.
N.C.
11
N.C.
N.C.
12
N.C.
N.C.
13
N.C.
N.C.
14
N.C.
N.C.
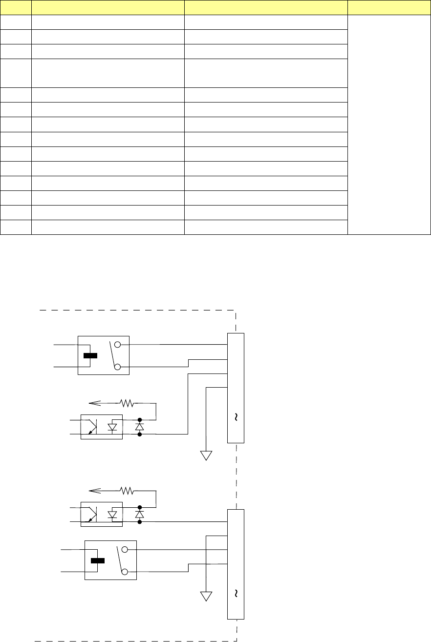
◇ READY OUT(IN) 及 BOARD AVAILABLE 信号的接口电路,参见下图。
依据SMEMA规格。
GND(24V)
+
+ 24V_
3.3K 1/4W
READY OUT +
BOARD AVAILABLE IN +
READY OUT -
BOARD AVAILABLE IN -
N.C.
1
2
3
4
5
14
READY IN
+
BOARD AVAILABLE OUT +
READY IN -
BOARD AVAILABLE OUT -
N.C.
1
2
3
4
5
14
+ 24V_
3.3K 1/4W
+
GND(24V)

第 1 部 基本篇 第 1 章 装置概要
1-29
1-5 对象元件及元件包装方式
(1) 适用元件尺寸
<JM-100> 单位:mm
识别方法
适用尺寸
备注
横×纵
元件尺寸
激光识别 LNC120-8(注 1) 0603~□50
3D 统一识别 3D 传感器(注 2)
对角小于 86mm 且
□3~40×25
3D 分割识别
3D 传感器
(注 2)
2×2 分割
对角小于 86mm 且
~78×48
对角小于
86mm
3×1 分割
对角小于 86mm 且
~85×25
对角小于
86mm
元件高度
激光识别 LNC120-8
类别 16 0.05~16
参照
“(2)
激光识别元件
的识别高度
”
类别 20 0.05~20
类别 25 0.05~25
类别 30 0.05~30
3D 识别
3D 传感器 0.01~30
电极间距 3D 识别
3D 传感器 0.5~12
引脚长度 3D 识别
3D 传感器 0.01~30
电极尺寸 3D 识别
3D 传感器 0.2~2
必须是引脚前端平面为
□0.2mm 以上。如果引
脚前端尖锐或稍呈圆
形,则无法使用。
电极数
2
个~
288
个
(
1
要素组最多
240
个)
为了决定位置需要有
2
个以上的电极
元件重量
200g 以下
※ 3D 识别仅对应插入元件