00190801-02 - 第483页
Betriebsanleitung Linienrechner UNIX 16 MaDaMaS Software-Version 40 2.xx A usgabe 06/96 16.2 MaDaMaS-Auswerteoberfläche 16 - 19 ☞ HINWEIS Sollten mehr Sta tionen vorhanden sein, a ls im Anzeigeberei ch da rgestellt wer d…

16 MaDaMaS Betriebsanleitung Linienrechner UNIX
16.2 MaDaMaS-Auswerteoberfläche Software-Version 402.xx Ausgabe 06/96
16 - 20
Im linken Teil des Anzeigebereichs werden die Spurfehler der Station als Zahlenwerte dargestellt und im rechten
Teil als Balkendiagramme. Die Zahlenwerte in den Spalten "Gesamt", "Vakuf." und "Identf." stellen Absolut-
beträge dar. Sie zeigen die Anzahl der Gutbestückungen sowie die Anzahl der Vakuum- und Identfehler im
eingestellten Auswertungszeitraum an.
Bei der grafischen Darstellung der Spurfehler in % ergibt sich die Balkenlänge aus dem Anteil der jeweiligen
Fehlerklasse (Vakuumfehler oder Identfehler) an den Gesamtversuchen dieser Spur. Für jede Fehlerklasse
(Vakuum- und Identfehler) wird ein Balken dargestellt.
-
Beenden der Auswerteform "Spurinformation"
●
Die Ikone anklicken.
Die Auswerteform "Abholsicherheit" wird wieder dargestellt.
16.2.8 Auswerteform "Verfügbarkeit"
16.2.8.1 Auswerteform "Verfügbarkeit - Linie"
Die Verfügbarkeit einer Linie ist ein Wert, der eine Aussage über die "technische Qualität" der Linie und des
dort stattfindenden Bestück/Klebeprozesses erlaubt. Organisatorisch bedingte oder strukturbedingte Still-
standszeiten dürfen die Verfügbarkeit nicht beeinflussen. Der Sonderfall des "Durchfahrens" der Leiterplatte
ohne Bestückung wird bei der Auswertung berücksichtigt.
Die Verfügbarkeit einer Linie wird nach folgender Formel berechnet:
T
at
= maschinenbedingte technische Ausfallzeiten, z.B keine Begründung, Markenfehler,
allgemeiner Maschinenfehler, Transportfehler, Barcodelesefehler (siehe auch Seite 16 - 3)
T
b
= Gesamteinschaltdauer der Maschine bzw. Zeitbasis für den Auswertungszeitraum
n = Anzahl der Stationen
Die Ikone wird rot markiert, wenn der unter "Verfügbarkeit" eingestellte Grenzwert unterschritten wird.
-
Auswerteform "Verfügbarkeit" der Linie aufrufen
●
In der Menüzeile
DARSTELLUNG
-->
Gesamtübersicht
selektieren.
Die Auswerteform "Gesamtübersicht" wird angezeigt.
Im Diagramm "Verfügbarkeit" wird die berechnete Verfügbarkeit für die gesamte Linie
dargestellt (siehe Abb. 16.2.1).
Verfügbarkeit
Linie
[ % ] =
100 x
(
1 -
(
Σ
T
at
/
Σ
T
b
)
)
i i
n n
n=1 i=1

Betriebsanleitung Linienrechner UNIX 16 MaDaMaS
Software-Version 402.xx Ausgabe 06/96 16.2 MaDaMaS-Auswerteoberfläche
16 - 19
☞
HINWEIS
Sollten mehr Stationen vorhanden sein, als im Anzeigebereich dargestellt werden können, so erscheint über
der Infozeile ein Scrollbalken, womit der Darstellungsbereich verschoben werden kann.
-
Beenden der Auswerteform "Spurtrend"
●
Die Ikone anklicken.
Die Auswerteform "Abholsicherheit" bzw. "Gesamtübersicht" wird wieder dargestellt.
16.2.7.2 Auswerteform "Spurinformation"
Die Auswerteform "Spurinformation" gibt detailliert Auskunft über die Störungen, die aufgrund von Vakuum-
und Identfehlern in den einzelnen Spuren aufgetreten sind. Es wird die genaue Belegung der Spuren sowie die
aufgetretenen Vakuum- und Identfehler absolut (Tabelle) und relativ (Balkendiagramm) zur Gesamtzahl der
bestückten Bauelemente dargestellt.
Die Auswerteform "Spurinformation" wird vom Diagramm "Abholsicherheit" aus aufgerufen. Sie ist nur für
Bestückstationen möglich.
-
Auswerteform "Spurinformation" für eine Station aufrufen
●
Den grünen Balken im Diagramm "Abholsicherheit" der gewünschten Station anklicken (siehe
Abb. 16.2.2).
Die Spurinformationsauswertung für die gewählte Station wird angezeigt (siehe Abb. 16.2.4).
Abb. 16.2.4 Auswerteoberfläche - Auswerteform "Spurinformation" für eine Station

16 MaDaMaS Betriebsanleitung Linienrechner UNIX
16.2 MaDaMaS-Auswerteoberfläche Software-Version 402.xx Ausgabe 06/96
16 - 18
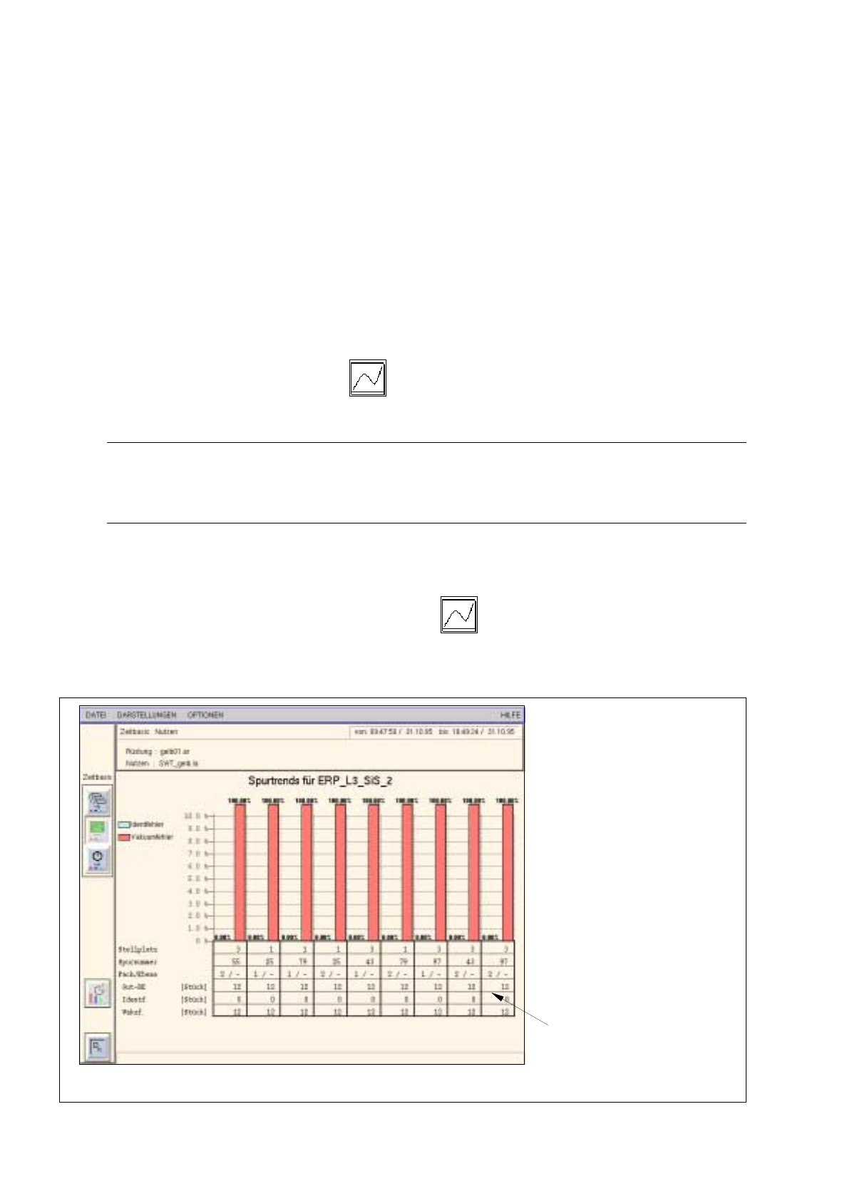
16.2.7.1 Auswerteform "Spurtrend"
Mit der Auswerteform "Spurtrend" können für jede einzelne Station die acht Spuren mit den meisten Ident- und
Vakuumfehlern angezeigt werden. Im Anzeigebereich werden die aufgetretenen Vakuum- und Identfehler
absolut (Textteil) sowie relativ (Balkendiagramm) zur Gesamtzahl der bestückten Bauelemente dargestellt.
Die Auswerteform "Spurtrend" wird vom Diagramm "Abholsicherheit" aus aufgerufen. Sie ist nur für Bestück-
stationen möglich.
-
Auswerteform "Spurtrend" für alle Stationen aufrufen
●
In der Gesamtübersicht die Ikone im Diagramm "Abholsicherheit" anklicken.
Die Spurtrendauswertung für alle Stationen wird angezeigt.
☞
HINWEIS
Durch Verschieben des Anzeigebereiches mit Hilfe des vertikalen Scrollbalkens kann die Spurtrend-
auswertung für jede einzelne Station angezeigt werden.
-
Auswerteform "Spurtrend" für die einzelnen Stationen aufrufen
●
In der Auswerteform "Abholsicherheit" die Ikone im Diagramm der gewünschten Station
anklicken (siehe Abb. 16.2.2).
Die Spurtrendauswertung für die gewählte Station wird geöffnet (siehe Abb. 16.2.3).
Abb. 16.2.3 Auswerteoberfläche - Auswerteform "Spurtrend" für eine Station
Anzahl der
bestückten Bauelemente,
Identfehler und Vakuumfehler