P-0220-002.pdf - 第149页
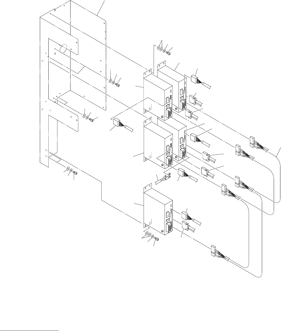
Key No. P AR T No. P AR T NAME Q’ty REMARKS NOTE MODEL TPM-1 10F/R-C 0509-002 147 1 630 1 16 3680 UNIT ,DRIVER 1 N025,ASD13A-ASD 748BE-310-001 3 630 107 2630 UNIT ,DRIVER 3 APMD019,021,023, ASD24A-ASD 748BE-310-003 4 630…

MODEL TPM-110F/R-C
0509-002
146
See Fig.K-5
Key No.402
66
65
64
20
19
20
6
4
66
65
63
62
61
66
65
64
66
65
64
63
62
61
66
65
64
3
3
1
8
64
15
14
17
13
10
63
62
61
14
3
7
11
16
ドライバ1部
DRIVER 1 SECTION
Fig. BE-1
ドライバ1
Driver-1

Key No. PART No. PART NAME Q’ty REMARKS
NOTE
MODEL TPM-110F/R-C
0509-002
147
1 630 116 3680 UNIT,DRIVER 1 N025,ASD13A-ASD 748BE-310-001
3 630 107 2630 UNIT,DRIVER 3 APMD019,021,023, ASD24A-ASD
748BE-310-003
4 630 085 3308 UNIT,I/O 1 N049, SAB10-TC04C1 748BE-310-004
6 630 091 1787 ACCESSORY,WIRING 1 748BE-310-006
7 630 116 6803 CORD 1 XCNA09,B09-XCNA17-XNC1256,
XCNA25- XNC1196,XCNA19-XNC1236,
XCNA23-XNC1216,XCNA21-XCNA49,
B49-XCNA05,B05 748BE-310-007
8 630 088 5729 CORD 1 748BE-310-008
10 630 116 6810 CORD 1 XCN256-XNC1251 748BE-310-010
11 630 088 5750 CORD 1 XNC255-XNC1250 748BE-310-011
12 630 088 5767 CORD 1 XCN215-XCN1210 748BE-310-012
13 630 116 6827 CORD 1 XCN216-XNC1211 748BE-310-013
14 630 088 5781 CORD 1 XNC235-XNC1230 748BE-310-014
15 630 116 6834 CORD 1 XCN236-XNC1231 748BE-310-015
16 630 088 5804 CORD 1 XNC195-XNC190 748BE-310-016
17 630 116 6841 CORD 1 XCN196-XNC1911 748BE-310-017
19 630 037 6982 SOLENOID VALVE 1 YSV001 748BE-310-019
20 630 003 7340 PIPE FITTINGS 2 748BE-310-020
61 411 043 5004 SCR PAN 4X8 12 748BE-310-061
62 411 008 1706 WASHER SPR 4 12 748BE-310-062
63 411 119 2104 WASHER V 4X9X0.8 24 748BE-310-063
64 411 113 1400 SCR PAN 4X6 12 748BE-310-064
65 411 008 1706 WASHER SPR 4 12 748BE-310-065
66 411 119 2104 WASHER V 4X9X0.8 12 748BE-310-066
67 411 042 0703 SCR PAN 3X8 2 748BE-310-067
68 411 086 4408 WASHER SPR 3 2 748BE-310-068
69 411 119 1909 WASHER V 3X7X0.5 2 748BE-310-069
70 411 042 3001 SCR PAN 4X10 2 748BE-310-070
71 411 008 1706 WASHER SPR 4 2 748BE-310-071
72 411 119 2104 WASHER V 4X9X0.8 2 748BE-310-072
BE-1

MODEL TPM-110F/R-C
0509-002
148
See Fig.K-5
Key No.401
63
63
62
61
62
61
66
65
64
66
65
64
66
65
64
4
5
15
14
12
2
1
9
8
1
13
7
6
10
1
1
11
ドライバ2部
DRIVER 2 SECTION
Fig. BF-1
ドライバ2
Driver-2