JM-20-Rev06 - 第71页
- 66 - NOTE( 注記 ) # 01....FOR MARKET EXCHANGING 市場交 換用 *INSTALLATION POSITION AND DIRE CTION VARY IF THE P WB TRANSFER REFERENCE IS DIFFER ENT. 基板搬送基準が異なると取 付位置、方向が変わります。 REF.NO NOTE PART NO D E S C R I P T I O N 品 名 Qty…

- 65 -
33.PWB CONVEYOR COMPONENTS(9)
基板搬送関係(9)
69
B
56
64
63
65
61
60
59
58
45
49
62
57
66
53
53
36
44
43
42
41
40
37
38
52
51
48
54
46
47
55
50
52
51
39
22
21
20
10
1
24
16
13
19
13
18
A
A
8
7
6
5
9
4
29
28
27
31
23
26
27
32
30
32
31
35
34
25
33
11
15
14
12
3
17
68
2
67
B

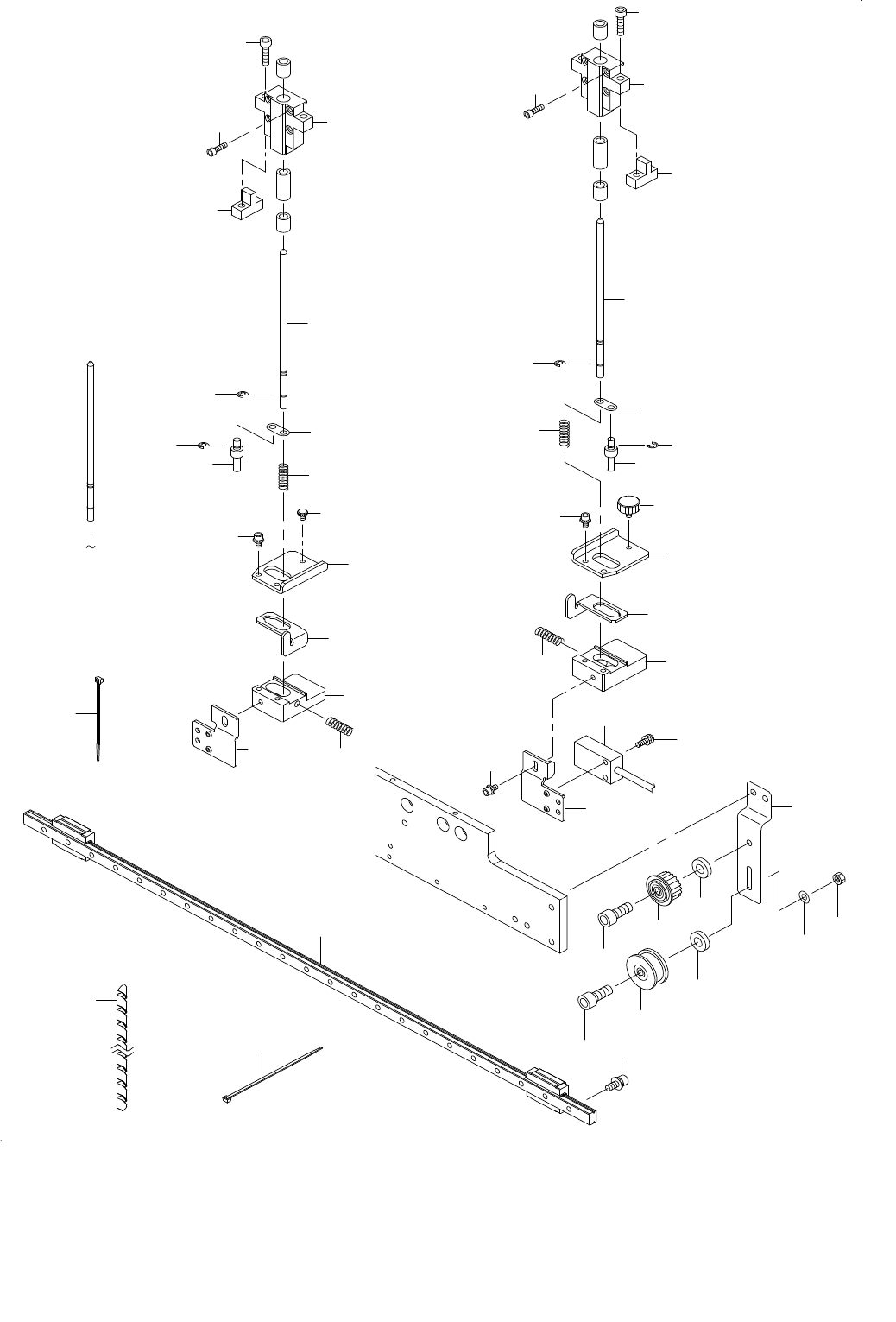
- 66 -
NOTE( 注記 ) #01....FOR MARKET EXCHANGING 市場交換用
*INSTALLATION POSITION AND DIRECTION VARY IF THE PWB TRANSFER
REFERENCE IS DIFFERENT.
基板搬送基準が異なると取付位置、方向が変わります。
REF.NO NOTE PART NO D E S C R I P T I O N
品 名
Qty
1 401-10205 BU UNIT L
BUユニットL
1
2 401-06045 BU BASE L
BUベースL
(1)
3 400-71334 BU_TIMING_BELT
BU タイミングベルト
(1)
4 SB-8160001-00 BEARING
ころがり軸受
(3)
5 400-80446 GUIDE SHAFT UNIT
ガイドシャフトユニット
(3)
6 400-76103 BU GUIDE SHAFT
BUガイドシャフト
(1)
7 L177E-521-000 GUIDE SHAFT HOLDER
ガイドシャフトホルダー
(1)
8 SL-6041042-TN SCREW M4 L=10
座金付き六角穴ボルト M4 L=10
(2)
9 SM-6040802-TN SCREW M4X0.7 L=8
六角穴ボルト M4X0.7 L=8
(12)
10 400-93903 ENCORDER UNIT
エンコーダユニット
(1)
11 400-93612 ENCORDER PULLEY
エンコーダプーリ
(1)
12 SM-8040602-TP SCREW M4X0.7 L=6
止めねじ
(2)
13 SB-1100005-00 BEARING
ころがり軸受
(2)
14 E9433-729-0A0 BU ENC ASM.
BU ENC組
(1)
15 SL-6030692-TN SCREW M3 L=6
座金付き六角穴ボルト M3 L=6
(2)
16 400-93904 ENCORDER BR
エンコーダブラケット
(1)
17 SL-6041092-TN SCREW M4 L=10
座金付き六角穴ボルト M4 L=10
(4)
18 400-93905 ENCORDER SHAFT
エンコーダシャフト
(1)
19 RC-0100001-KP SNAP RING M10
C形止め輪 9.3
(1)
20 400-93906 STOPPER DISC
ストッパディスク
(1)
21 SL-6042092-TN SCREW M4 L=20
座金付き六角穴ボルト
(4)
22 400-93901 BU MOTOR UNIT
バックアップモータユニット
(1)
23 SL-6051692-TN SCREW M5 L=16
座金付き六角穴ボルト M5 L=16
(4)
24 400-93902 BU MOTOR BR
バックアップモータブラケット
(1)
25 L177E-621-0A0 TORQUE SUPPORT UNIT
トルクサポートユニット
(1)
26 E4156-729-000 NUT (M17X1)
ナット(M17X1)
(1)
27 E4144-729-000 THRUST COLLAR
スラストカラー
(2)
28 L177E-621-000 TORQUE SUPPORT
トルクサポート
(1)
29 SM-8050402-TP SCREW
止めねじ
(2)
30 L177E-721-000 SPT TBL MOTOR PULLEY
SPT テーブルモータープーリー
(1)
31 E4142-729-000 STOPPER PIN
ストッパーピン
(2)
32 SB-1170001-00 BEARING
ころがり軸受
(2)
33 L177E-821-000 TORTION SPRING
トーションスプリング
(1)
34 400-48076 BACK UP MOTOR ASM
バックアップモータ組
(1)
35 SL-6051292-TN SCREW M5 L=12
座金付き六角穴ボルト M5 L=12
(4)
36
#01
400-82786 STBL BALL SCREW UNIT
STBLボールねじユニット
3
37 L177E-221-000 SPT TBL PULLEY
SPT テーブルプーリー
(1)
38 L176E-821-000 SPT TBL BALL SCREW
SPT テーブルボールスクリュー
(1)
39 SM-6041002-TN SCREW
六角穴ボルト
(18)
40 SL-6041642-TN SCREW
座金付き六角穴ボルト
(4)
41 L176E-921-000 CLAMP HOLDER
クランプホルダー
(1)
42 L177E-021-000 HOLDER CUSHION
ホルダークッション
(1)
43 E4124-729-000 SHAFT HOLDER
シャフトホルダー
(1)
44 SL-6041092-TN SCREW M4 L=10
座金付き六角穴ボルト M4 L=10
(1)
45 401-10206 SUPPORT TABLE L ASM
サポートテーブルL組
1
46 400-93909 BU SENSOR DOG
BUセンサドグ
(1)
47 SL-6040892-TN SCREW M4 L=8
座金付き六角穴ボルト M4 L=8
(1)
48 L177E-121-000 BALL SCREW SUPPORT PLATE
ボールスクリューサポートプレート
(3)
49 401-10111 SUPPORT TABLE L
サポートテーブルL
(1)
50 L177E-421-000 GUIDE SHAFT PLATE
ガイドシャフトプレート
(3)
51 L176E-121-000 SIDE BEAM
サイドビーム
(2)
52 SL-6031092-TN SCREW M3 L=10
座金付き六角穴ボルト M3 L=10
(8)
53 SL-6040892-TN SCREW M4 L=8
座金付き六角穴ボルト M4 L=8
(15)
54 SM-1040801-SC SCREW M4X0.7 L=8
皿小ねじ M4X0.7 L=8
(9)
55 SL-6041092-TN SCREW M4 L=10
座金付き六角穴ボルト M4 L=10
(12)
56 401-14270 BU STOPER ASSY L
BUストッパ組L
1
57 SM-6051002-TN SCREW
六角穴ボルト
(2)
58 PA-1501011-00 DUAL ROD CYLINDER
デュアルロッドシリンダ
(1)
59 SM-6042002-TN SCREW
六角穴ボルト
(2)
60 400-94746 BU STOPPER BR
バックアップストッパBR
(1)
61 PC-0105080-00 SPEED CONTROLLER
スピードコントローラ
(2)
62 400-92574 BU LOCK SENS ASM
BU ロックセンサ組
(1)
63 HX-0029400-00 FIXED BASE
固定ベース
(1)
64 SM-4040801-SC SCREW M4X0.7 L=8
なべ小ねじ M4X0.7 L=8
(1)
65 PV-1502090-00 5-PORT SOLENOID VALVE
5ポート電磁弁
(1)
66 400-00970 BU STOPER
BUストッパ
(1)
67 BT-0400251-EA URETHANE TUBE BLUE 4X2.5
ポリウレタン チューブ 青 4X2.5
(2.5)
68 SL-6082092-TN SCREW M8 L=20
座金付き六角穴ボルト M8 L=20
4
69 SM-6051402-TN SCREW M5 L=14
六角穴ボルト M5 L=14
2

- 67 -
34.PWB CONVEYOR COMPONENTS(10)(OPTION)
基板搬送関係(10)(オプション)
47
3
5
1
4
2
5
1
2
4
48
6
46
45
27
44
13
14
24
12
17
21
17
16
15
14
13
12
24
22
20
6
8
8
7
19
18
11
10
9
26
23
23
25
51
57
52
50
49
54
53
55
56