松下NPM-D3线路图手册_ - 第134页
N610067177+004AE-4D PON N610067177+004AE-4D G24 N610067177+004AE-4D RESET_COM N610067177+004AE-4D RESET N610067177+002AD-5B L21(K201) N610067177+002AD-5A L11(K201) N610067177+002AD-5A L11(K401) N610067177+0…

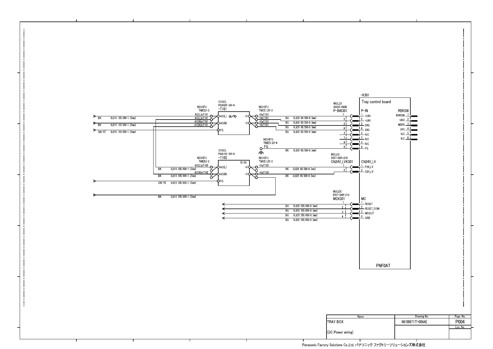
N610067177+004AE-2BL11(T101)
N610067177+004AE-2BL21(T101)
N610067177+004AE-2CE(T101)
N610067177+004AE-2DE(T102-1)
N610067177+004AE-2DE(T102-2)
N610067177+003AB-2BL11(K201)
N610067177+003AB-2BL21(K201)
N610067177+003AB-2CL11(K401)
N610067177+003AB-2CL21(K401)
N610067177+003AB-2CE(K401)
N610067177+003AB-2EL11(K402)
N610067177+003AB-2EL21(K402)
N610067177+003AB-2EE(K402)
IDEC
F4K1020-05A
1 2 3 4 5 6 7 8
A
B
C
D
E
F
1 2 3 4 5 6 7 8
A
B
C
D
E
F

N610067177+004AE-4DPON
N610067177+004AE-4DG24
N610067177+004AE-4DRESET_COM
N610067177+004AE-4DRESET
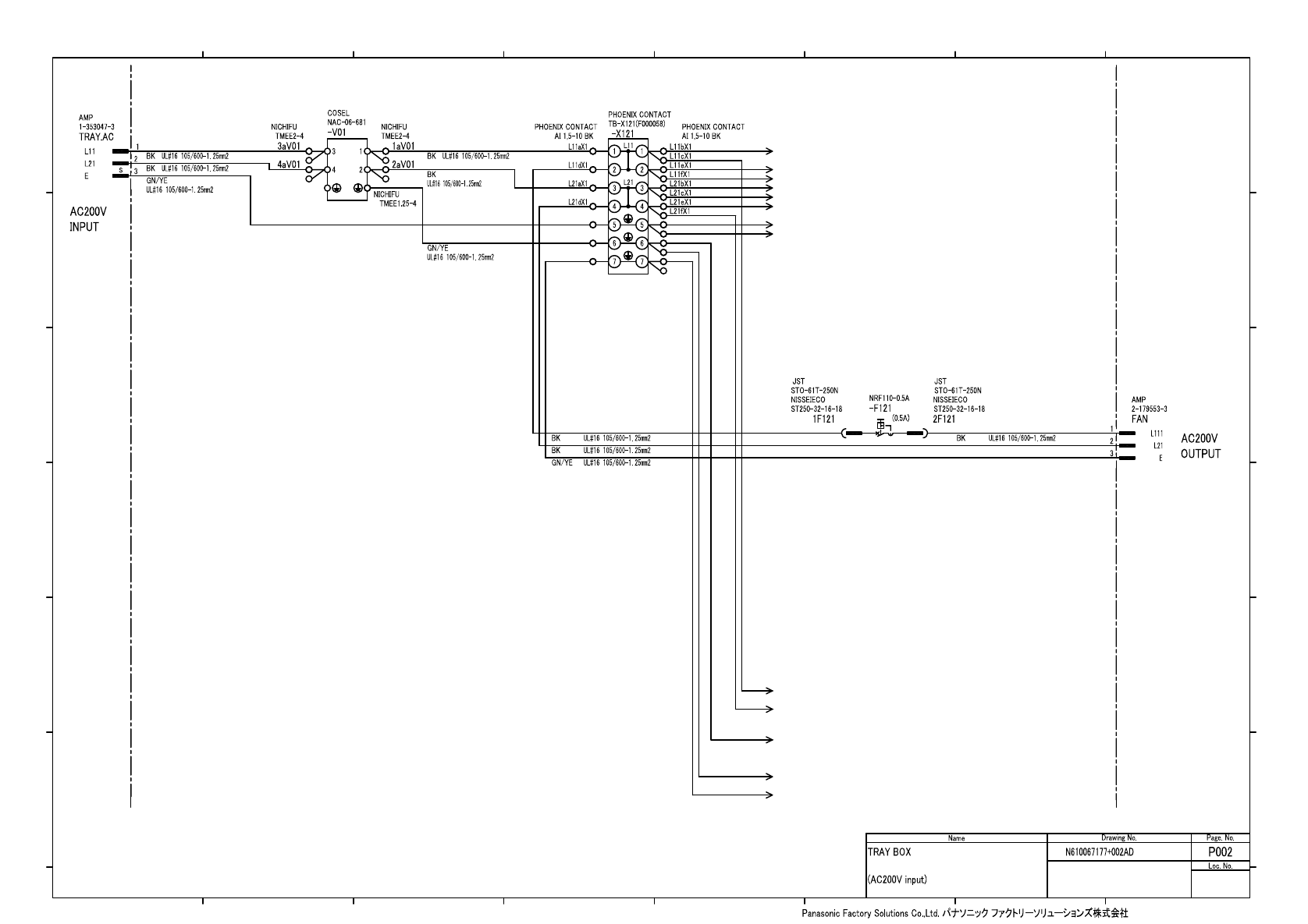
N610067177+002AD-5B L21(K201)
N610067177+002AD-5A L11(K201)
N610067177+002AD-5A L11(K401)
N610067177+002AD-5B L21(K401)
N610067177+002AD-5B E(K401)
N610067177+002AD-5A L11(K402)
N610067177+002AD-5B L21(K402)
N610067177+002AD-5B E(K402)
F4K1020-05A
1 2 3 4 5 6 7 8
A
B
C
D
E
F
1 2 3 4 5 6 7 8
A
B
C
D
E
F

N610067177+002AD-5E L11(T101)
N610067177+002AD-5E L21(T101)
N610067177+002AD-5F E(T101)
N610067177+003AB-5C RESET
N610067177+003AB-5B RESET_COM
N610067177+003AB-5B PON
N610067177+003AB-5B G24
N610067177+002AD-5F E(T102-1)
N610067177+002AD-5F E(T102-2)
F4K1020-05A
1 2 3 4 5 6 7 8
A
B
C
D
E
F
1 2 3 4 5 6 7 8
A
B
C
D
E
F