文档中心
/
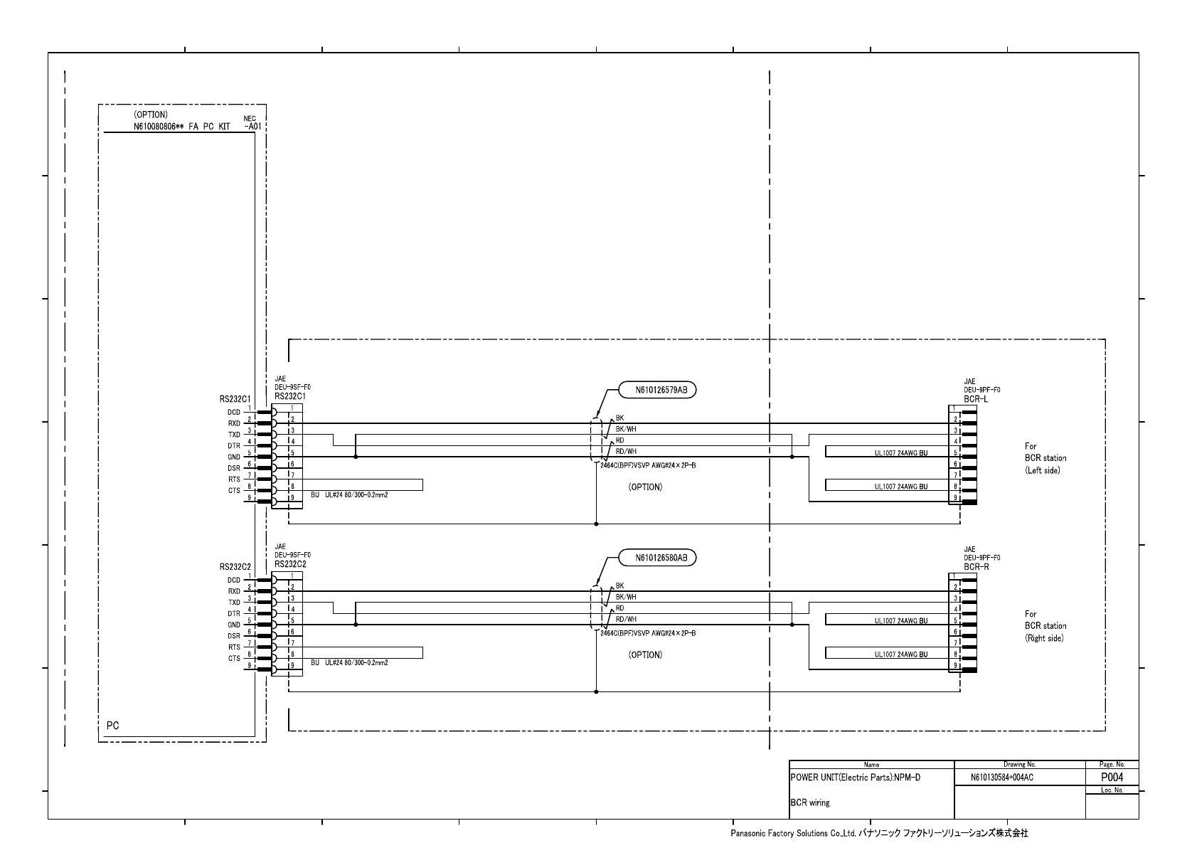
松下NPM-D3线路图手册_
松下NPM-D3线路图手册_ - 第262页
在线预览 松下NPM-D3线路图手册_ PDF 文档。
目录
100%
显示:宽度
宽度
1 / 354
回到旧版
旧版
?
F4K1020-05A
1
2
3
4
5
6
7
8
A
B
C
D
E
F
1
2
3
4
5
6
7
8
A
B
C
D
E
F
4.
L
OAD WIRING DIAGRAM OPTION
4-14 HUB UNIT
EJM6DB-10-414-00
该页面需要启用 JavaScript 才能进行交互式预览。