P-118-001e - 第149页
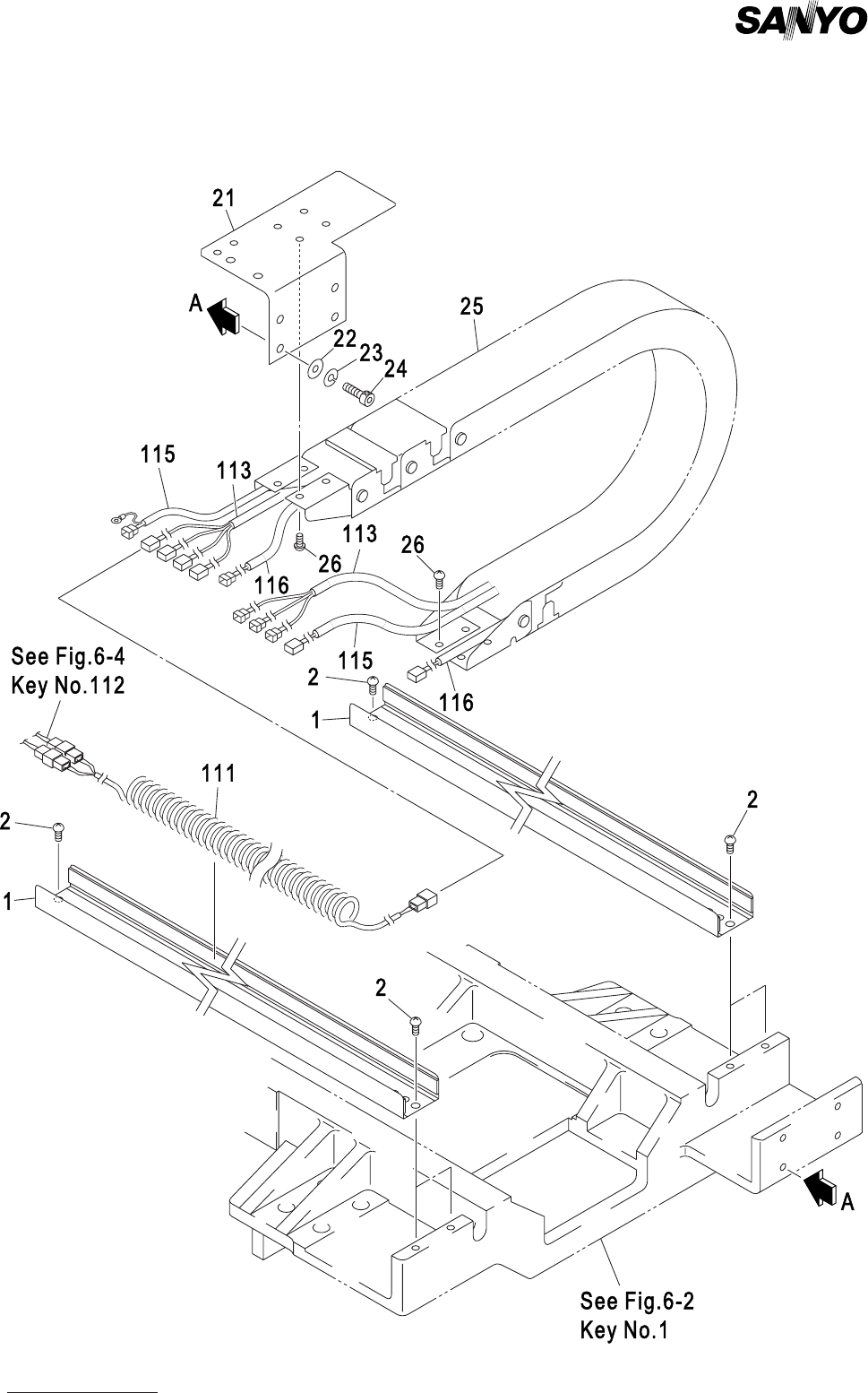
MODEL TCM-3100J 981 1-001 6- 8 Key No. PART No. PAR T NAME Q' ty REMARKS 1 630 053 2173 G UIDE 3 659J--03B-023 2 411 051 1708 SC R TRS 4X 6 6 M4X 6 TRS 21 630 053 2166 BR ACKET 1 659J--03B-022 22 411 141 4107 W ASHE…

MODEL TCM-3100J
9811-001
XYテーブル部 XY TABLE SECTION
Fig. 6-8 配線支持部 Wiring Support

MODEL TCM-3100J
9811-001
6- 8
Key No. PART No. PART NAME Q'ty REMARKS
1 630 053 2173 GUIDE 3 659J--03B-023
2 411 051 1708 SCR TRS 4X6 6 M4X6 TRS
21 630 053 2166 BRACKET 1 659J--03B-022
22 411 141 4107 WASHER V 5X10X1 4 FW5
23 411 141 6705 WASHER SPR 5 4 SW5
24 630 000 7756 BOLT,HEX-SCT 4 M5X12
25 630 036 0578 MECH PARTS 1 659J--03H-026
26 411 113 9109 SCR TRS 5X10 8 M5X10 TRS
111 630 076 1986 ASSY,CORD(C30-X-SP1-A) 1
113 630 076 1979 ASSY,CORD(C30-Y-CORD) 1
115 630 076 2099 ASSY,CORD(C30-Y-SVM) 1
116 630 052 2990 CORD(PG) 1 659FB-03D-111
NOTE

MODEL TCM-3100J
9811-001
Lコンベア部 L CONVEYOR SECTION
Fig. 7-1 コンベア Conveyor
TCM-3100J
54
53
57
8
57-1
55
53
58
53
3
19
21
21
60
59
18
13
10
38
38
27
27-6
93
91
44
53
46
48
47
2
1
1
31
32
43
42
92
28
29
30
36
35
33
41
39
26-1
45
25
24
23
22
40
37
34
44
53
47
46
48
43
42
30
27
14
15
16
11
17
18
20
7
45
13
B
C
D
A
B
C
67
66
69
9
68
A
12
29
28
41
39
40
36
34
37
33
35
40
41
39
6
5
4
31
32
60
58
56-1
56
53
54
8-1
53
55
59
F
D
E
79
78
77
75
74
73
72
71
76
F
75
74
72
79
78
77
73
71
76
E
16
14
15