00192556-01 - 第86页
2 Drifts ä kerhet Sk ö tselinstruktion SIPLA CE 80S-20/F4 2.2 S ä kerhetsanor dningar Pr ogramversion SR.407.xx Utg å va 0f1/2001 SE 86 Vid felfunkt ioner kopp las K1 och K2 av . N ä tsp ä nningen i sta rkstr ö mtransfor…

Skötselinstruktion SIPLACE 80S-20/F4 2 Driftsäkerhet
Programversion SR.407.xx Utgåva 0f1/2001 SE 2.2 Säkerhetsanordningar
85
2.2.3.2 Lägesmeddelandena och aktionerna att utföras
Under placeringsdriften kan följande meddelanden utkommas på bildskärmen. På spalten 2 an-
givna aktioner skall då utföras. 2
2
2.2.4 Säkerhetsslipning
I automaterna SIPLACE finns det två separata säkerhetskretsar, som skall övervakas genom
skyddsäkerhetskombinationerna K1 och K2. Bägge skyddsäkerhetskombinationerna bryts i
strömmatningen (se Pos. 14 och 15 i bild 2.2 - 4
). 2
FARA
Automaterna i SIPLACE-familjen matas med nätspänningen 3x400V~ (3x208 V~ USA-version)
± 5 %, 50/60Hz.
Delar i denna anläggning leder livsfarliga spänningar - också med den stängda huvudbrytaren. En
ovidkommande aktion med dessa automater kan därför leda till död eller en svår kroppsskada
såsom betydande sakskador.
Iaktta därför de gällande olycksförhindrings- och DIN-instruktionerna (särskilt DIN EN 60204,
del 1) och instruktionerna i ditt land.
Endast kvalificerad och utbildad personal får öppna skyddsplåten för spänningsmatningen.
Skyddsäkerhetskombinationerna K1 och K2 övervakar följande kretsar: 2
K1: NÖDSTOPP -krets, säkerhetsslipning av komponentväxelbord och våffelpackväxlaren,
skyddskåpsbrytaren och programfrigörnigen 2
K2: NÖDSTOPP -krets, K1 skyddsäkerhetskombinationen, programfrigörningen och
nyckelbrytaren 2
Läge Bildskärmmeddelandena Utförd aktion
NÖDSTOPP-svampknapp
tryckts på
NÖDSTOPP styrt ...
Maskinstopp. Öppna knappen
Öppna den tryckta NÖDSTOPP-
svampknappen
(Pos. 3 eller 4 på bild 2.2 - 4
)
Tryck på Start-knappen Tryck på den gröna Start-knappen
(Pos. 2 eller 5 på bild 2.2 - 4
)
Skyddskåpet öppnats Stäng skyddsplåtet Stäng skyddskåpet
(Pos. 9, 10, 11 eller 12 på bild 2.2 - 4
)
Tryck på Start-knappen Tryck på den gröna Start-knappen
(Pos. 2 eller 5 på bild 2.2 - 4
)
Tab. 2.2 - 1 Bildskärmmeddelandena med den tryckta NÖDSTOPP-svampknappen och med det öppnade
skyddskåpet
2 Driftsäkerhet Skötselinstruktion SIPLACE 80S-20/F4
2.2 Säkerhetsanordningar Programversion SR.407.xx Utgåva 0f1/2001 SE
86
Vid felfunktioner kopplas K1 och K2 av. Nätspänningen i starkströmtransformatorn för portalaxel-
motorernas matning skall avbrytas. Stjärnmotorn i revolverhuvudet skall matas med en från 70V
till10V reducerad spänning. Placeringshuvudens DP- och DR-axlarna skall vidare matas med en
spänning på 30V. Följande tabell visar olika lägen av K1 och K2 samt deras inflytande på axlarna
och kretskorttransportkomponenterna. 2
2

Skötselinstruktion SIPLACE 80S-20/F4 2 Driftsäkerhet
Programversion SR.407.xx Utgåva 0f1/2001 SE 2.2 Säkerhetsanordningar
87
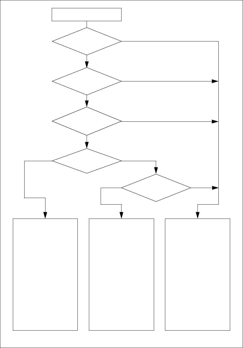
2
Bild 2.2 - 5 SIPLACE säkerhetsslipning
Start-knapp tryckts på
2
NÖDSTOPP-brytare
tryckts?
2
Skyddskåp öppnats?
2
Nyckelbrytaren
stängd (ställningI)?
Nej
2
Säkerhetsslipning
för komponentbord
avbrutits?
Ja
Nej
Nej
Ja
Ja
Nej
2
Aktiv
K1 *) Ja
K2 *) Ja
Spänning
Y-axel 100 V
X-axel 100 V
Stjärnaxel 70 V
DP-axel 30 V
Z-axel 30 V
Aktiv
KK-transport Ja
KK-fästning Ja
Breddinställning Ja
KK-anslag Ja
Bandskärutrust. Ja
Ja
2
Aktiv
K1 *) Nej
K2 *) Ja
Spänning
Y-axel 0 V
X-axel 0 V
Stjärnaxel 10 V
DP-axel 30 V
Z-axel 30 V
Aktiv
KK-transport Ja
KK-fästning Nej
Breddinställning Ja
KK-anslag Nej
Bandskärutrust. Nej
2
Aktiv
K1 *) Nej
K2 *) Nej
Spänning
Y-axel 0 V
X-axel 0 V
Stjärnaxel 10 V
DP-axel 30 V
Z-axel 30 V
Aktiv
KK-transport Nej
KK-fästning Nej
Breddinställning Nej
KK-anslag Nej
Bandskärutrust. Nej
2
*) K1, K2 skyddssäkerhetskombination
2
Tryckluft
min. 5,1 bar?
Ja
Nej