3732445-5F_VT-S500_MaintenanceManual(C)PDFA.pdf - 第83页
第 8 章保管、 废 弃 8.1 保管、废弃 为了确保本装置 的安全、并对其采取 正确的保管和废弃措 施,请务必在保管 和废弃前仔细阅读 本章节内容。 8.1.1 保管场所 请将该装置与电线分别 按照以下处理 措施,保管于贵公 司建筑物内或租 赁仓库内。 请参阅随附的「 Contact List of OMRON 」联系本公司营 业所。 使用注意 请勿撞击装置。 使用注意 请勿将装置保管于室外 或潮湿的地方 。 供电规格 切断电源后…

8-1
8 保管・废弃
8.1 保管、廃棄方法 ............................................... 8-2
8.1.1 保管场所 ..................................................... 8-2
8.1.2 废弃 ............................................................ 8-2

第 8 章保管、废弃
8.1 保管、废弃
为了确保本装置的安全、并对其采取正确的保管和废弃措施,请务必在保管和废弃前仔细阅读
本章节内容。
8.1.1 保管场所
请将该装置与电线分别按照以下处理措施,保管于贵公司建筑物内或租赁仓库内。
请参阅随附的「Contact List of OMRON」联系本公司营业所。
使用注意
请勿撞击装置。
使用注意
请勿将装置保管于室外或潮湿的地方。
供电规格
切断电源后,关闭总开关。
请关闭正面门及机柜门。
请在显眼的地方粘贴标示,并根据贵公司的规定写明物品保管责任人等内容。
8.1.2 废弃
该装置
废弃该装置时,请根据各地方政府的条例进行废弃。
电池
该装置所使用的电池如下。
UPS 电池包
BP100XS (铅蓄电池)
更换方法请参照 P6-5 6.1.3 UPS 电池的更换。
PLC 电池
CJ1W-BAT01 (锂电池)
更换方法请参照 P6-9 6.1.4 PLC 电池的更换
废弃电池时,用胶布将电池绝缘后,根据各地方政府条例进行废弃。
请作为工业废弃物进行处理。
U.S. California Notice:
This product contains a lithium battery for which the following notice applies :
Perchlorate Material - special handling may apply.
See www.dtsc.ca.gov/hazardouswaste/perchlorate

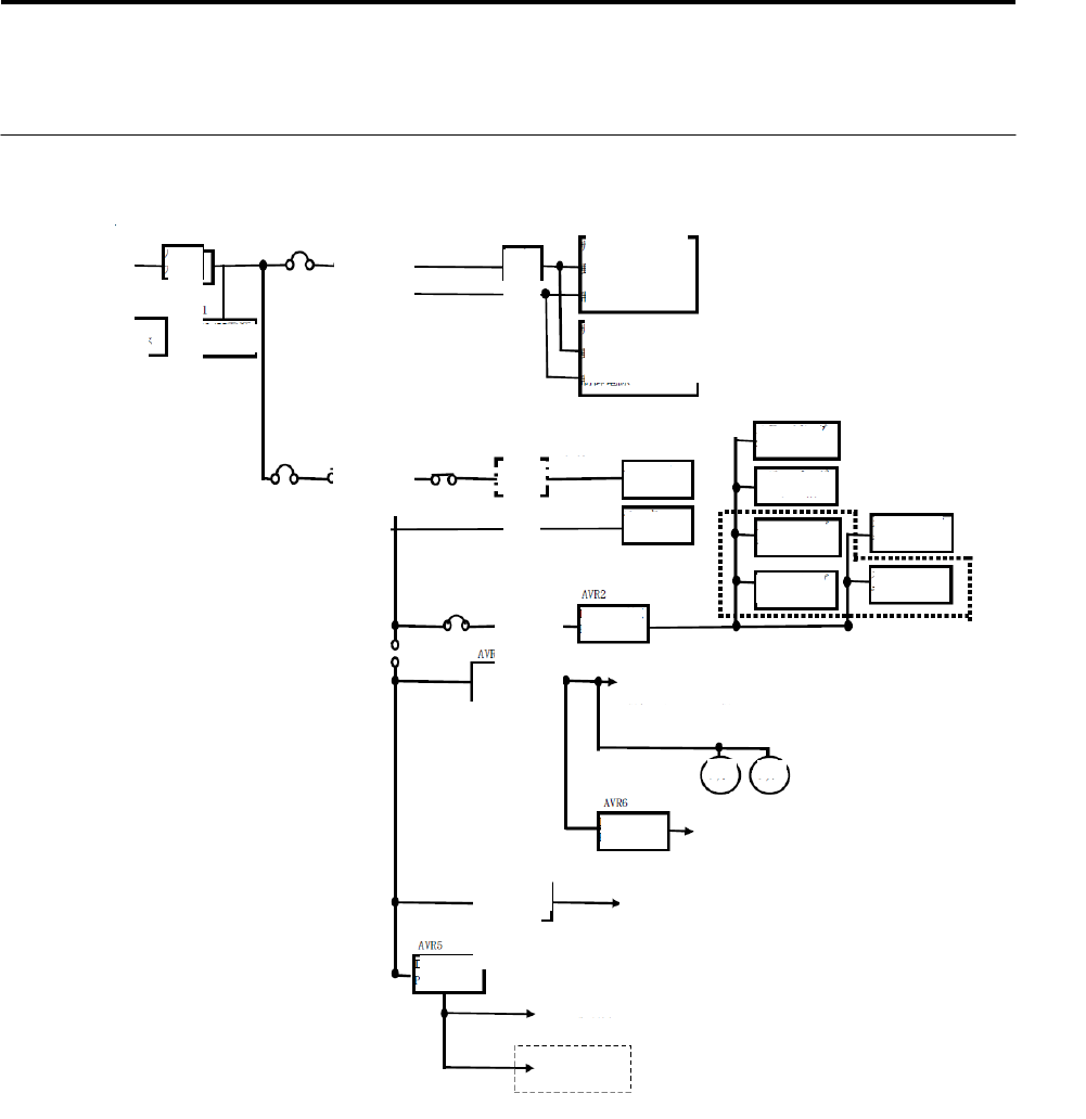
安全回路图
安全电路图
电路图(AC 电源)
DC24V 电源 P24A0
(单相)
Breaker
浪涌吸
收器
DC24V 电源
P24A0
静噪滤
波器
(用于接通主电
源)
功率继电器 K1
电路保护器
CP1
* OP 规格
X 轴伺服驱动程序
电源
控制电源
Y 轴伺服驱动程序
电源
控制电源
y
静噪滤
波器
电路保护器
CP2
功率继电
器 K1
电路保护
器 CP3
功率继电器
K2
个人电脑
监控
进马达 W1 轴
进马达 W2 轴
进马达 W3 轴
进马达 V1 轴
进马达 W4 轴
进马达 V2 轴
控制类 24V、各种传感器专用电源、PLC 专
用电源、I/O 专用(PLC)电源
DC24V 电源
P24B0
DC24V 电源
P24C0
风扇
DC5V 电源
P48A0
PLC 轴控制单元专用电源
照明 LED 灯专用电源
DC12V 电源
P12A0
48 VDC Power
Supply P48A0
照相机电源
*单轨规格时不在范围
LED 基板控制电源
风扇
电路保护
器 CP4