YS12_线路图__ - 第4页
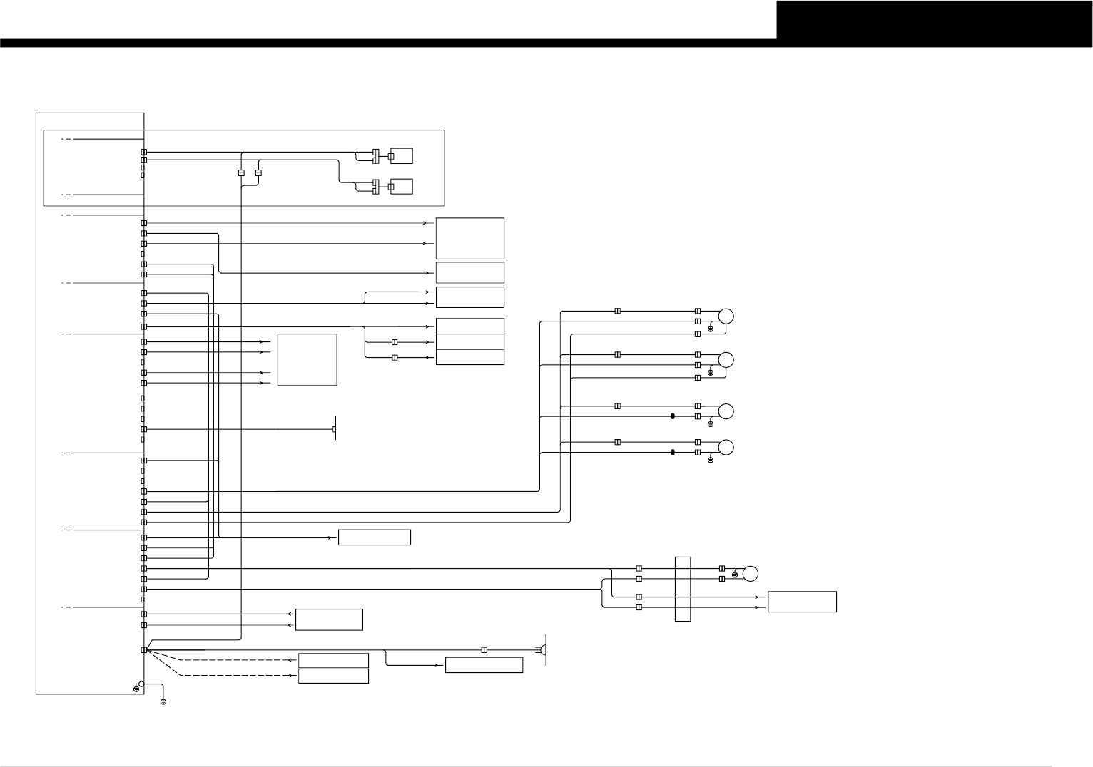
C o n f i d e n t i a l & P r o p r i e t a r y P AG E CAM1 CAM3 CAM1(HALF) CAM2(FULL) CAM3(HALF) CAM4(FULL) TRG1 TRG2 I/O INT ERFAC E SRVB SRVA J0101 SYS TEM USB2 USB1 KEY MOUSE KEY MOUSE See Page 8 OPERATION PANEL …

Confidential & Proprietary
PAGE
COMU
DC24VDC24V
I/O CONVEYOR
COMU
EMG S/W
COVER S/W
DC48V
See Page 6
I/O HEAD
HEAD SENSOR,VALVE
Z,R SERVO MOTOR
Power Supply
DC24V
DC24V
DC24V
POWER CIRCUIT
1Φ
DC24V
COMU
COMU
DC24V
COMU
COMU
A1
See Page 2
COMU
OPERATION PANEL SEL.
See Page 8
INPUT:
CONTROL BOX
USB MEMORY
3∼ 50/60Hz
200/208/220/240
380/400/416V
BARCODE READER
IT OPTION
(OPTION)
Main Switch
QS11 25A
XB11
Terminal
CH2CH1 K1K2
KM10
Safety Relay
EMERGENCY CIRCUIT
Power Supply
DC48V
GS31 DC48V 7A
Peak 15.5A 10sec
DC48VDC48V
Contactor
See Page 3-5
P025
SIGNAL TOWER
Transformer
TERMIANL
POWER TRANSFORMER
Transformer
3Φ3Φ
Main Breaker
QF11 20A
TM11 1.7KVA
3Φ AC230V
1Φ AC230V
KM12/KM12A
CONVEYOR MOTOR
Contactor
DC24V
KM11/KM11A
3Φ
AC230V
DC24V
Filter
Noise
NF11
3Φ
AC230V
Protector
Circuit
QF31 5A
QF25 4A
See Page 12
3Φ
AC230V
See Page 13
See Page 2
Each Motors
See Page 7
MULTI CAMERA UNIT
(OPTION)
SENSOR
30W
CONVEYOR MOTOR
VALVE
F.FEEDER
P041-P048
FIX60
See Page 9
FES24
See Page 10
FIX60
See Page 9
FES24
See Page 10
R.FEEDER
See Page 14
EMERGENCY CIRCUIT
See Page 14
IONIZER ASSY(OPTION)
See Page 11
Rating 4.9KVA MAX.
OUTPUT:
DRIVER
CONTROL:1∼ 100V
MOTOR:3∼ 230V
AC50/60Hz 4.0A(MAX)
AC50/60Hz 11.6A(MAX)
1:1.30KW(TOTAL)
2:2.36KW(TOTAL)
3∼ 200V 0-417Hz
TC11
1. 5 K V A(ST D )
LCD2
LCD1
Power Supply
DC24V
QF24 20A
GS21 300W 14A
GS22 600W 27A
1Φ AC100VAC100V
QF22 1A
1Φ AC100VAC100V
1Φ AC100VAC100V
QF21 7A
QF41 7A
QF23 12A
1. 7 5 K VA(w i t h UP S )
KHY-000-CC.V0
1
OVER VIEW
YS12(KHY)

Confidential & Proprietary
PAGE
CAM1
CAM3
CAM1(HALF)
CAM2(FULL)
CAM3(HALF)
CAM4(FULL)
TRG1
TRG2
I/O
INTERFACE
SRVB
SRVA
J0101
SYSTEM
USB2
USB1
KEY
MOUSE
KEY
MOUSE
See Page 8
OPERATION PANEL SEL
VISION
SERIAL1
SERIAL1 J0240 or J0231
SERIAL2
VGA
VGA
USB4
USB3
USB4
LAN
GOOD
I/F GOOD
IF1 I/O
J0501
J0507
J0135
J0230 or J0232
J0233/J0244
USB4
USB MEMORY
PI2
TRG2
TRG1
GOOD
SERVO1
SRV CMN
ENC
BRAKE
MO2
MO
SERVO2
TRG2
TRG1
GOOD
SRV2 GOOD
MO1
MO
PI1
SRV CMN
ENC
AC100V
AC100V
BRAKE
(Y1,Y2,PU1,W1)
(Y1,Y2,PU1,W1)
SRV2 BRAKE
J0142
J0125
J0141
J0124
J0009
SRV1 CMN
SRV2 CMN
J0007
(X1,SC,-,-)
(X1,SC,-,-)
DUCT Y
FLEXIBLE
X-AXIS 750W
M01
SC-AXIS MOTOR
See Page 6
X1M
X1PX1P
X1M
J0143
J0127
SCM
SCP
J0145
HEAD SERVO UNIT
E.COM2
E.COM3
E.COM4
SYM2
I/O CONVEYOR BOARD
J0061
J0162
POWER CIRCUIT
EXT POWER
EXT.PWR
BUZZER
WIN BUZZER
AIR REGULATOR PANEL
I/O CONVEYOR BOARD
See Page 5
J0751
J0234,J0235
PE
J0071
KJJ-M4100-XXX
CONTROL BOX ASSY A1
J0028
POWER CIRCUIT
POWER CIRCUIT
UPS
TOUCH LCD
J0891
E.COM BOARD
E.COM1
SYM1
+5V
DC5V
+5V
DC5V
BARCODE
READER
BCR-R
REAR
BCR-F
FRONT
BARCODE
READER
A43
J0502CAM2
J0121
J0893
J0892
IT OPTION(OPTION)
V1 TRG1
I/F SRVA
J0241/J0245
J0133
HA01
CN27
See Page 13
CN12
See Page 3
S1 TRG1
SRV1 GOOD
See Page 13
□86 MAX 5000rpm
AC230V
AC230V
S1 TRG2
V1 TRG2
J0530
J0119
J0120
I/F SRVB
See Page 13
See Page 7
I/O CONVEYOR BOARD
See Page 3
SMART FEEDER F1&F2
SMART FEEDER R1&R2
W1P
J0128
PU1P
J0129
Y2P
J0131
Y1P
J0130
W1 BK
W1P
W1M
PU1 BK
PU1P
PU1M
PU1-AXIS 200W
□54 MAX 1500rpm
□42 MAX 500rpm
Y2-AXIS 1KW
Y1-AXIS 1KW
Y2P
Y2M
Y1M
Y1P
M04
M02
M03
See Page 6
CAMERA SELECTOR
See Page 9,10
See Page 9,10
I/O HEAD BOARD
See Page 6
M05
CN14
□86 MAX 5000rpm
□86 MAX 5000rpm
W1-AXIS 60W
I/O A
I/O B
I/O C
SRVB1
SRVB2
J0104
J0105
A44
E01
E02
AC230V
AC100V
MULTI CAMERA UNIT SEL.
(OPTION)
KHY-000-CC.V0
2
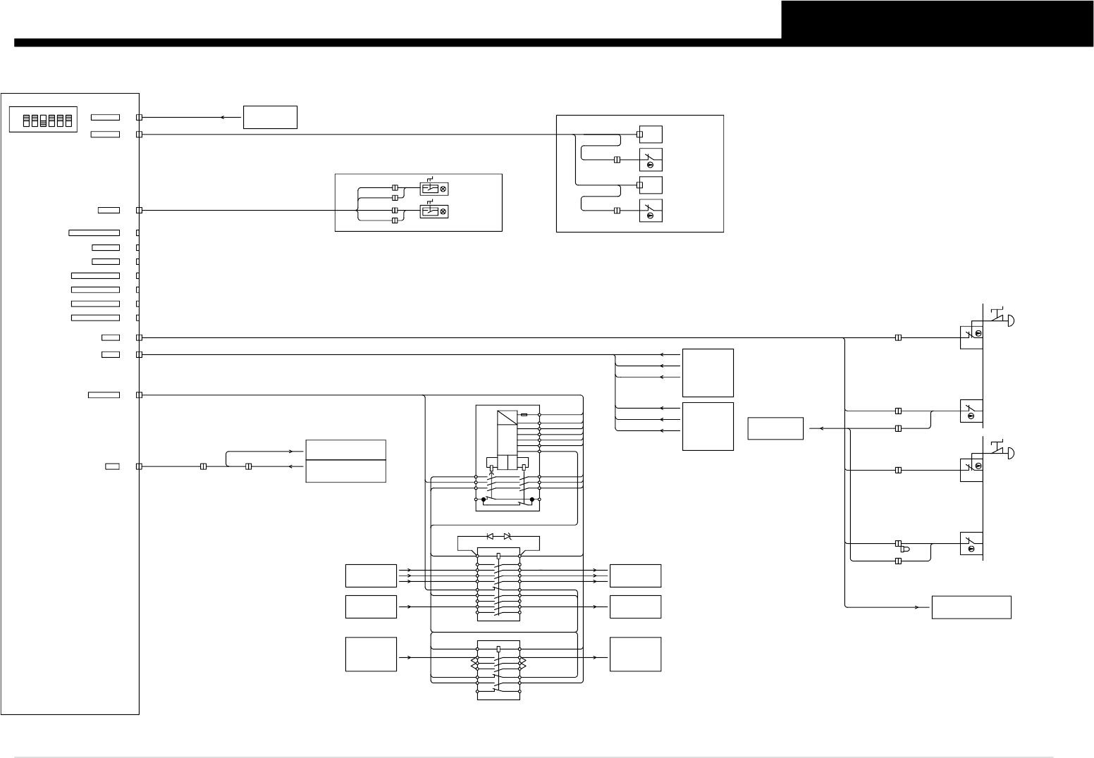
CONTROL BOX
YS12(KHY)

Confidential & Proprietary
PAGE
KJJ-M4580-0XX
COM CN14
CN13CONTACTOR
POWER CIRCUITCN1DC24V IN
I/O CONVEYOR BOARD ASSY
P025
J0046
J0164
GS21,QF23,QF24
See Page 13
CN1
CN13
CN14 J0102
I/O AI/O A
J0101
See Page 2
CONTROL BOX
INTERFACE BOARD
See Page 5
IF1 I/O
J0103
CN12EMG1
CN11EMG2
CN6
CN5
NOZZLE SENSOR 4
NOZZLE SENSOR 3
NOZZLE SENSOR 2
NOZZLE SENSOR 1
CN10
CN9
CN8
CN7
SPARE DI
SPARE DI
J0162
J0163CN11
CN12
FRONT SIDE
REAR SIDE
COVER
COVER
EMG
EMG
R COVER
R EMG
F COVER
F EMG
REAR EMG SW
SB32
FRONT EMG SW
SB31
REAR
FRONT
SQ102
SQ101
J0166
J0168
J0167
J0169
FES24 FEEDER STRUCTURE
MULTI CAM UP/LOW CN4
CN3SPARE
CN2TAPE CUT
J0226CN2
J0775
R2 FDR SW
SB24J0780R2 SW DI
R2 SW DO
FES24 FEEDER STRUCTURE(OPTION)
ANC STATION (OPTION)
F1,F2,R1,R2 FDR EMG
See Page 9,10
COVER SW
COVER SW
R1 SW DI
R1 SW DO
SB23
R1 FDR SW
J0779
N01009D0/T0100090
N01009D1/T0100091
F COVER DO
R COVER DO
A2 0V24
POWER CIRCUIT
NF11
J0165
POWER CIRCUIT
CONTROL BOX
A2 0V24A1
U54
V54
W54
U52
V52
W52
See Page 13 See Page 13
A1
A2
LOGIC
DC
AC
T11
T12
T22
T31
T32
T31
T32
T11 EMG0
T12 EMG22
T22 EMG22
33 +24V
23 +24V
13 +24V
34 +24B
14
24 +24E
33
23
34
24
14 13
K2 K1CH1CH2
42
KM10
41
S10
A2 0V24A1
+48A +48V
POWER CIRCUIT
GS31
POWER CIRCUIT
See Page 13 See Page 13
HEAD SERVO +48V
GS21
POWER CIRCUIT POWER CIRCUIT
C/V MOTOR DRIVER
1154+24C1153 +24B
CONV+24V CONV+24E
See Page 13See Page 13
1122 T32A1121 T32B
13 14
A1 A2
53 54
73 74
83 84
21 22
63 64
1/L1
3/L2
5/L3
2/T1
4/T2
6/T3
KM11/KM11A
A1 A2
1/L1
3/L2
5/L3
2/T1
4/T2
6/T3
1222 T321221 T32A
1253 +24C 1254 SRV ON
21 22
53 54
KM12/KM12A
61 62
Y1OT
Y1ORG
HEAD EMG
See Page 2
CONTROL BOX
See Page 6
HEAD SERVO UNIT
Y1OT
Y1ORG
HEAD EMG
SRV1 GOOD
SRV2 GOOD
I/F GOOD
SERVO1 GOOD
SERVO2 GOOD
INTERFACE GOOD
See Page 5
UP/DOWN DO
FRONT FES VALVE
J0767
A1 +24V
3 5 6
ON
OFF
1 2
DIP SW(S1)
4
CN3
J0178
TAPE CUTTER(OPTION)
FRONT TAPE CUTTER
OPEN/CLOSE
T0100080/T0100081
REAR TAPE CUTTER
OPEN/CLOSE
T0100082/T0100083
YV045
YV046
COVER SW
FRONT TAPE CUTTER
SQ103
J0227CUT COVER
COVER SW
CUT COVER J0228
REAR TAPE CUTTER
SQ104
F.CUTTER
R.CUTTER
KHY-000-CC.V0
3
I/O CONVEYOR -1-
YS12(KHY)