Sonic Buzzer für D4 - 第31页
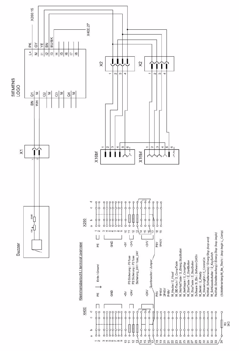
SOKO 2 Assembly instruc tions SOKO Sonic Buzzer SIPLACE D4 10/2007 Edition 31 2.7.2 SIPLACE D4 2 Fig. 2.12 - 1 Circuir diagram SIPLACE D4 (item no: 03063623-xx)

2 Assembly instructions SOKO Sonic Buzzer SIPLACE D4 SOKO
10/2007 Edition
30
2.7 Circuit diagrams
2.7.1 Control unit
2
2
2
2
2
2
2
2
2
2
2
2
2
2
2
2
2
2
2
2
Wire colour Input/Output Function Terminal designation
Pink
Input +24V P
Grey
Input Ground (0V) M
Yellow
Input Signal light right I1
Brown
Input Signal light left I2
Blue/Black
Input Stop or reset I3
Brown
Output 24V Q1
White
Output Ground (0V) M

SOKO 2 Assembly instructions SOKO Sonic Buzzer SIPLACE D4
10/2007 Edition
31
2.7.2 SIPLACE D4
2
Fig. 2.12 - 1 Circuir diagram SIPLACE D4 (item no: 03063623-xx)
2 Assembly instructions SOKO Sonic Buzzer SIPLACE D4 SOKO
10/2007 Edition
32