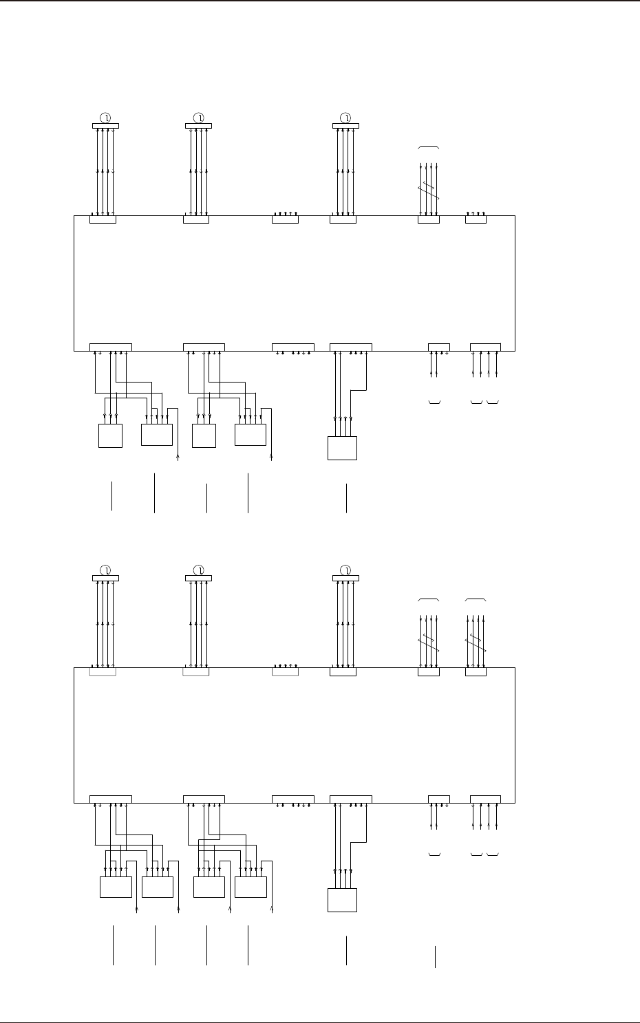
5OM-1841-001w_F8S - 第146页
5OM-1841 4-1-40 1605-001 X1007 M 4 3 6 1 2 4 3 1 /B /A N.C. B 5 A X1008 M 2 4 3 1 5 NL_L Motor 5 6 4 2 1 SEN+ SEN3 COM 3 SEN2 SEN4 :4 :2 :1 :3 B1005 2 4 3 1 5 X1010 M 2 4 3 1 5 /B /A N.C. B A /B /A N.C. B A…

5OM-1841
4-1-391605-001
CN7
N-X307
M
4
3
2
5
2
4
3
1
/B
/A
NC
B
5
A
CN8
N-X308
M
2
4
3
1
5
Axis1
Axis2
D4920
CN2(Axis1)
Y
BL
R
OR
:1
:3
:2
:4
N-M301
Y
BL
R
OR
:1
:3
:2
:4
N-M302
CN3(Axis2)
5
6
4
2
1
CN4(Axis3)
SEN+
SEN3
COM
3 SEN2
SEN4
CN9
N-X309
2
4
3
1
5
CN10
N-X310
M
2
4
3
1
5
Axis4
Y
BL
R
OR
:1
:3
:2
:4
N-M304
1
2
3
CN6
4
2
4
3
N1
2
4
3
N2
ALM-
STP-
ALM+
STP+1
2
3
4
CN1
24A6
N-X306
GND(SG)
COM B
+V
COM A
COM B
+V
COM A
N-X3N1
24A6
10
COM A
COM B
Main Power
DC48V(48D)
CV+
10
GND(B)
MV+
GND(D)
48D
10D
Control Power
DC24V(24A6)
1
1
GND(SG)
N-X301
/B
/A
NC
B
A
/B
/A
NC
B
A
/B
/A
NC
B
A
SEN1
5
6
4
2
1 SEN+
SEN3
COM
3 SEN2
SEN4
SEN1
5
6
4
2
1 SEN+
SEN3
COM
3 SEN2
SEN4
SEN1 (Sensor Input)
4
3
2
5
4
3
2
5
N-X3N2
CN7
N-X407
M
4
3
2
5
2
4
3
1
/B
/A
NC
B
5
A
CN8
N-X408
M
2
4
3
1
5
Axis5
Axis6
Deceleration/Stop Sensor5
CN2(Axis1)
N-X402
Y
BL
R
OR
:1
:3
:2
:4
N-M401
Y
BL
R
OR
:1
:3
:2
:4
N-M402
CN3(Axis2)
N-X403
5
6
4
2
1
CN5(Axis3)
SEN+
SEN3
COM
N-X405
3 SEN2
SEN4
CN9
N-X409
2
4
3
1
5
CN10
N-X410
M
2
4
3
1
5
Axis8
Y
BL
R
OR
:1
:3
:2
:4
N-M404
1
2
3
CN6
4
2
4
3
N1
2
4
3
N2
ALM-
STP-
ALM+
STP+1
2
3
4
CN1
24A6
N-X406
GND(SG)
COM B
+V
COM A
COM B
+V
COM A
N-X4N1
Main Power
DC48V(48D)
CV+
10
GND(B)
MV+
GND(D)
48D
10D
Control Power
DC24V(24A6)
1
1
GND(SG)
N-X401
/B
/A
NC
B
A
/B
/A
NC
B
A
/B
/A
NC
B
A
Deceleration/Stop Sensor6
SEN1
5
6
4
2
1 SEN+
SEN3
COM
3 SEN2
SEN4
SEN1
5
6
4
2
1 SEN+
SEN3
COM
3 SEN2
SEN4
SEN1 (Sensor Input)
24A3
Do
4
3
2
5
4
3
2
5
BL
BK
BR
OR
PK
B401
:1
:2
:4
:3
:5
N-B401
24A6
10
PCB Detection Sensor1
-
OUT
+
BL
BK
BR
B301
:1
:2
:3
N-B301
BL
BK
BR
OR
PK
B402
:1
:2
:4
:3
:5
N-B402
24A6
10
PCB Detection Sensor2
-
OUT
+
BL
BK
BR
B304
:1
:2
:3
N-B304
Deceleration/Stop Sensor1
Deceleration/Stop Sensor2
N-X302
-
OUT1
OUT2
+
IN
BL
BK
BR
OR
PK
BL
BK
BR
OR
PK
B302
B303
:1
:2
:4
:3
:5
N-B302
:1
:2
:4
:3
:5
N-B303
N-X303
N-X304
BL
BK
BR
OR
PK
BL
BK
BR
OR
PK
B305
B306
:1
:2
:4
:3
:5
N-B305
:1
:2
:4
:3
:5
N-B306
Deceleration/Stop Sensor3
Deceleration/Stop Sensor4
24A6
10
24A6
10
[02-6C]
[02-3C]
[02-6C]
[02-3C]
24A6
10
COM A
COM B
24A6
10
COM A
COM B
A41
D4920
A107
N-X4N2
-
OUT1
OUT2
+
IN
-
OUT1
OUT2
+
IN
-
OUT1
OUT2
+
IN
-
OUT1
OUT2
+
IN
-
OUT1
OUT2
+
IN
E3X-DA21-S
OMRON
E3X-DA21-S
OMRON
E3X-DA21-S
OMRON
E3X-DA21-S
OMRON
E3X-DA21-S
OMRON
E3X-DA21-S
OMRON
23KM-K044BS02CA
MINEBEA
23KM-K044BS02CA
MINEBEA
103H7823-1762
SANYO DENKI
E3S-LS3N-1
OMRON
E3S-LS3N-1
OMRON
Note
2. Connection Destination which is at the time of Backup(OP) Non-Loading
3. Connection Destination which is at the time of Backup(OP) Loading
[C2-3C]
D4460
N2
[C5-8D]
D4460 N1
Note2
[C4-4B]
D4460 N1
Note3
[C5-4D]
D4460 N1
Note2
[C4-4C]
D4460 N1
Note3
Transfer Emergency Stop
[18-5B]
U01
A Lane: X10153
[18-5C]
B Lane: X10154
Note1
1. Connection Destination is Different in A Lane,B Lane.
[C6-4B]
B Lane: U08 Transfer I/O X0817
[C7-4B]
A Lane: U14 Transfer I/O X1417
Note1
[C6-4B]
B Lane: U08 Transfer I/O X0818
[C7-4B]
A Lane: U14 Transfer I/O X1418
Note1
[C6-4B]
B Lane: U08 Transfer I/O X0819
[C7-4B]
A Lane: U14 Transfer I/O X1419
Note1
[C6-4B]
B Lane: U08 Transfer I/O X0820
[C7-4B]
A Lane: U14 Transfer I/O X1420
Note1
[C6-4C]
B Lane: U08 Transfer I/O X0823
[C7-4C]
A Lane: U14 Transfer I/O X1423
Note1
[C6-4C]
B Lane: U08 Transfer I/O X0824
[C7-4C]
A Lane: U14 Transfer I/O X1424
Note1
24A3
Do
5
6
4
2
1
CN5(Axis4)
SEN+
SEN3
COM
3 SEN2
SEN4
SEN1
N-X305
:4
:2
:1
:3
B1005
Mobile Chute Origin
B1005
L.ON
+
D.ON
0V
24A6
10
Feed Axis
Feed Axis
Width Change Axis
23KM-K044BS02CA
MINEBEA
23KM-K044BS02CA
MINEBEA
103H7823-1762
SANYO DENKI
Feed Axis
Feed Axis
Width Change Axis
5
6
4
2
1
CN5(Axis4)
SEN+
SEN3
COM
3 SEN2
SEN4
SEN1
N-X305
:4
:2
:1
:3
B1005
Mobile Chute Origin
B1005
L.ON
+
D.ON
0V
24A6
10

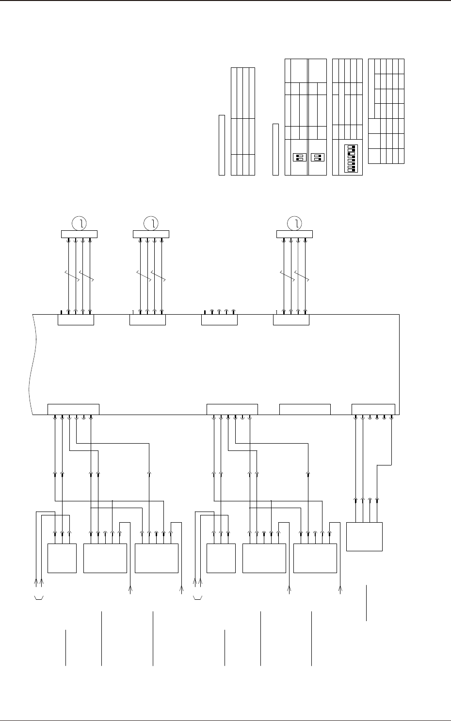
5OM-1841
4-1-401605-001
X1007
M
4
3
6
1
2
4
3
1
/B
/A
N.C.
B
5
A
X1008
M
2
4
3
1
5
NL_L Motor
5
6
4
2
1
SEN+
SEN3
COM
3 SEN2
SEN4
:4
:2
:1
:3
B1005
2
4
3
1
5
X1010
M
2
4
3
1
5
/B
/A
N.C.
B
A
/B
/A
N.C.
B
A
/B
/A
N.C.
B
A
Mobile Chute Origin
SEN1
4
3
6
1
4
3
6
1
M41
Stepping Motor Driver
A10
B1005
L.ON
+
D.ON
0V
NR_L Motor
M42
NA_W Motor
M44
CN5
X1005
CN7
CN8
CN9
CN10
X1007
X1008
X1009
X1010
24A6
10
(Axis4)
(Axis1)
(Axis2)
PCB Detection Sensor1
Deceleration/Stop Sensor 1
Deceleration/Stop Sensor 2
CN2(Axis1)
N-X302
-
OUT
+
-
OUT1
OUT2
+
IN
BL
BK
BR
BL
BK
BR
OR
PK
BL
BK
BR
OR
PK
B301
B302
B303
:1
:2
:4
:3
:5
N-B302
:6
:8
:7
:9
:1
:2
:3
N-B1301
24A6
10
6
5
2
1 SEN+
SEN3
COM
4
SEN2
SEN4
SEN1 (Sensor Input)
[C6-5B]
-
OUT1
OUT2
+
IN
B LANE: to U08-CN17
[C7-5B]
A LANE: to U14-CN17
[C6-5B]
B LANE: to U08-CN18
[C7-5B]
A LANE: to U14-CN18
Note1
Note1
:1
:2
N-I/O2
:3
:4
:5
:10
:1
:3
to U08-CN36
[C6-2B]
to U14-CN36
[C7-2B]
B LANE:
A LANE:
Note1
3
PCB Detection Sensor2
Deceleration/Stop Sensor 3
Deceleration/Stop Sensor 4
CN3(Axis2)
N-X303
-
OUT
+
-
OUT1
OUT2
+
IN
BL
BK
BR
BL
BK
BR
OR
PK
BL
BK
BR
OR
PK
B304
B305
B306
:1
:2
:4
:3
:5
N-B305
:6
:8
:7
:9
:1
:2
:3
N-B1304
24A6
10
6
5
2
1 SEN+
SEN3
COM
4
SEN2
SEN4
SEN1 (Sensor Input)
[C6-5B]
-
OUT1
OUT2
+
IN
B LANE: to U08-CN19
[C7-5B]
A LANE: to U14-CN19
[C6-5C]
B LANE: to U08-CN20
[C7-5C]
A LANE: to U14-CN20
Note1
Note1
:6
:7
N-I/O2
:8
:9
:10
:10
:1
:3
3
from N-I/O1
[C2-1C]
CN4(Axis3)
6
5
2
1 SEN+
SEN3
COM
4
SEN2
SEN4
SEN1 (Sensor Input)
3
Transfer1
Transfer2
Width Change
Note
1. Connection Destination is Different in A Lane,B Lane.
2. Connection Destination by Y510mm Transfer Unit(OP)
Without in case of non-loading and a connection destination
Axis1
0
4
8
12
Address
1
5
9
13
2
6
10
14
3
7
11
15
OFF
Axis2 Axis3 Axis4
OFF
SW2-1
OFF
SW2-2 SW2-3
OFFOFFON
OFFOFF
OFF
ON
ON ON
1
ON
2
1
ON
2 3 4
5 6 7 8
6
7
STP(Emergency Stop)
1-3
Following Table Referring
OFF
OFF
NO.
Setting Contents
Setting
Note
Effective
SW2
ON
AE-LINK Terminating
NO.
Setting Contents
Setting
Note
SW1
2
AE-LINK Terminating
4,5,8
No Use
Telegraph Speed
ON
307.2Kbps
Servo OFF
MV+
Motor Power Indication
Control Power Indication
Alarm Indication
Note
CV+
ALM
LED Name
Lights up by Supply 48V
Lights up by Supply 24V
OK:Lights up/NG:Turning off
A10 LED Explanation
A10 Explanation
1
1
ON
2
AE-LINK Terminating
OFF
AE-LINK Terminating
Transfer OP
2
1
ON
OFF
Y510mm
3.Identification label of A Lane or B Lane is put on the connector(N-I/O1,N-I/O2,N-I/O3).
Standard Unit
(Axis3)
(Axis4)

5OM-1841
4-1-411605-001
NA BL Motor Origin
1
2
3
4
Out of Step Detection
5
6
NA BR Motor Origin
MGND
MGND
CGND
MV+
MV+
CV+
2
4
3
1
E/C A+
E+5V
5
7
6
8
E/C A-
E/C B+
E/C B-
E/C Z+
E/C Z-
EGND
2
3
1
BRK+
BRK-
N.C.
M
2
4
3
1
/B
/A
B
A
2
3
1
4
NA_BL Motor
M45
CN1
N-X401
CN3
2
4
3
1
E/C A+
E+5V
5
7
6
8
E/C A-
E/C B+
E/C B-
E/C Z+
E/C Z-
EGND
M
2
4
3
1
/B
/A
B
A
2
3
1
4
NA_BR Motor
M46
CN5
N-X405
CN7
1 SEN+
CN4
4 SEN3
3 SEN2
5 SEN4
6 COM
2 SEN1
N-X404
CN2
2
3
1
STP+
STP-
ALM+
CN9
4
ALM-
:4
:5
:6
CN10
N-X410
2
4
3
N1
2
4
3
N2
GND(SG)
COM B
+V
COM A
COM B
+V
COM A
N-X4N1
1
1
GND(SG)
Stepping Motor Driver
A45
from A41-N2
[C3-5D]
COM A
COM B
10
24A6
1 2
1
ON
2 3 4
5 6 7 8
6
7
STP(Emergency Stop)
1-4
Following Table Referring
OFF
OFF
No.
Setting Contents
Setting
Note
Effective
SW2
ON
AE-LINK Terminating
No.
Setting Contents
Setting
NoteSW1
1
ON
2
5,8
Not Use
Telegraph Speed ON
307.2Kbps
A45 Setting
ON
Servo OFF
MV+
Motor Power Indication
Control Power Indication
Alarm Indication
Note
CV+
ALM
LED Name
Llights up by Supply 48V
Llights up by Supply 24V
OK:Lights up/NG:Turning Off
A45 LED Explanation
BUSY1
Axis 1 Movement Indication
OP(Not Use)
BUSY2
CM
Lights up During Movement(M45)
Normally Illuminated
Axis 2 Movement Indication
Lights up During Movement(M46)
(Axis1)
(Axis2)
NB1401
OUT
-
L
+
NB2401
OUT
-
L
+
24A6
10
2
3
1
BRK+
BRK-
N.C.
1 SEN+
CN8
2 SEN1
3 SEN2
5 SEN4
6 COM
4 SEN3
CN6
OUT
-
L
+
OUT
-
L
+
24A6
10
Axis1
Address
Axis2
SW2-1 SW2-2 SW2-3 SW2-4
10 11ON OFFONOFF
1,2ON:Terminating
:3
Transfer Emergency Stop
N-M401
N-M402
:4
:9
:3
:10
N-MW
:6
:11
:5
:12
N-MW
from N-X210
[C2-1B]
:4
:5
1,2ON:Terminating
from N-X1125
[C2-2B]
:1
:2
:4
:5
N-IO/1
:1
:6
:4
:2
:3
:1
N-B401
N-IO/3
N-X408
NB1402
NB2402
:7
:8
N-IO/1
:2
:9
:4
:2
:3
:1
N-B402
N-IO/3
N-X409
Note. A Lane or B Lane Identification Label is stuck in a Connector(N-I/O1,N-I/O2,N-I/O3).
NA BL Motor
Out of Step Detection
NA BR Motor
AE-LINK Terminating