JX-100_JX-100LED-Rev05 - 第73页
- 70 - REF.NO NOTE PART NO D E S C R I P T I O N 品 名 Qty 1 401-06721 K2-TB1 CABLE ASM K2 −T B1 ケ ー ブ ル 組 1 2 401-06722 K1-TB1 CABLE ASM K1 −T B1 ケ ー ブ ル 組 1 3 400-76740 CP1 CABLE ASM CP 1 ケーブル組 1 4 401-06723 CP1-TB1 CABL…

- 69 -
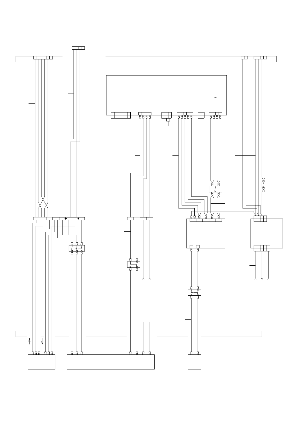
35.SYSTEM DIAGRAM (7)
SYSTEM DIAGRAM(7)
LOADLINE
CP32V7.5N
FUJI
+V
+V
002:3D P S 3 -F G
002:3D ACN1(C)
002:3D ACL1(C)
(VOLTAGE CHECK)
(ZT-DRIVER POWER)
+24VZRTN
+24VZ
CN098
1
2
+24VZRTN
+24VZRTN
+24VZ
+24VZ
CN097
1
2
3
4
-V
-V
2
4
1
3
2
4
1
3
IDEC NRW10-3A-TK2421
CP12 3A
60W
24V
PS 3
TDK-LAMBDA
VS50B-24
CN2CN1
5
4
2
3
1
FG5
N.C.4
N.C.
AC(N)
AC(L)
2
3
1
K2-1
K2-3
K2-5
K1-1
K1-3
K1-5
SAFETY-UNIT
6
7
8
TB1
SAFETY-UNIT
K3-4
K3-2
VACUUM PUMP
TF1-100-2
TF1-100/0-2
CP5 7.5A
2
1
Z
SERVO AMP
FAN
LOADLINE
ACN1(A)
002:2B
TF1-34/0
TF1-34
002:4D ACN1(B)
002:4D ACL1(B)
ACL1(A)
002:2B
TF1-100-1
TF1-100/0-1
TB2(1/3)
CP32V/5N
FUJI
CP2 5A
Z/T POWER PCB
+48V
+48V
+48V
+48VRTN
+48VRTN
TB2
AC34V_N1
TB1
AC34V_L1
TB3
5
4
3
2
1
CP31VM/20N
FUJI
CP6 20A
+48UNRTN(B)8
TB7
+48UNRTN(A)
+48UNRTN(C)
7
9
+48UN
+48UN
5
6
CN037
1+24V1
3
2
+24VRTN
FAN_STOP
3
2
TB7
+48UN(A)
+48UN(A)
2
1
CN035
1
2
SV_ON11
+24VRTN
1
2
+48UN(B)
+48UN(B)
4
3
5
6
SV_ON11
+24VRTN
5
6
3
4
SV_ON11
+24VRTN
3
4
TB5
ACN1(C)
ACL1(C)
2
1
CN036
1
2
CARRY_SV_ON
+24VRTN
1
2
ACN1(B)
ACL1(B)
4
3
4
3
X SERVO AMP CTRL POWER
X SERVO AMP MAIN POWER
ACT2
ACS2
ACR2
B3
B2
B1
Y SERVO AMP MAIN POWER
CN001
ACT2
ACS2
ACR2
A3
A2
A1
CN099
Y SERVO AMP CTRL POWER
L11
L123
1
4
LOADLINE
L11
L124
2
1
2
3
5
TF1-200/U
TF1-200/V
TF1-200/W
TF1
CP33V/5N
FUJI
CP1 5A
POWER-PCB(1/2)
POWER-UNIT INSIDE
1
2
3
4
5
6
7
8
9
11
10
12
13
16
14
15
17
18
19
20
21
22
23

- 70 -
REF.NO NOTE PART NO D E S C R I P T I O N
品 名
Qty
1 401-06721 K2-TB1 CABLE ASM
K2−TB1 ケーブル組
1
2 401-06722 K1-TB1 CABLE ASM
K1−TB1 ケーブル組
1
3 400-76740 CP1 CABLE ASM
CP 1 ケーブル組
1
4 401-06723 CP1-TB1 CABLE ASM
CP 1− TB 1 ケーブル組
1
5 401-06728 TB1-CN001 CABLE ASM
TB 1− CN 001 ケーブル組
1
6 401-06729 CN099-TB1 CABLE ASM
CN 099− TB 1 ケーブル組
1
7 401-06724 TF1-CP5 CABLE ASM
TF 1− CP 5 ケーブル組
1
8 401-06725 CP5-TB2 CABLE ASM
CP 5− TB 2 ケーブル組
1
9 401-06726 TF1-CP3 CABLE ASM
TF 1− CP 3 ケーブル組
1
10 401-06734 TB2-93 CABLE ASM
TB 2−93 ケーブル組
1
11 400-76759 TB2-84 CABLE ASM
TB 2−84 ケーブル組
1
12 400-76750 TB5-TB2-12 CABLE ASM
TB 5− TB 2−12 ケーブル組
1
13 400-76751 TB5-TB2-34 CABLE ASM
TB 5− TB 2−34 ケーブル組
1
14 401-06727 K3-CP2 CABLE ASM
K3−CP2 ケーブル組
1
15 400-76744 CP2-TB(ZT) CABLE ASM
CP 2− TB(ZT) ケーブル組
1
16 400-76937 ZT POWER PCB ASM
ZT POWER ケーブル組
1
17 400-76753 TB3-CP6 CABLE ASM
TB 3− CP 6 ケーブル組
1
18 400-76752 TB3-TB7 CABLE ASM
TB 3− TB 7 ケーブル組
1
19 400-45399 XR ENC RELAY CABLE ASM
XR ENC RELAY ケーブル組
1
20 401-06730 CP6-TB7 CABLE ASM
CP 6− TB 7 ケーブル組
1
21 400-01945 POWER PCB ASM
POWER PCB 組
1
22 400-76764 PS3CN1 CABLE ASM
PS 3 CN 1 ケーブル組
1
23 401-06742 PS3CN2 CABLE ASM
PS 3 CN 2 ケーブル組
1

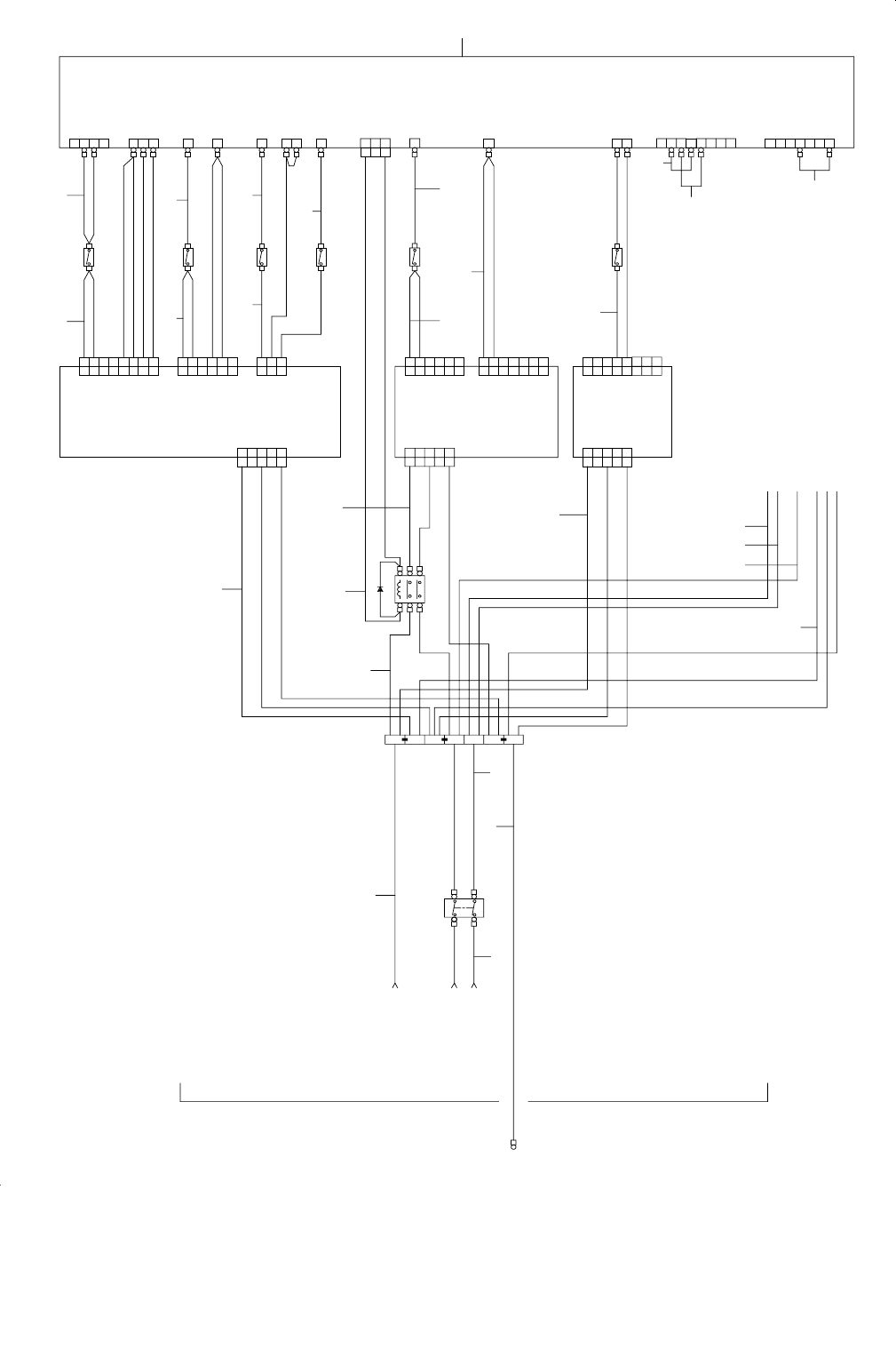
- 71 -
36.SYSTEM DIAGRAM (8)
SYSTEM DIAGRAM(8)
1
2
3
4
5
6
7
8
9
001:2C ACN 1(A)
LOADLINE CP32V/3N
FUJICP3 3A
001:2D
ACN1(C)
ACL1(C)
001:2D
001:2D
PS3-FG
-V
-V
+V
+V
+V
+V
-V
-V
88
77
1
2
3
5
4
6
1
2
3
5
4
6
100W
24V
PS 4
COSEL LCA100S-24Y
CN2CN1
5
4
2
3
1
FG5
N.C.4
N.C.
AC(N)
AC(L)
2
3
1
+24VRTN
TB4
7
7
6
7
6
5
4
2
3
1
5
4
2
3
1
-V
-V
-V
-V
-V
-V
CN3
-V
66
5
4
2
3
1
5
4
2
3
1
+V
+V
+V
+V
+V
CN2
+V
+3.3V
TB3
1
6
4
5
-V4
-V4
-V4
6
4
5
2
1
3
+V4
+V4
2
1
CN81
+V4 3
IDEC NRW10-3A
CP8 3A
GND(B)
TB4
1
IDEC NRW10-3A
CP10 3A
TB4
2
1
3
-V2/+V3
+V2
2
1
CN61
-V3 3
TB3
TB3
-12VRTN
-12V
IDEC NRW10-3A
CP9 3A
+12VRTN
+12V
6
7
5
6
IDEC NRW10-10A
CP7 10A
TB4
2
1
8
7
6
4
5
3
+V1
+V1
2
1
-V1 8
-V1 7
-V1
-V1
+V1
CN51
+V1
6
4
5
3
5
4
2
3
1
FG5
N.C.4
N.C.
AC(N)
AC(L)
2
3
1
CN1
(SAFETY UNIT POWER)
+24VZRTN
+24VZ
TB6
2
4
IDEC NRW10-3A
CP13 3A
TDK-LAMBDA
ZWQ130-5223
TB3
GND(A)4
GND(A)3
GND(A)2
+5V
+5V
+5V
+5V
5
4
2
3
130W
-12V
+12V
+5V
+3.3V
PS 1
+24VRTN7
-12VRTN
+12VRTN5
6
GND(A)
GND(A)3
4
GND(A)
GND(B)
TB2
1
2
1
3
2N.C.2
+24V
-12V7
8
+12V
+5VR5
6
+5VR
+5V3
4
002:4D ACL1(B)
5
4
2
3
1
FG5
N.C.4
N.C.
AC(N)
AC(L)
2
3
1
002:2B
ACL1(B)
D3
POWER-PCB(2/2)
POWER-UNIT INSIDE
R3-E
TB2(2/3)
001:2B
ACN1(B)
001:2B
ACL1(B)
001:2C ACL 1(A)
6
2
8
4
10
9
8
7
6
5
11
10
G7L-2A-BUBJ(12V)
RL3
+24VON121
+12VRTN3
CN034
+5V
+3.3V
TB1
1
2
+24V
IDEC NRW10-8A
CP11 8A TB3
8
150W
24V
PS 2
TDK-LAMBDA
VS150B-24
CN1
10
11
12
13
14
15
17
16
18
19
20
21
22
23
24
25
26
27
28