Jutze AOI编程手册 - 第25页
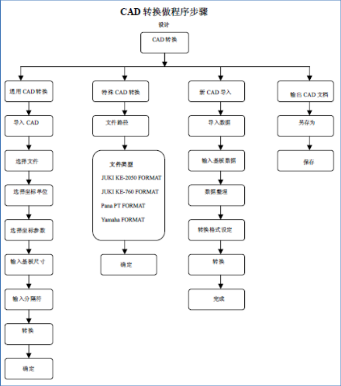
1 , 通用 CAD 数据导入流 程: 2 , 按照工厂实际提供的数据可选择通用和特殊两种方式进行数据导入 A 通用方式转换操作流程 ( 1 ) 通用 C AD 数据导入窗口

程式制作前准备
PCB(Size,
Model);原始 cad 数据(包含要素:X,Y,θ,位号,料号)

1, 通用 CAD 数据导入流程:
2, 按照工厂实际提供的数据可选择通用和特殊两种方式进行数据导入
A 通用方式转换操作流程
(1) 通用 CAD 数据导入窗口

(2) 选择文件(文件格式:*.txt;*.csv)
(3) 读取数据后整理数据
a 用删除行 将不必要的行删除
b 原字符(格式里不需要的字符“ " ”) 替代 成新字符“ 空格 ”
(4) JUTZE 软件中采用 um 作基准单位,所以转换前需要确认
a) 导入 CAD 数据采用的是英制或是公制
b) X/Y 坐标换算因子是否一致(单位是否同为 um)