TR6DNR_维修调整 - 第70页
维修调整要领书 4- 24 下部天线的更换 在 E 单元电装盖罩的内侧,用 M3 的圆头螺丝 (6 处 ) 将下部天线与 SHEILD BRACKET 一起拧紧进行 安装。更换天线时,请将天线的传感器检测面(有标记的面)朝着堆垛机侧进行安装。 圆头螺丝上请涂抹乐泰 242 胶。 ①天线(货号: 40073667 ANTENNA ARRAY 14M M PITCH / 15 POSIT ION ) FRONT E PL 1 SHEILD …

维修调整要领书
4-23
4-28. IS 装置天线的更换及调整(IS:选配)
上部天线的更换
在 X 单元的内侧,用 M3 的圆头螺丝(6 处)将上部天线与 SHEILD BRACKET 一起拧紧进行安装。
更换天线时,请将天线的传感器检测面(有标记的面)朝着堆垛机侧进行安装。
圆头螺丝上请涂抹乐泰 242 胶。
①天线(货号:40073667 ANTENNA ARRAY 14MM PITCH / 15 POSITION)
堆垛机取出侧的机器观测图
上部天线组装在 X 单元的内侧。
1
SHEILD BRACKET
圆头螺丝

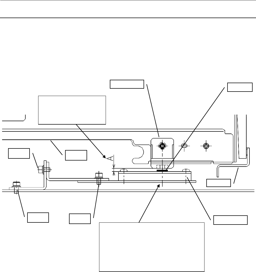
维修调整要领书
4-24
下部天线的更换
在 E 单元电装盖罩的内侧,用 M3 的圆头螺丝(6 处)将下部天线与 SHEILD BRACKET 一起拧紧进行
安装。更换天线时,请将天线的传感器检测面(有标记的面)朝着堆垛机侧进行安装。
圆头螺丝上请涂抹乐泰 242 胶。
①天线(货号:
40073667 ANTENNA ARRAY 14MM PITCH / 15 POSITION)
FRONT E PL
1
SHEILD BRACKET
圆头螺丝
从正面观察机器时
40048920:天线组装在 FRONT E PL
的内侧。

维修调整要领书
4-25
天线与标签的调节
更换天线后,请按下图所示调节天线的位置。
请在初始化停止的原点位置实施调节。
Z 单元上下移动时,请注意避免天线单元与堆垛机、传感器、Z 单元发生碰撞。
天线
传感器标签
堆垛机
螺丝
F
螺丝
G
标记
螺丝
E
托盘
托盘随堆垛机晃动前后移
动时,请调节「螺丝 E
」,
使传感器标签与天线的间
隙
A 在 2~6mm 范围内。
托盘随堆垛机晃动左右移动时,请调节「螺
丝 F
」,使晃动的行程中心和天线的标记中
心,能够与最上层的托盘和最下层的托盘
对应上。
同时,请用「螺丝 G」调节传感器标签与
天线的上下方向位置。