YSM20R_KMK-500_cwd.pdf - 第13页
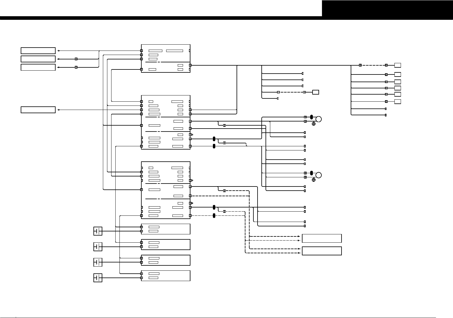
Confidential & P roprietary P A G E I/O CONVEYOR BOARD ASSY P021 DC24V IN CN1 CN2 FAN GS22 See Pag e 2 POWER C IRCUIT N010038 1 FAN 2 FAN1 RE AR L N010038 0 REAR LE FT FAN 1 FAN16 R 1 TOP N0100397 TOP REAR RIGHT FAN …

Confidential & Proprietary
PAGE
CV7
CV6
(L>R L510 or L810 Only)
(R>L L810 Only)
CV SENSOR 5
CV5
SQ075
CV3
SQ073
CV2
SQ072
CV SENSOR 4
CV SENSOR 3
CV SENSOR 2
CV4
SQ074
CV1
SQ071
(L>R L810 Only)
(R>L L510 or L810 Only)
CV SENSOR 1
GB14
BATT INCN1
BATT OUTCN2
BAT4 CN2
BATT BOARD ASSY-4 P104
GB13
BATT INCN1
BATT OUTCN2
BAT3 CN2
BATT BOARD ASSY-3 P103
BAT2 CN2GB12
BATT INCN1
BATT OUTCN2
BATT BOARD ASSY-2 P102
BAT1 CN2GB11
BATT INCN1
BATT OUTCN2
CN2VAC
CN3DI1
CN7 DO
CN6 S-POWER
CN1OPTION IF
ETHER INCN8A
CV C/R SERVO UNIT ASSY-2
SRV BOARD ASSY P096
CVS2 CN6
CVS CN5
REAR ATS(Option)
FRONT ATS(Option)
ATHAM
ATHAP
FRONT ATS
ATHBM
ATHBP
REAR ATS
J0412
HE CN5
W3M
W4M
ATAM
CVD2 CN4
J0425CVD2 CN1
J0809
W3P
W4P
ATAP
CVE2 CN4
CVE2 CN3 J0426
J0805
J0417
E44
E43
ENC BOARD ASSY P098
DRV BOARD ASSY P097
BATT BOARD ASSY-1 P101
CN5FAN
CN3SER ENC1
BATTERYCN8
CN1 INC ENC 1
CN2 INC ENC 2
J0405 CVE2 CN8
CN4MOTOR 2
MOTOR POWCN5
MOTOR 1 CN1
CVD2 CN5
ETHER OUTCN8B CN5DI2
SER ENC2 CN4
CV4 L
CV SENCV SEN CV1 L
(Ext.Conv.op.)
SQ042
J0443CV1 L
CONVEYOR1 LEFT SENSOR
(L>R,ENTRANCE)
(R>L,EXIT)
CV10
CV9
CV8
CN3DI1
CN2VAC
CVS1 CN3
CVS1 CN7
CN7 DO
CN6 S-POWER
CN1OPTION IF
ETHER INCN8A
CV C/R SERVO UNIT ASSY-1
SRV BOARD ASSY P093
CVS1 CN6
CVS1 CN8
SYS LAN3
CONTROL BOX -3-
CONVEYOR1 RIGHT SENSOR
(R>L,ENTRANCE)
(L>R,EXIT)
CV1 RCV SENCV SEN
SQ041
(Ext.Conv.op.)
J0441
DO0 CN7
DO1 CN8
CVI CN6J0403
CN6 DO IN
I/O BOARD ASSY P092
CV1 RCVI CN7 J0411
W1-AXIS
□42 100W
□42 100W
CV1-AXIS
W1P
W2M
W2P
CV4M
CV4P
CV3M
CV3P
CV2M
CV2P
CVD1 CN4
CVD1 CN1
J0422
J0421
W1M
CVE1 CN3 J0423
CVE1 CN4 J0424
E56
M15
W1P
W1M
E51
M11
CV1M
CV1P
E42
E41
CN4SER ENC2
CN3SER ENC1
J0416
HE CN5
CN5FAN
CVE1 CN8J0404
DRV BOARD ASSY P094
MOTOR POWCN5
CVD1 CN5
ETHER OUTCN8B CN5DI2
J0196
MOTOR 1 CN1
MOTOR 2 CN4
BATTERYCN8
CN1 INC ENC 1
CN2 INC ENC 2
ENC BOARD ASSY P095
POWER CIRCUIT
CVP CN2
See Page 2
CN2 CN4
CN1
CN3
CVP CN3
CV C/R I/O UNIT ASSY
48V/24V/EMG CAMERA SEL POW
IC POW
48V POW
J0402
POW BOARD ASSY P091
J0401 CVP CN1
CVS1 CN5
CV+24V
CN41
I/O CONVEYOR -4-
CN33
I/O CONVEYOR -3-
CV EMG
N2300006
N2300000
N2300005/T2300705
N2300004/T2300704
N2300003/T2300703
N2300002/T2300702
N2300001/T2300701
QF53,XT31
J0195
J0056
J0252
J0080
See Page 23,25
See Page 22,24
See Page 13
See Page 12
See Page 7
.V3
9
CONVEYOR C/R(SL)
YSM20R(SV)-2

Confidential & Proprietary
PAGE
I/O CONVEYOR BOARD ASSY P021
DC24V IN CN1
CN2FAN
GS22
See Page 2
POWER CIRCUIT
N0100381
FAN 2
FAN1 REAR L
N0100380
REAR LEFT
FAN 1
FAN16 R1 TOP
N0100397
TOP REAR RIGHT
FAN 16
FAN15 F1 TOP
N0100396
TOP FRONT LEFT
FAN 15
N0100395
Y-FRAME REAR LEFT
FAN 14
N0100394
Y-FRAME REAR RIGHT
FAN 13
N0100393
FAN 12
N0100392
Y-FRAME FRONT LEFT
FAN 11
FAN10 C/R R2
N0100391
C/R RIGHT-2
FAN 10
FAN9 C/R R1
N0100390
C/R RIGHT-1
FAN 9
CN2
CN15DI11,DO4
CN15
CN16BLOW
CN16
R1 PIN ST
T0100045
YV073
T0100043
YV074
R2 PIN ST
J0310
J0311
FAN11 Y F1
FAN12 Y F2
FAN13 Y R1
FAN14 Y R2
FAN7 C/R L2
N0100386
C/R LEFT-2
FAN 7
FAN6 C/R L1
N0100385
C/R LEFT-1
FAN 6
N0100384
REAR RIGHT-2
FAN 5
FAN4 REAR R1
N0100383
REAR RIGHT-1
FAN 4
FAN3 TM11
N0100382
POWER TRANSFORMER
FAN 3
FAN5 REAR R2
POWER SUPPLY-2
N0100387
FAN 8FAN8 P.SUPPLY2
FAN2 P.SUPPLY1
POWER SUPPLY-1
N0100433
R2 PIN DOWN
N0100432
T0100042
YV071
R2 PIN UP
F1 PIN ST
R2 PIN STATION(Option)
N0100431
F1 PIN DOWN
N0100430
F1 PIN UP
F1 PIN STATION(Option)
R1 PIN DOWN
N0100437
R1 PIN UP
F2 PIN ST
N0100436
T0100044
YV072
R1 PIN STATION(Option)
F2 PIN DOWN
N0100435
F2 PIN UP
N0100434
F2 PIN STATION(Option)
CN3DI2,3
CN3
FES DI/DO
SQ173
SQ174
SQ176
SQ177
SQ171
SQ172
SQ178
SQ179
CONV I/O CN1
J0301
J0051
J0302 FES32/ATS
FES32/ATS Spec.
DO0,1 CN6
CN6
T0100000/T0100001
T0100002/T0100003
T0100004/T0100005
T0100006/T0100007
UNCLAMP
UNCLAMP
UNCLAMP
UNCLAMP
CLAMP
CLAMP
CLAMP
CLAMP
F1 CLAMP
F2 CLAMP
R1 CLAMP
R2 CLAMPR2 UNCLAMP
R1 UNCLAMP
F2 UNCLAMP
F1 UNCLAMP
F1 FEEDER STRUCTURE FORWARD
N01003A2
SQ131
F1 FWD
F2 FEEDER STRUCTURE FORWARD
N01003A5
SQ132
F2 FWD
R1 FEEDER STRUCTURE FORWARD
N01003B0
SQ133
R1 FWD
R2 FEEDER STRUCTURE FORWARD
N01003B3
SQ134
R2 FWD
COVER SW
I/O CONVEYOR -3-
F1 FES32 YV021
F2 FES32 YV022
R1 FES32 YV023
R2 FES32 YV024
J0351
FES DO
F
IONIZER CN13
IONIZER ASSY(Option)
J0943
N0100422
FRONT IONIZER A21
FRONT SAFETY COVER
REAR IONIZER A22
REAR SAFETY COVER
ALARM DI :
ALARM DI :
J0942
R IONIZER
F IONIZER
CN13
SF22
SF21
REAR IONIZER FLOW METER
FRONT IONIZER FLOW METER
F
R ION FLOW
F ION FLOW
CN28
I/O CONVEYOR -3-
N01004C7
N01004D0
N0100425
J0941
CN8DI7,8
CN8 J0305
PUSH SAFETY DI
R2 FLT
R2 FLT POW
N01003E5
R2 FEEDER FLOAT SENSOR
R1 FLT
R1 FEEDER FLOAT SENSOR
N01003E4
F2 FLT
F2 FLT POW
N01003E3
F2 FEEDER FLOAT SENSOR
F1 FLT
F1 FEEDER FLOAT SENSOR
F1 FLT POW
N01003E2
FEEDER FLOAT SENSOR(FES32 Spec.)
R1 FLT POW
DI6,7 CN7
HEAD A
HEAD B
CN7
SQ141B
SQ141A
SQ142B
SQ142A
SQ143B
SQ143A
SQ144B
SQ144A
J0304
XA DI
XB DI
F1 FLT
N01003E2
F FEEDER FLOAT SENSOR
F2 FLT POW
R1 FLT
N01003E4
R FEEDER FLOAT SENSOR
FEEDER FLOAT SENSOR(FIX70 Spec.)
R2 FLT POW
I/O CONVEYOR BOARD ASSY CN7
R2 FLT
F2 FLT
R1 FLT POW
F1 FLT POW
SQ143B
SQ143A
SQ141B
SQ141A
IONIZER
IONIZER
FEEDER FLOAT
FEEDER FLOAT
FEEDER FLOAT
FEEDER FLOAT
FEEDER FLOAT
FEEDER FLOAT
PIN STATION UP
PIN STATION UP
PIN STATION UP
PIN STATION UP
PIN STATION DOWN
PIN STATION DOWN
PIN STATION DOWN
PIN STATION DOWN
PIN STATION UP
PIN STATION UP
PIN STATION UP
PIN STATION UP
J0320
CN9DI8
CN10DO1,2
CN10 J0352
PREVIOUS CN12
CN11NEXT
CN11
CN12
J0337(L>R)
J0336(R>L) or
CV ST DO
NEXT/PREV
CONVEYOR SELECT
DS CONVEYOR
SL CONVEYOR
DI3,4 CN4
CN5DI4,5,6
CN5 J0303
CV ST DI
CONVEYOR SELECT
DS CONVEYOR
SL CONVEYOR
See Page 22-25
See Page 12
See Page 14
See Page 15
See Page 15
See Page 14
SAFETY UNIT
24E CN14 KM11
CN14 J0309
See Page 16
See Page 12
See Page 17
See Page 18
.V3
10
I/O CONVEYOR -1-
YSM20R(SV)-2

Confidential & Proprietary
PAGE
J0231
J0232
J0233
J0234
J0235
J0236
F2 FES CLAMP SW
J0238
SB08
N0100484/T0100091
RESET
ERR.CLR
STOP
START
READY
ACTIVE
I/O CONVEYOR BOARD ASSY P021
CN1724E OUT1
24E OUT2 CN18
CN21FES/CART
HL12
F1 CUT OP
F1 CUT CL
F1 CUTTER
F1 CUT OP
F1 CUT CL
F2 CUT CL
F2 CUT OP
F2 CUTTER
F2 CUT OP
F2 CUT CL
OPEN CLOSE
T0100046/T0100047
N0100440
N0100441
F2 TAPE CUTTER(Only for FES32)
OPEN CLOSE
T0100080/T0100081
N0100450
N0100451
F1 TAPE CUTTER
R1 CUT CL
R1 CUTTER
R1 CUT OP
R1 CUT OP
R1 CUT CL
R2 CUT CL
R2 CUT OP
R2 CUTTER
F2 CUT OP
F2 CUT CL
OPEN CLOSE
T0100050/T0100051
N0100444
N0100445
R1 TAPE CUTTER
N0100452
N0100453
OPEN CLOSE
T0100084/T0100085
R2 TAPE CUTTER(Only for FES32)
TAPE CUTTER
J0313CN18
J0312CN17
J0291
J0292
J0293
J0294
J0314CN21
T0100092
HL12
SQ127
SQ128
SQ125
SQ126
SQ123
SQ124
SQ122
SQ121
SQ111
F2 SEL SW
SL CONVEYOR
DS CONVEYOR
CONVEYOR SELECT
CN22DI14,15
CN22 J0315
FRONT ERROR LAMP
TAPE CUTTER YV031
TAPE CUTTER YV033
TAPE CUTTER COVER SW
SQ113
TAPE CUTTER COVER SW
TAPE CUTTER COVER SW
TAPE CUTTER COVER SW
SQ112
SQ114
TAPE CUTTER OPEN
TAPE CUTTER CLOSE
TAPE CUTTER CLOSE
TAPE CUTTER OPEN
TAPE CUTTER OPEN
TAPE CUTTER CLOSE
TAPE CUTTER CLOSE
TAPE CUTTER OPEN
TAPE CUTTER YV032
TAPE CUTTER YV034
CN23 J0316
CN23F.OPE.PANEL
CN24 J0317
HL13
T01000A3
HL13
CN24R.OPE.PANEL
J0241
J0242
J0243
J0244
J0245
J0246
R2 FES CLAMP SW
J0248
SB18
N0100497/T01000A2
MAINTENANCE LIGHT(Option)
REAR MAINTENANCE LIGHT
HL32
FRONT MAINTENANCE LIGHT
HL31
LIGHT R
LIGHT F
T0100093
T01000A4
DI18,DO9 CN25
J0237
J0247
F1 FES CLAMP SW
SB17
R1 FES CLAMP SW
N01004A4/T01000A5
N01004A5/T01000A6
SB07
CN26DI19
J0318CN25
ACTIVE
READY
START
STOP
ERCLR
RESET
R2 SEL SW
FES32/ATS Spec.
F1 SEL SW
R1 SEL SW
REAR ERROR LAMP
CN19SIG.TOWER
J0353CN19
SL CONVEYOR
DS CONVEYOR
CONVEYOR SELECT
J0102CN20
COM CN20 I/O A
CONTROL BOX -3-
FRONT BLOW STATION
YV051
T01000B1
F SIDE BLOW
CN27ANC-1
CN27 J0319
N01004B6
F BLOW POW
F BLOW
SQ191A
SQ191B
J0363
CAM FM
J0362
CAM HM
SPEC
STANDARDCAM NON
J0361
F CAM DI
Standard
J0368
CAM FM
J0367
CAM HM
CAM NON
J0366
R CAM DI
Standard
CAMERA ASSY
CAMERA ASSY
CAMERA ASSY
CAMERA ASSY
FM HEAD FRONT MULTI CAMERA(Option)
HM HEAD FRONT MULTI CAMERA(Option)
HM HEAD REAR MULTI CAMERA(Option)
FM HEAD REAR MULTI CAMERA(Option)
REAR BLOW STATION
T01000B2
YV056
R SIDE BLOW
N01004B7
R BLOW POW
R BLOW
SQ192A
SQ192B
HL11,CV ST DO
F1 LOCK
R1 LOCK
See Page 7
See Page 14
See Page 15
See Page 15
See Page 14
SB11
SB12
SB13
SB14
SB15
SB16
N0100491/T0100094
N0100492/T0100095
N0100493/T0100096
N0100495/T01000A0
N0100494/T0100097
N0100496/T01000A1
SB01
SB02
SB03
SB04
SB05
SB06
N0100476/T0100073
N0100477/T0100074
N0100480/T0100075
N0100481/T0100076
N0100482/T0100077
N0100483/T0100090
ERROR CLEAR(YELLOW/BLUE)
STOP(RED/WHITE)
START(GREEN)
READY(WHITE)
RESET(WHITE)
ACTIVE(WHITE)
ERROR CLEAR(YELLOW/BLUE)
STOP(RED/WHITE)
START(GREEN)
READY(WHITE)
ACTIVE(WHITE)
RESET(WHITE)
COMPONENT SUPPLY INDICATOR LAMP
FES32/ATS Spec.
FRONT OPERATION PANEL
COMPONENT SUPPLY INDICATOR LAMP
FES32/ATS Spec.
REAR OPERATION PANEL
AIR PRESS,ORG,FAN DI
BLOW STATION SIDE BLOW
BLOW NOZZLE
BLOW NOZZLE
BLOW STATION SIDE BLOW
.V3
11
I/O CONVEYOR -2-
YSM20R(SV)-2