N7205A101B08_Diagram List_控制線路圖 - 第100页
在线预览 N7205A101B08_Diagram List_控制線路圖 PDF 文档。

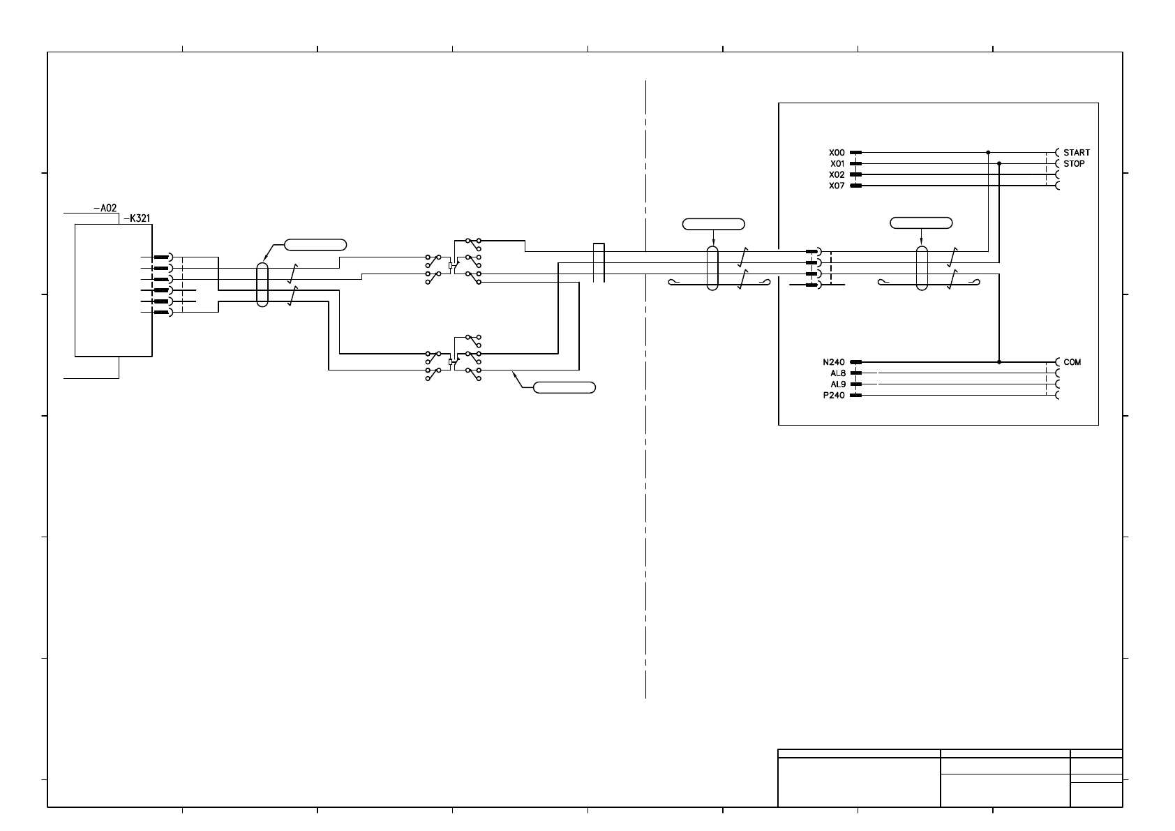
3.
LOAD WIRING DIAGRAM
OPTION
負荷配線図オプション
3-5 TEMPERATURE CONTROL UNIT AUTO START(H)
温調ユニット連動制御
EJP6AB-10-305-00

-K132
AP9212F
Panasonic Electric Works
14
13
14
13
7
2
12
7
2
12
-K133
AP9212F
Panasonic Electric Works
14
13
14
13
7
2
12
7
2
12
N610143895AB
TMEE1.25-3
NICHIFU
14aK132
13aK132
TMEE1.25-3
NICHIFU
14aK133
13aK133
TMEE1.25-3
NICHIFU
7aK132
12aK132
UL1007 24AWG (青) BU
12aK133
TMEE1.25-3
NICHIFU
2aK133
MTKC004429AA
(ILK)
PNF0B4
12bK132
4
MOLEX
TEMPSTP
43020-0400
3
2
1
4
MOLEX
TEMPSTR
43025-0400
3
2
1
UL1007 24AWG (青) BU
UL1007 24AWG (青) BU
UL1007 24AWG (青) BU
UL1007 24AWG (青) BU
4
MOLEX
CN3/
5025-04P
3
2
1
1
2
3
MOLEX
CN3
5025-04R1
4
4
MOLEX
CN2
5025-04R1
3
2
1
1
2
3
MOLEX
CN2/
5025-04P
4
BU
UL1007 24AWG (青)
BU
UL1007 24AWG (青)
BU
UL1007 24AWG (青)
BU UL1007 24AWG (青)
MPA-14A
Temperature
Controler
MTKC004432AA
CNPLED
24VOUT
24VOUT
OUT046
OUT047
NC
24GND
1
2
3
4
5
6
6
5
4
AMP
CNPLED
177901-1
3
2
1
Power Unit
2464-1061/ⅡA(PF) LF 2P×24AWG
RD
RD/WH
BK
BK/WH
MTKC004430AA
ZCAT3035-1330
TDK
1
Main Body
2
2 2
2 2
2
2
2464-1061/ⅡA(PF) LF 2P×24AWG
RD
RD/WH
BK
BK/WH
2464-1061/ⅡA(PF) LF 2P×24AWG
RD
RD/WH
BK
BK/WH
2
Panasonic Factory Solutions Co.,Ltd. パナソニック ファクトリーソリューションズ株式会社
Name
Drawing No.
Loc. No.
F4K1020-05A
1
2 3 4 5 6 7 8
A
B
C
D
E
F
1 2 3 4 5 6 7 8
A
B
C
D
E
F
Page. No.
Temperature Control Unit Auto Start:SPG
N610143867+002AC
P002