N7205A101B08_Diagram List_控制線路圖 - 第106页
在线预览 N7205A101B08_Diagram List_控制線路圖 PDF 文档。

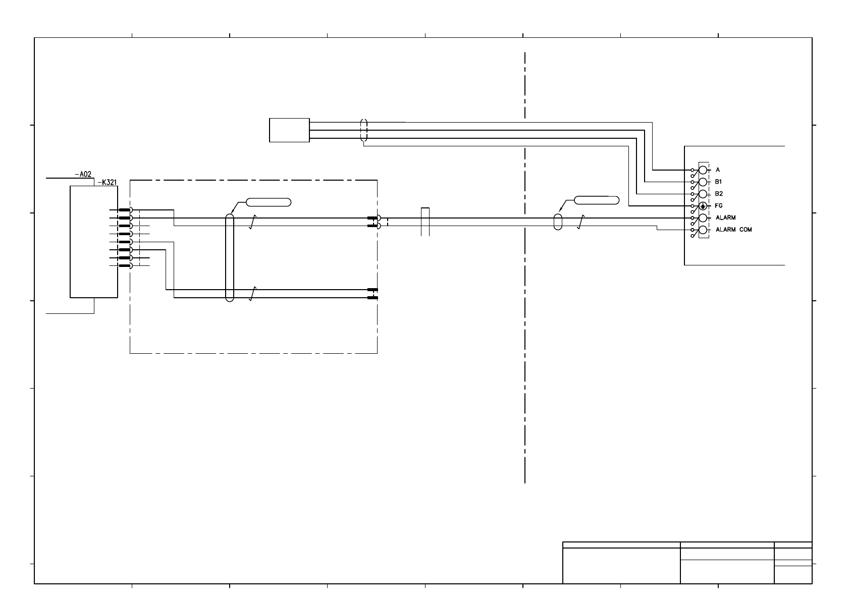
(ILK)
PNF0B4
BK/WH
BK
2464-1061/ⅡA(PF) LF 1P×24AWG
MTKC004436AA
MPA-14A
Temperature
Controler
A
B1
B2
B1
B2
A1 A1
A2 A2
TMEE1.25-3
NICHIFU
A1
A2
N610143897AA
AMP
TEMPALMP
177906-1
2
1
AMP
TEMPALMR
177898-1
2
1
Temperature Sensor
温度センサー
RD
WH
BK
-B4001
HC40076
GN/YE
24GND
IN105
24VOUT
VL013
24GND
IN106
24VOUT
VL014
1
2
3
4
5
6
7
8
CNFDCOV
8
7
6
5
4
JST
CNFDCOV
PUDP-08V-S
3
2
1
POWER UNIT
AMP
IN106P
177906-1
2
1
オプション:温調器警報検出および外部クリーニング信号検出にて共用
OPTION:Used both Temperature Control Alarm Detection
and External Cleaning Signal Detection
To N610143898**
:External Cleaning Signal Detection(Option)
2464-1061/ⅡA(PF) LF 2P×24AWG
BK/WH
BK
RD/WH
RD
1
1
ZCAT3035-1330
TDK
2
Main Body
3
3
Panasonic Factory Solutions Co.,Ltd. パナソニック ファクトリーソリューションズ株式会社
Name
Drawing No.
Loc. No.
F4K1020-05A
1
2 3 4 5 6 7 8
A
B
C
D
E
F
1 2 3 4 5 6 7 8
A
B
C
D
E
F
Page. No.
Temperature Control Unit Alarm Detection
:SPG
N610143868+002AD
P002

3.
LOAD WIRING DIAGRAM
OPTION
負荷配線図オプション
3-7 TEMPERATURE AND HUMIDITY SENSOR(H)
温湿度センサー検出制御
EJP6AB-10-307-00