N7205A101B08_Diagram List_控制線路圖 - 第109页
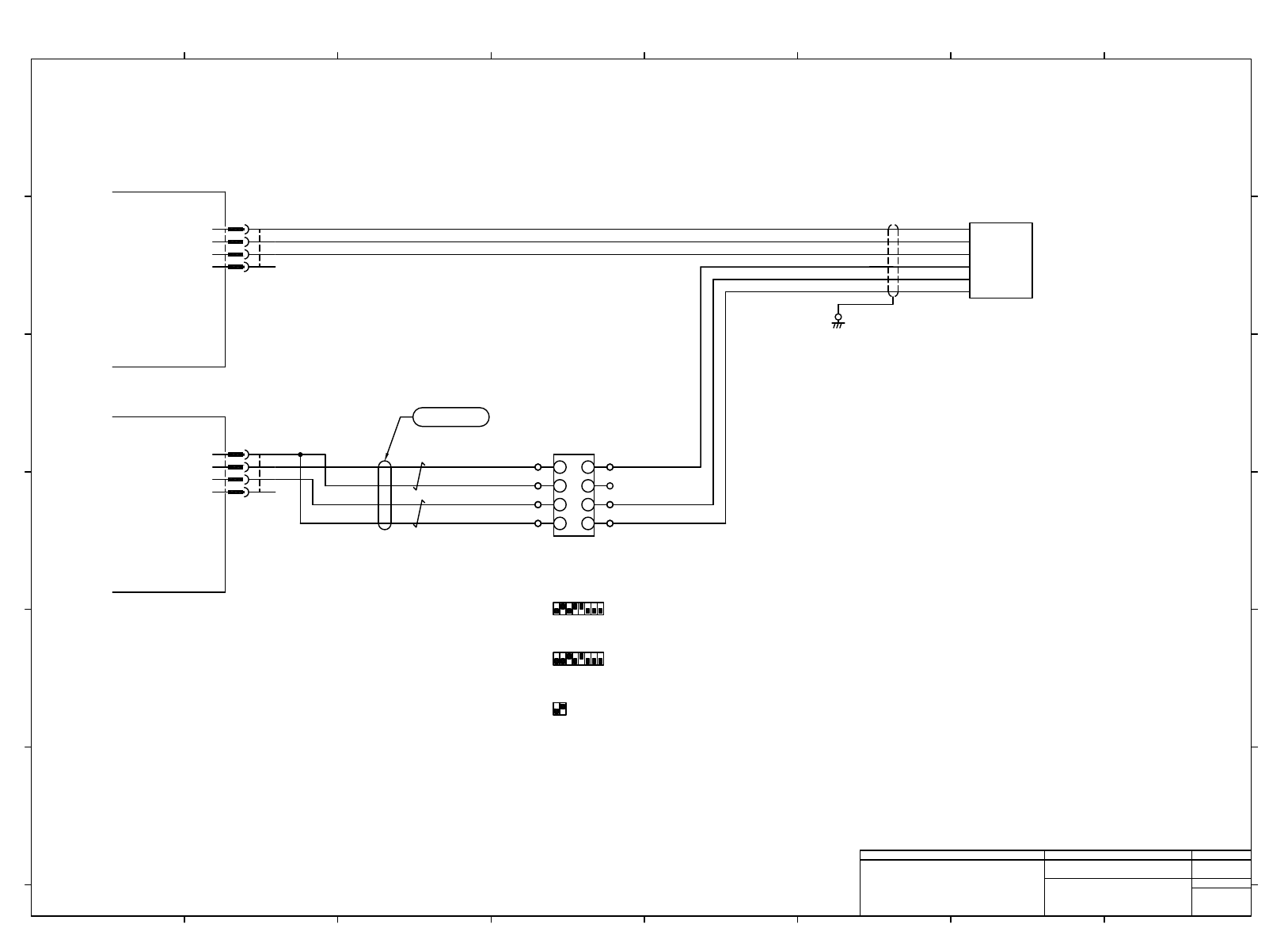
CN5 GND Sense 24V OUT 1 2 3 4 -K305 (LED CONTROLLER) PPE0AA #2 Temperature and Humidity Sensor 温湿度センサー BK WH -B4002 ES2-THB YE BK CN5 GND Sense 24V OUT 1 2 3 4 -K304 (LED CONTROLLER) PPE0AA #1 1 2 3 MOLEX CN5K304 43025-0…

CN5
GND
Sense
24V
OUT
1
2
3
4
-K305
(LED CONTROLLER)
PPE0AA #2
Temperature and Humidity Sensor
温湿度センサー
BK
WH
-B4002
ES2-THB
YE
BK
CN5
GND
Sense
24V
OUT
1
2
3
4
-K304
(LED CONTROLLER)
PPE0AA #1
1
2
3
MOLEX
CN5K304
43025-0400
4
1
2
3
MOLEX
CN5K305
43025-0400
4
-T011
K3FP-RS-UI
5 1
6
2
7
3
8
4
OMRON
1T011
AI0.25-6BU
Phoenix Contact
3T011
4T011
5T011
6T011
7T011
AI0.25-6BU
Phoenix Contact
8T011
RD
GN
BN
E3045
0.5-4
JAPAN SOLDERLESS TER
BK/WH
BK
RD/WH
RD
2464-1061/ⅡA(PF) LF 2P×24AWG
ON
OFF
1 2 3 4 5 6 7 8
DIP SW S1
ON
OFF
1 2 3 4 5 6 7 8
DIP SW S2
ON
OFF
1 2
DIP SW S3
K3FP-RS-UIディップスイッチ設定
N610147838AB
1
1
1
1
Panasonic Factory Solutions Co.,Ltd. パナソニック ファクトリーソリューションズ株式会社
Name
Drawing No.
Loc. No.
F4K1020-05A
1
2 3 4 5 6 7 8
A
B
C
D
E
F
1 2 3 4 5 6 7 8
A
B
C
D
E
F
Page. No.
Temperature and Humidity Sensor:SPG
N610143896+002AB
P002