N7205A101B08_Diagram List_控制線路圖 - 第121页
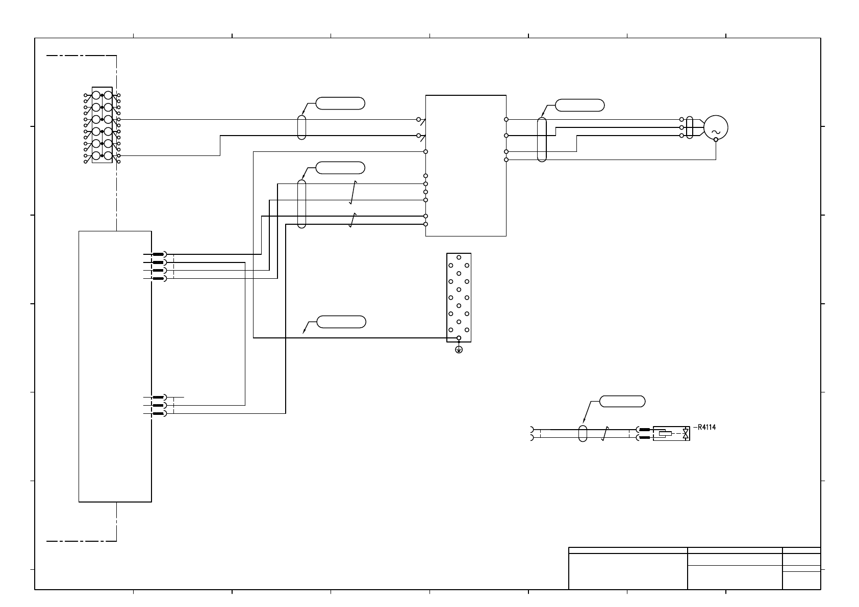
UL1015 12AWG (黒) BK UL1015 12AWG (黒) BK -X121 BTBH30C6 1 1 2 2 3 3 4 4 5 6 1 1 2 2 3 3 4 4 5 6 IDEC TMEE5.5-4N NICHIFU 6aX121 TMEE5.5-4N NICHIFU 3aX121 UT201 TMEE5.5-4N NICHIFU WT201 E1T201 5.5-S4 E2T201 5.5-S4 VT201 3G3…

UL1015 12AWG (黒) BK
UL1015 12AWG (黒) BK
-X121
BTBH30C6
1 1
2 2
3 3
4 4
5
6
1 1
2 2
3 3
4 4
5
6
IDEC
TMEE5.5-4N
NICHIFU
6aX121
TMEE5.5-4N
NICHIFU
3aX121
UT201
TMEE5.5-4N
NICHIFU
WT201
E1T201
5.5-S4
E2T201
5.5-S4
VT201
3G3MX2-AB007-V1
OMRON
-T201
MAT201
S1T201
P24
PSC
SC
S1
MA
MC
MCT201
LOGIC IN
RELAY OUT
ショートバー
取り外しのこと
L1aT201
TMEE5.5-4N
NICHIFU
NaT201
L1
N
E2
U
V
W
E1
UL1015 12AWG (緑/黄)
PSCT201
AI0.34-8TQ
PHOEXIX CONTACT
(INVERTER)
※)Remove
the short bar
-X002
11X002
5.5-S4
JST
CNMC2
1
2
3
4
-K321
(ILK Board)
PNF0B4
TH100
24GND
Blower
24GND
4
JST
CNMC2
PAP-04V-S
3
2
1
クリーニング用ブロアモーター
Cleaning Blower Motor
EG201
R5.5-5
JST
M
-G201
BK
BK
BK
UG201
TMEE5.5-4N
NICHIFU
VG201
WG201
UL1015 12AWG (黒) BK
UL1015 12AWG (黒) BK
UL1015 12AWG (黒) BK
UL1015 12AWG (緑/黄) GN/YE
CN-FANA
24VOUT
IN104
24GND
1
2
3
JST
CN-FANA
PAP-03V-S
3
2
1
BU UL1007 24AWG (青)
N610146929AC
N610146932AD
N610146930AB
2464-1061/ⅡA(PF) LF 2P×22AWG
BK
BK/WH
RD
RD/WH
N610146931AB
GN/YE
-A03
POWER UNIT
Cleaning Vacuum
クリーニング吸引
-
+
SMC
R4114
SY100-29-1
AMP
R4114R
177898-1
2
1
N610147335AB
BK/WH
BK
2464-1061/ⅡA(PF) LF 1P×24AWG
Loading Wiring Diagram P019-5D
3
4
5
5
5
5
5
5
5
Panasonic Factory Solutions Co.,Ltd. パナソニック ファクトリーソリューションズ株式会社
Name
Drawing No.
Loc. No.
F4K1020-05A
1
2 3 4 5 6 7 8
A
B
C
D
E
F
1 2 3 4 5 6 7 8
A
B
C
D
E
F
Page. No.
Blower Unit(H) :SPG
(Blower Motor)
N610146323+002AF
P002