N7205A101B08_Diagram List_控制線路圖 - 第20页
在线预览 N7205A101B08_Diagram List_控制線路圖 PDF 文档。

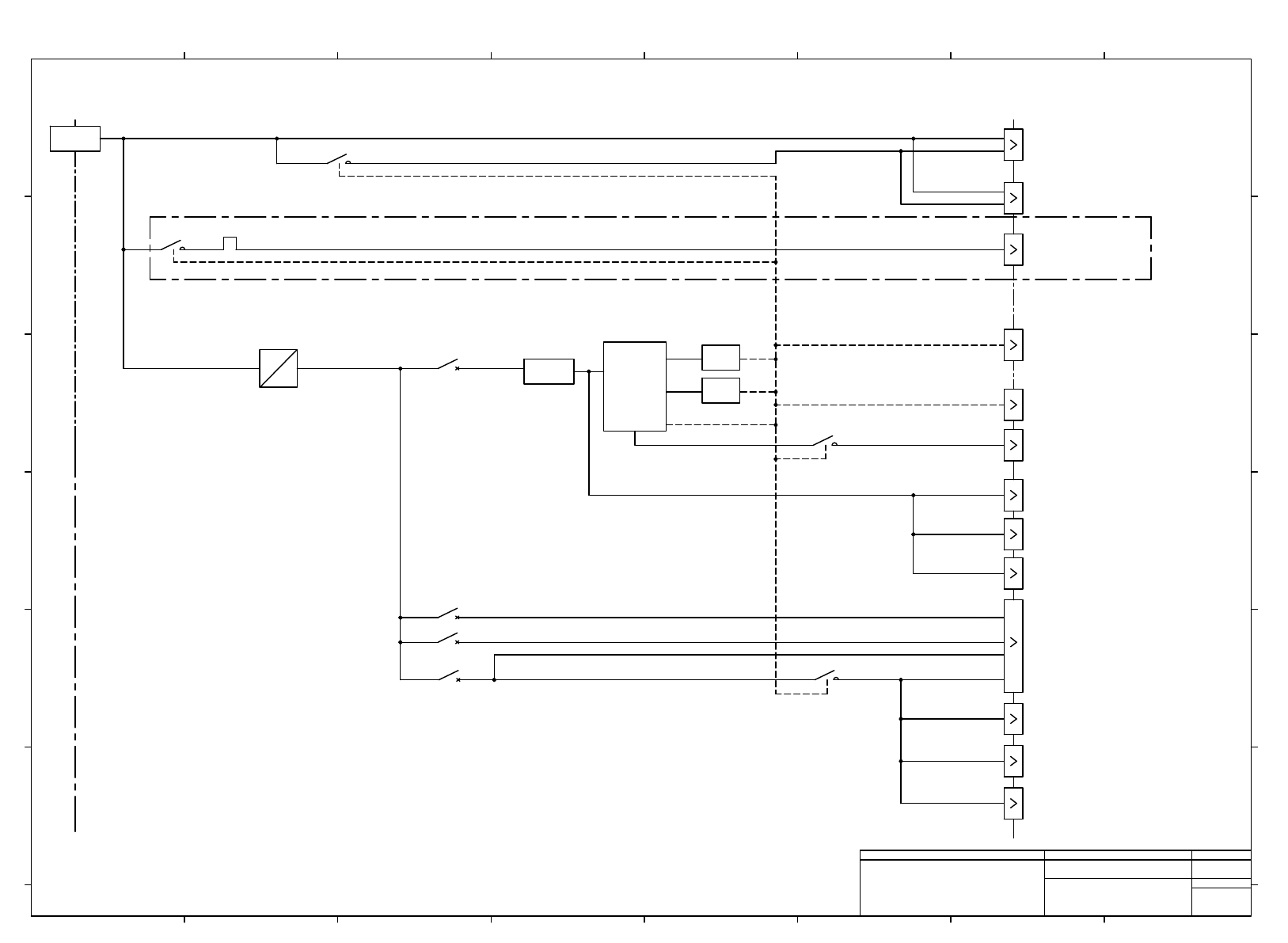
1.
CONTROL BOX DIAGRAM
コントロール BOX 配線図
1-1 POWER-UNIT
パワーユニット
EJP6AB-10-101-00

-X121
Servo Motor:Control UNIT
-K221
-F121
POWER UNIT
Servo Motor:Power
AC200
DC24V
-T121
-K321
ILK
BOARD
K121
AD/DA(OPTION)
-X323
-X221
-X324
Manifold
-X327
Pulse Motor Controller
Vacuuum Pump
-X224 -K225
-F221
LED Control
-X321
-X325
Valve for Solvent Pump
-K223
-K224
-F123
-F122
-F124
-X331
Cover Switch
-X328
BRAKE
-X322
Pulse Motor
Driver #1~#4
-X332
Emergency Switch
-X326
Valve for Safety (OPTION)
Servo Motor:Control UNIT
Servo Motor:Power
-X222
K122
Vacuuum Pump:OPTION
-X122
1
1
1
1
1
1
1
1
2
Panasonic Factory Solutions Co.,Ltd. パナソニック ファクトリーソリューションズ株式会社
Name
Drawing No.
Loc. No.
F4K1020-05A
1
2 3 4 5 6 7 8
A
B
C
D
E
F
1 2 3 4 5 6 7 8
A
B
C
D
E
F
Page. No.
POWER UNIT :SPG
(Block Diagram)
N610142457+003AC
P002