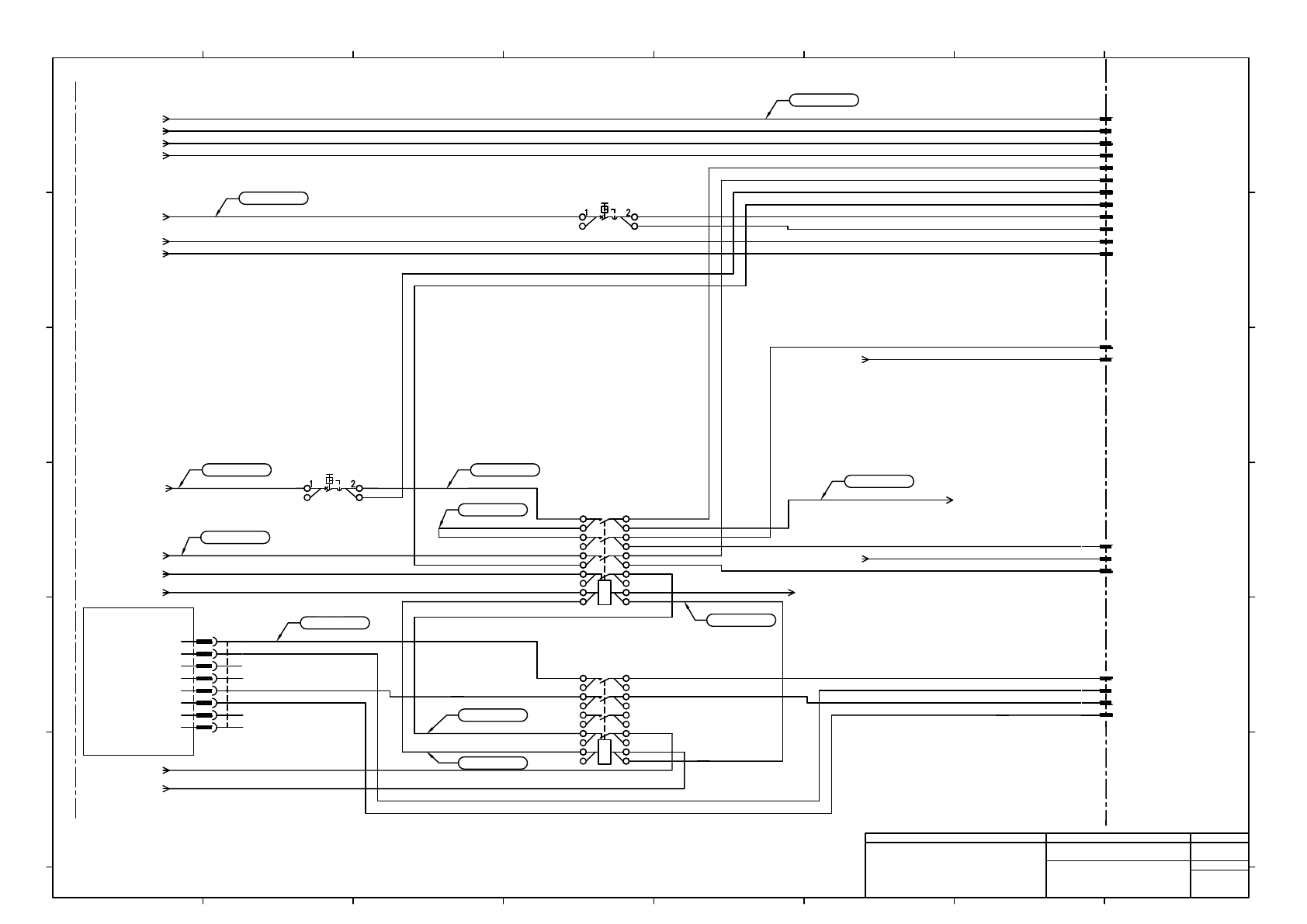
N7205A101B08_Diagram List_控制線路圖 - 第25页
POWER UNIT 2aF122 TMEE1.25-4 NICHIFU P242 -F122 NC1V-1100-15AS IDEC 2bF122 2aF124 TMEE1.25-4 NICHIFU -F124 NC1V-1100-10AS IDEC A2aK223 22aK223 -K223 SD-Q11 DC24V1b 1 2 3 4 5 6 21 22 A1 A2 Mitsubishi Electric 2aK223 TMEE1…

POWER UNIT
P241
BU
BU
BNJ56B
IDEC
BNJ56B
IDEC
G24
BU
BNJ56B
IDEC
-X122
BTBH30C8
IDEC
1
2
3
4
5
6
7
8
1
2
3
4
5
6
7
8
2
3
4
5
6
7
8
2
3
4
5
6
7
8
TMEE1.25-4
NICHIFU
1aX122
2aX122
3aX122
4aX122
5aX122
6aX122
TMEE1.25-4
NICHIFU
1cX122
2dX122
3cX122
3dX122
4cX122
4dX122
5cX122
6cX122
6dX122
7dX122
UL1007 20AWG BU
UL1007 20AWG BU
UL1007 20AWG BU
UL1007 20AWG BU
UL1007 20AWG BU
UL1007 20AWG BU
UL1007 20AWG BU
UL1007 20AWG BU
UL1007 20AWG BU
UL1007 20AWG BU
LED
CONTROLER
UL1007 22AWG BU
AD/DA
(OPTION)
Manifold
UL1007 22AWG BU
UL1007 22AWG BU
UL1007 22AWG BU
N610142482AC
N610142483AC
N610142485AC
UL1007 18AWG BU
UL1007 18AWG BU
CN24V
1
2
3
4
5
6
-K321
(ILK Board)
24V IN
24V IN
CP+24V
24GND
24GND
24GND
N610142480AC
6
5
4
MOLEX
CN24V
5557-06R-210
3
2
1
JST
CN-FANB
PAP-03V-S
3
2
1
CN-FANB
1
2
3
24VOUT
NC
24VGND
UL1007 22AWG BU
2aF121 P003-7D
P2451 P006-6D
-V1aT121 P003-7D
5dX122
TMEE2-4
NICHIFU
8cX122
8aX122
CNVLB
1
2
3
4
5
6
7
8
9
10
24VOUT
OUT117
24VOUT
VL134
24VOUT
VL135
24VOUT
VL136
24VOUT
VL137
1
2
3
MOLEX
X323
5559-06P-210
4
5
6
1
2
3
MOLEX
X324
5559-08P-210
4
5
6
7
8
UL1007 22AWG BU
UL1007 22AWG BU
UL1007 22AWG BU
UL1007 22AWG BU
2aF123
TMEE1.25-4
NICHIFU
2bF123
-F123
NC1V-1100-10AS
IDEC
UL1007 16AWG BU
UL1007 18AWG BU
UL1007 18AWG BU
P243
1aF123
TMEE1.25-4
NICHIFU
N610142487AC
P24-2a P003-6D
7cX122 7aX122
UL1007 18AWG BU
10
9
8
7
6
5
4
JST
CNVLB
PAP-10V-S
3
2
1
1
2
MOLEX
X321
5559-02P-210
1
2
3
MOLEX
X327
5559-04P-210
4
Puls Motor
Controller
UL1007 22AWG BU
OUT117
P006-6D
7aX122
P006-1A
2bF121 P003-7D
1dX122
2cX122
UL1007 18AWG BU
N610142484AC
UL1015 14AWG BU
EX122
2-M4
JST
N610142481AC
1
1
1
2
2
2
2
1
2
2
2aF123 P006-1A
2bF123
P006-1A
7dX122
P006-1A
1
1 2
1
1
1
1
1
1
2
2
2
2 2
Panasonic Factory Solutions Co.,Ltd. パナソニック ファクトリーソリューションズ株式会社
Name
Drawing No.
Loc. No.
F4K1020-05A
1
2 3 4 5 6 7 8
A
B
C
D
E
F
1 2 3 4 5 6 7 8
A
B
C
D
E
F
Page. No.
POWER UNIT :SPG
(Output Connector1)
N610142457+006AC
P005

POWER UNIT
2aF122
TMEE1.25-4
NICHIFU
P242
-F122
NC1V-1100-15AS
IDEC
2bF122
2aF124
TMEE1.25-4
NICHIFU
-F124
NC1V-1100-10AS
IDEC
A2aK223
22aK223
-K223
SD-Q11 DC24V1b
1 2
3 4
5 6
21 22
A1 A2
Mitsubishi Electric
2aK223
TMEE1.25-3.5M
NICHIFU
6aK223
A2aK224
22aK224
-K224
SD-Q11 DC24V1b
1 2
3 4
5 6
21 22
A1 A2
Mitsubishi Electric
A2bK224
UL1007 16AWG BU
UL1007 18AWG BU
UL1007 18AWG BU
UL1007 18AWG BU
UL1007 16AWG BU
UL1007 16AWG BU
BU
BU
BU
UL1007 22AWG BU
UL1007 18AWG BU
UL1007 18AWG BU
UL1007 18AWG BU
UL1007 18AWG BU
UL1007 18AWG BU
UL1007 18AWG BU
1aF122
TMEE1.25-4
NICHIFU
1aF124
TMEE1.25-4
NICHIFU
1aK223
TMEE1.25-3.5M
NICHIFU
5aK223
21aK223
A1aK223
1aK224
TMEE1.25-3.5M
NICHIFU
21aK224
A1aK224
2bK223 1bK223
3aK223
UL1007 16AWG BU
4bK223
UL1007 22AWG BU
3aK224
P245
N610142486AB
N610142488AC
UL1007 16AWG BU
N610142489AB
N610142490AB
N610142491AC
N610142495AC
N610142497AC
UL1007 22AWG BU
A2bK223
BU
Valve for
Safety
(OPTION)
UL1007 22AWG BU
A1bK223
2bF124
2aK224
TMEE1.25-3.5M
NICHIFU
4aK224
P24-1b P003-6D
G24-2a P003-6E
G24-2b P003-6E
P24-2b P003-6E
SRRF13 P003-3C
P-ON131 P008-7C
SRRF14 P008-2B
G24-MC1 P008-3E
P2451
P005-2E
UL1007 22AWG BU
-K321
(ILK Board)
CNBK2
1
2
3
4
5
6
7
8
24VOUT132
24VOUT133
24GND
24GND
24VRet
VL133
VL132
24VRet
1
2
3
MOLEX
CNBK2
5557-08R-210
4
5
6
7
8
for Brake
N610142479AB
G24-1b P003-6E
1
2
AMP
X325
177906-1
1
2
3
AMP
X326
177907-1
4aK223
Valve for
Solvent Pump
UL1007 22AWG BU
BU
VL012 P007-2B
N610142492AB
N610142493AC
BU
N610142494AB
UL1007 22AWG BU
UL1007 22AWG BU
UL1007 22AWG BU
1
2
3
AMP
X328
177908-1
4
G24MC1
P003-3C
UL1007 22AWG BU
6bK223
UL1007 22AWG BU
UL1007 22AWG BU
1
2
3
MOLEX
X322
5559-12P-210
4
5
6
7
8
9
10
11
12
5bK223
UL1007 20AWG BU
UL1007 20AWG BU
UL1007 20AWG BU
UL1007 20AWG BU
7aX122 P005-7C
UL1007 22AWG BU
OUT117 P005-3C
Puls Motor
Driver
2aF123 P005-7D
2bF123 P005-7D
7dX122 P005-7C
1
1
1
1
2
2
3
3 3
3
3
3
3
3 3
3
3
3
3
3
3
3
1 3
1
3
3
1
1
Panasonic Factory Solutions Co.,Ltd. パナソニック ファクトリーソリューションズ株式会社
Name
Drawing No.
Loc. No.
F4K1020-05A
1
2 3 4 5 6 7 8
A
B
C
D
E
F
1 2 3 4 5 6 7 8
A
B
C
D
E
F
Page. No.
POWER UNIT :SPG
(Output Connector 2)
N610142457+007AE
P006

POWER UNIT
-K321
(ILK Board)
CNEMGCOV
1
2
3
4
5
6
7
8
9
10
11
12
13
14
15
16
17
18
Cover Switch
Emergency
Switch
UL1007 22AWG BU
UL1007 22AWG BU
UL1007 22AWG BU
UL1007 22AWG BU
UL1007 22AWG BU
UL1007 22AWG BU
UL1007 22AWG BU
UL1007 22AWG BU
UL1007 22AWG BU
IN017
IN010
NC
IN011
IN014
IN015
24GND
24GND
24GND
24GND
24GND
24GND
24GND
24VOUT
24VOUT
VL012
UL1007 22AWG BU
UL1007 22AWG BU
N610142500AE
1
2
3
JST
CNEMGCOV
PUDP-18V-S
4
5
6
7
8
9
10
11
12
13
14
15
16
17
18
K121T11
P008-2A
SRRF11
P003-3B
K121T21
P008-2A
K121T22
P008-2A
UL1007 22AWG BU
VL012
P006-6C
1
2
3
AMP
X332
177909-1
4
5
6
CN1
13
33
A2
24
A1
23
34
A1
N.C.
A2
CN2
P24
K1A1
G24
1
2
3
4
5
6
7
8
9
10
11
12
13
14
15
16
1
2
3
CN3
P24
K2A1
G24
1
2
3
14
N.C.
N.C.
N.C.
N.C.
N.C.
K1
K2
K1
K2
G9SC-PF
OMRON
-K122
Safety Connection
1
2
3
MOLEX
CN1K122
43025-1600
4
5
6
7
8
9
10
11
12
13
14
15
16
UL1007 22AWG BU
UL1007 22AWG BU
K121A1
P008-2D
Transpotation
Opening Sensor Left Side
Transpotation
Opening Sensor Right Side
UL1007 22AWG BU
UL1007 22AWG BU
UL1007 22AWG BU
UL1007 22AWG BU
UL1007 22AWG BU
UL1007 22AWG BU
CNRLY1
1
2
3
4
5
6
7
24GND
24VOUT
IN020
IN021
7
6
5
4
JAPAN SOLDERLESS TER
CNRLY1
PAP-07V-S
3
2
1
1
2
3
JST
CN2T121
PHDR-12VS
4
5
6
7
8
9
10
11
12
7
8
6
5
CN2
4
3
2
1
+Vm
+S
-Vm
-S
PC
COM
PV
N.C.
CNT
TOG
PF
TOG
-T121
HWS600-24
9
10
12
11
DC POWER SUPPLY
UL1007 24AWG BU
UL1007 24AWG BU
N610142498AB
24GND
24GND
24GND
3
1
AMP
X331
177913-1
12
11
10
9
8
7
6
5
4
3
2
1
UL1007 22AWG BU
UL1007 22AWG BU
2
2
2 2
2 2
2
Panasonic Factory Solutions Co.,Ltd. パナソニック ファクトリーソリューションズ株式会社
Name
Drawing No.
Loc. No.
F4K1020-05A
1
2 3 4 5 6 7 8
A
B
C
D
E
F
1 2 3 4 5 6 7 8
A
B
C
D
E
F
Page. No.
POWER UNIT :SPG
(Input Connector)
N610142457+008-AD
P007
1