N7205A101B08_Diagram List_控制線路圖 - 第26页
POWER UNIT -K321 (ILK Board) CNEMGCOV 1 2 3 4 5 6 7 8 9 10 11 12 13 14 15 16 17 18 Cover Switch Emergency Switch UL1007 22AWG BU UL1007 22AWG BU UL1007 22AWG BU UL1007 22AWG BU UL1007 22AWG BU UL1007 22AWG BU UL1007 22AW…

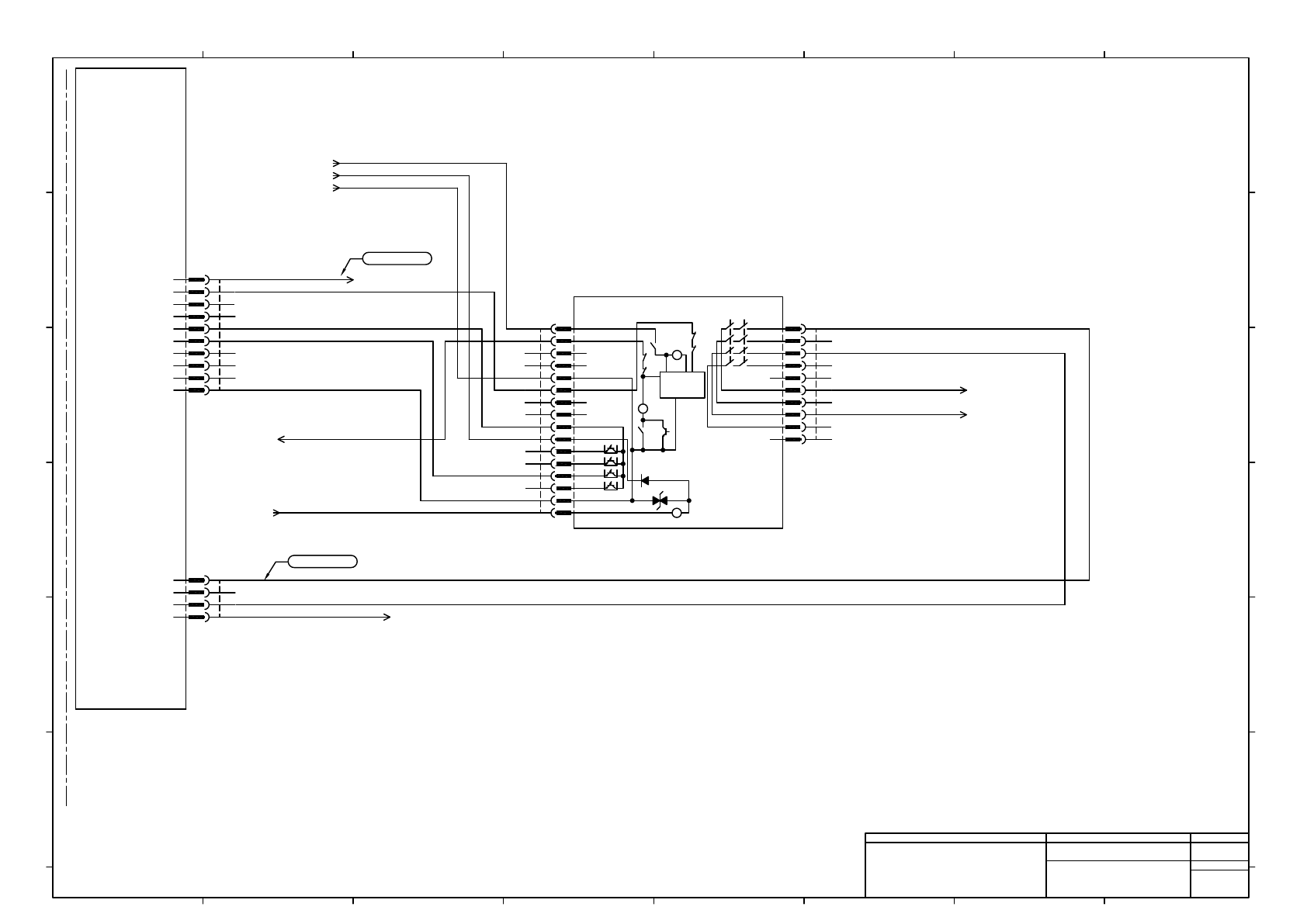
POWER UNIT
2aF122
TMEE1.25-4
NICHIFU
P242
-F122
NC1V-1100-15AS
IDEC
2bF122
2aF124
TMEE1.25-4
NICHIFU
-F124
NC1V-1100-10AS
IDEC
A2aK223
22aK223
-K223
SD-Q11 DC24V1b
1 2
3 4
5 6
21 22
A1 A2
Mitsubishi Electric
2aK223
TMEE1.25-3.5M
NICHIFU
6aK223
A2aK224
22aK224
-K224
SD-Q11 DC24V1b
1 2
3 4
5 6
21 22
A1 A2
Mitsubishi Electric
A2bK224
UL1007 16AWG BU
UL1007 18AWG BU
UL1007 18AWG BU
UL1007 18AWG BU
UL1007 16AWG BU
UL1007 16AWG BU
BU
BU
BU
UL1007 22AWG BU
UL1007 18AWG BU
UL1007 18AWG BU
UL1007 18AWG BU
UL1007 18AWG BU
UL1007 18AWG BU
UL1007 18AWG BU
1aF122
TMEE1.25-4
NICHIFU
1aF124
TMEE1.25-4
NICHIFU
1aK223
TMEE1.25-3.5M
NICHIFU
5aK223
21aK223
A1aK223
1aK224
TMEE1.25-3.5M
NICHIFU
21aK224
A1aK224
2bK223 1bK223
3aK223
UL1007 16AWG BU
4bK223
UL1007 22AWG BU
3aK224
P245
N610142486AB
N610142488AC
UL1007 16AWG BU
N610142489AB
N610142490AB
N610142491AC
N610142495AC
N610142497AC
UL1007 22AWG BU
A2bK223
BU
Valve for
Safety
(OPTION)
UL1007 22AWG BU
A1bK223
2bF124
2aK224
TMEE1.25-3.5M
NICHIFU
4aK224
P24-1b P003-6D
G24-2a P003-6E
G24-2b P003-6E
P24-2b P003-6E
SRRF13 P003-3C
P-ON131 P008-7C
SRRF14 P008-2B
G24-MC1 P008-3E
P2451
P005-2E
UL1007 22AWG BU
-K321
(ILK Board)
CNBK2
1
2
3
4
5
6
7
8
24VOUT132
24VOUT133
24GND
24GND
24VRet
VL133
VL132
24VRet
1
2
3
MOLEX
CNBK2
5557-08R-210
4
5
6
7
8
for Brake
N610142479AB
G24-1b P003-6E
1
2
AMP
X325
177906-1
1
2
3
AMP
X326
177907-1
4aK223
Valve for
Solvent Pump
UL1007 22AWG BU
BU
VL012 P007-2B
N610142492AB
N610142493AC
BU
N610142494AB
UL1007 22AWG BU
UL1007 22AWG BU
UL1007 22AWG BU
1
2
3
AMP
X328
177908-1
4
G24MC1
P003-3C
UL1007 22AWG BU
6bK223
UL1007 22AWG BU
UL1007 22AWG BU
1
2
3
MOLEX
X322
5559-12P-210
4
5
6
7
8
9
10
11
12
5bK223
UL1007 20AWG BU
UL1007 20AWG BU
UL1007 20AWG BU
UL1007 20AWG BU
7aX122 P005-7C
UL1007 22AWG BU
OUT117 P005-3C
Puls Motor
Driver
2aF123 P005-7D
2bF123 P005-7D
7dX122 P005-7C
1
1
1
1
2
2
3
3 3
3
3
3
3
3 3
3
3
3
3
3
3
3
1 3
1
3
3
1
1
Panasonic Factory Solutions Co.,Ltd. パナソニック ファクトリーソリューションズ株式会社
Name
Drawing No.
Loc. No.
F4K1020-05A
1
2 3 4 5 6 7 8
A
B
C
D
E
F
1 2 3 4 5 6 7 8
A
B
C
D
E
F
Page. No.
POWER UNIT :SPG
(Output Connector 2)
N610142457+007AE
P006

POWER UNIT
-K321
(ILK Board)
CNEMGCOV
1
2
3
4
5
6
7
8
9
10
11
12
13
14
15
16
17
18
Cover Switch
Emergency
Switch
UL1007 22AWG BU
UL1007 22AWG BU
UL1007 22AWG BU
UL1007 22AWG BU
UL1007 22AWG BU
UL1007 22AWG BU
UL1007 22AWG BU
UL1007 22AWG BU
UL1007 22AWG BU
IN017
IN010
NC
IN011
IN014
IN015
24GND
24GND
24GND
24GND
24GND
24GND
24GND
24VOUT
24VOUT
VL012
UL1007 22AWG BU
UL1007 22AWG BU
N610142500AE
1
2
3
JST
CNEMGCOV
PUDP-18V-S
4
5
6
7
8
9
10
11
12
13
14
15
16
17
18
K121T11
P008-2A
SRRF11
P003-3B
K121T21
P008-2A
K121T22
P008-2A
UL1007 22AWG BU
VL012
P006-6C
1
2
3
AMP
X332
177909-1
4
5
6
CN1
13
33
A2
24
A1
23
34
A1
N.C.
A2
CN2
P24
K1A1
G24
1
2
3
4
5
6
7
8
9
10
11
12
13
14
15
16
1
2
3
CN3
P24
K2A1
G24
1
2
3
14
N.C.
N.C.
N.C.
N.C.
N.C.
K1
K2
K1
K2
G9SC-PF
OMRON
-K122
Safety Connection
1
2
3
MOLEX
CN1K122
43025-1600
4
5
6
7
8
9
10
11
12
13
14
15
16
UL1007 22AWG BU
UL1007 22AWG BU
K121A1
P008-2D
Transpotation
Opening Sensor Left Side
Transpotation
Opening Sensor Right Side
UL1007 22AWG BU
UL1007 22AWG BU
UL1007 22AWG BU
UL1007 22AWG BU
UL1007 22AWG BU
UL1007 22AWG BU
CNRLY1
1
2
3
4
5
6
7
24GND
24VOUT
IN020
IN021
7
6
5
4
JAPAN SOLDERLESS TER
CNRLY1
PAP-07V-S
3
2
1
1
2
3
JST
CN2T121
PHDR-12VS
4
5
6
7
8
9
10
11
12
7
8
6
5
CN2
4
3
2
1
+Vm
+S
-Vm
-S
PC
COM
PV
N.C.
CNT
TOG
PF
TOG
-T121
HWS600-24
9
10
12
11
DC POWER SUPPLY
UL1007 24AWG BU
UL1007 24AWG BU
N610142498AB
24GND
24GND
24GND
3
1
AMP
X331
177913-1
12
11
10
9
8
7
6
5
4
3
2
1
UL1007 22AWG BU
UL1007 22AWG BU
2
2
2 2
2 2
2
Panasonic Factory Solutions Co.,Ltd. パナソニック ファクトリーソリューションズ株式会社
Name
Drawing No.
Loc. No.
F4K1020-05A
1
2 3 4 5 6 7 8
A
B
C
D
E
F
1 2 3 4 5 6 7 8
A
B
C
D
E
F
Page. No.
POWER UNIT :SPG
(Input Connector)
N610142457+008-AD
P007
1

POWER UNIT
-K321
(ILK Board)
UL1007 22AWG BU
G9SC-400-CNP4E
OMRON
-K121
CN1
T22
NC
NC
NC
COM
T12/T31
T32
NC
T11
2
1
4
3
A2
A1
T21
CN2
13
33
43
24
44
23
14
34
NC
NC
1
2
3
4
5
6
7
8
9
10
11
12
13
14
15
16
1
2
3
4
5
6
7
8
9
10
Control
Circuit
K2
K2
K2
K4
K1
K1
a
SA
TH
K1
K3
K1
K2
Safety Relay
UL1007 22AWG BU UL1007 22AWG BU
UL1007 22AWG BU
UL1007 22AWG BU
24VOUT
SR_RST1COM
IN026
SR_RST2COM
SR_RST2
SR_RST1
1
2
3
4
5
6
7
8
9
10
CNSR1
UL1007 22AWG BU
UL1007 22AWG BU
16
15
14
13
12
11
10
9
8
7
6
5
4
OMRON
CN1K121
XG5N-161-U
3
2
1
10
9
8
7
6
5
4
JST
CN2K121
XHP-10
3
2
1
N610142500AE
IN027
NC
24VOUT
24GND
1
2
3
MOLEX
CNSR1
5557-10R-210
4
5
6
7
8
9
10
UL1007 22AWG BU
BU
BU
BU
K121T22 P007-4A
K121T11 P007-4A
K121T21 P007-4A
SRRF14
P006-1F
SRRF1
P003-3B
P-ON111
P003-3C
P-ON131
P006-1D
CNMC1
1
2
3
4
Power On1
24GND
UL1007 22AWG BU
UL1007 22AWG BU
UL1007 22AWG BU
Power On1
24VOUT
N610142499AC
4
MOLEX
CNMC1
5557-04R-210
3
2
1
G24-MC1
P006-1F
K121A1 P007-2C
Panasonic Factory Solutions Co.,Ltd. パナソニック ファクトリーソリューションズ株式会社
Name
Drawing No.
Loc. No.
F4K1020-05A
1
2 3 4 5 6 7 8
A
B
C
D
E
F
1 2 3 4 5 6 7 8
A
B
C
D
E
F
Page. No.
POWER UNIT :SPG
(Safety Relay wiring)
N610142457+009-AC
P008
1 2
1 2