N7205A101B08_Diagram List_控制線路圖 - 第44页
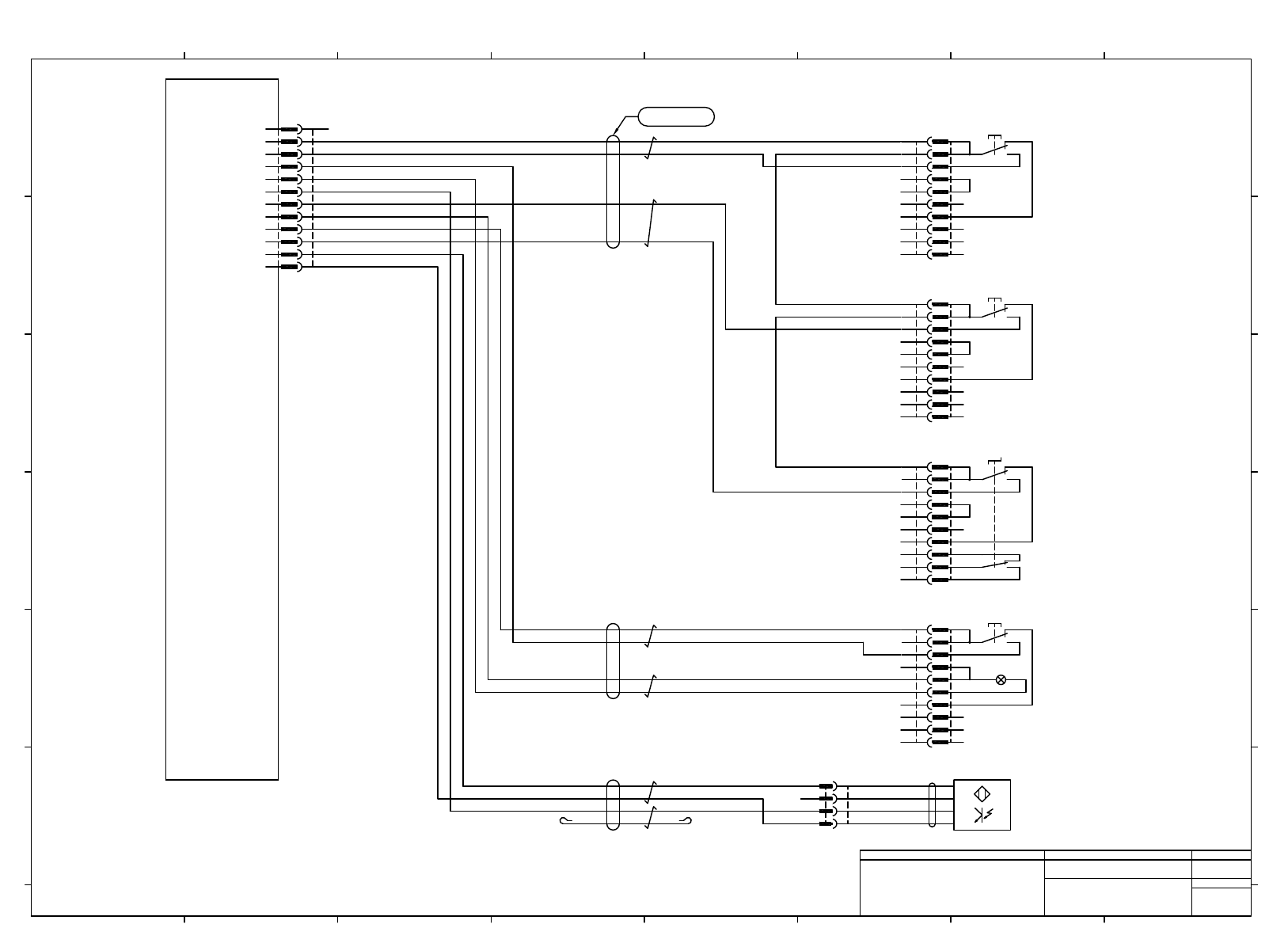
PNF0B4(ILK) -K321 CNTR1 1 2 3 4 5 6 7 8 9 10 11 12 24VOUT 24GND PH122 PH115 OUT100 PH112 PH134 24VOUT 24GND PH120 24VOUT 24GND 1 2 3 MOLEX CNTR1K321 43025-1200 4 5 6 7 8 9 10 11 12 N610142615AB STOP Switch 1 2 3 4 5 6 7 …

-S201
XW1E-BV402MFR-TK2377
11 12
21 22
IDEC
Emergency Stop
Switch
-A02
POWER UNIT
非常停止スイッチ
1
2
3
4
5
6
X332
6
5
4
AMP
X332A02
177901-1
3
2
1
EMGF1
EMGF2
11S201
TMEE1.25-3
NICHIFU
12S201
21S201
22S201
1
2
3
4
5
6
7
8
9
10
11
12
11S301
N0.5-3
JST
12S301
21S301
22S301
X331
Safety Cover2
安全カバー2
-S302
D4NH-1BBC
11 12
31 32
OMRON
Safety Cover1
安全カバー1
-S301
HS5D-02RNP
11 12
21 22
IDEC
CVS11
CVS12
CVS13
CVS14
CVS21
CVS22
CVS23
CVS24
N610142612AD
N610142610AF
PNF0B4(ILK)
-K321
24VOUT
OUT042
OUT043
OUT044
OUT045
OUT041
1
2
3
4
5
6
7
8
CNPATO
BZ
Buzzer
+
GREEN
YELLOW
RED
-B201
N510063820AA
Signal Tower
シグナルタワー
RD
OG
GN
VT
YE
6
5
4
MOLEX
B201P
43020-0600
3
2
1
6
5
4
MOLEX
B201R
43025-0600
3
2
1
8
7
6
5
4
MOLEX
CNPATO
43025-0800
3
2
1
N610142617AB
N610142549AA
EX+24V
VL130
EX+24V
VL131
EX+24V
VL132
EX+24V
VL133
N.C.
1
2
3
4
5
6
7
8
9
CNUP1
RD
RD/WH
BK
BK/WH
GN
GN/WH
2464-1061/ⅡA(PF) LF 2P×22AWG
RD
RD/WH
BK
BK/WH
JAPAN SOLDERLESS TER
CNUP1
PAP-09V-S
9
8
7
6
5
4
3
2
1
2464-1061/ⅡA(PF) LF 2P×22AWG
2464-1061/ⅡA(PF) LF 2P×22AWG
RD
RD/WH
BK
BK/WH
RD
RD/WH
BK
BK/WH
1
1
1
1
1
2
2
11S302
N0.5-3.7
JST
2
12S302
31S302
32S302
CVS31
CVS32
CVS41
CVS42
AMP
X331A02
177905-1
1
2
3
4
5
6
7
8
9
10
11
12
3
3
11S303
N0.5-3
JST
12S303
21S303
22S303
Safety Cover3
安全カバー3
-S303
HS5D-02RNP
11 12
21 22
IDEC
11S304
N0.5-3
JST
12S304
21S304
22S304
Safety Cover4
安全カバー4
-S304
HS5D-02RNP
11 12
21 22
IDEC
BK
BK/WH
2464-1061/ⅡA(PF) LF 1P×22AWG
2
BK
BK/WH
2464-1061/ⅡA(PF) LF 1P×22AWG
BK
BK/WH
2464-1061/ⅡA(PF) LF 1P×22AWG
N610155150AC
3
3
3
3
3
3
3
2464-1061/ⅡA(PF) LF 3P×24AWG
11S305
N0.5-3
JST
12S305
21S305
22S305
Safety Cover5
安全カバー5
-S305
HS5D-02RNP
11 12
21 22
IDEC
4
BK
BK/WH
2464-1061/ⅡA(PF) LF 1P×22AWG
N610146322AB
4
4
4
4
5
5
5
1 6
6
Panasonic Factory Solutions Co.,Ltd. パナソニック ファクトリーソリューションズ株式会社
Name
Drawing No.
Loc. No.
F4K1020-05A
1
2 3 4 5 6 7 8
A
B
C
D
E
F
1 2 3 4 5 6 7 8
A
B
C
D
E
F
Page. No.
LOAD WIRING DIAGRAM :SPG
(Emergency Stop SW and Cover SW)
N610142532+013-AG
P013

PNF0B4(ILK)
-K321
CNTR1
1
2
3
4
5
6
7
8
9
10
11
12
24VOUT
24GND
PH122
PH115
OUT100
PH112
PH134
24VOUT
24GND
PH120
24VOUT
24GND
1
2
3
MOLEX
CNTR1K321
43025-1200
4
5
6
7
8
9
10
11
12
N610142615AB
STOP Switch
1
2
3
4
5
6
7
8
9
10
B10B-PASK
JST
A3U-TBK-A1C-M
OMRON
-S103
1
2
3
JST
S103R
PAP-10V-S
4
5
6
7
8
9
10
START Switch
1
2
3
4
5
6
7
8
9
10
B10B-PASK
JST
A3U-TBS-A1C-M
OMRON
-S102
1
2
3
JST
S102R
PAP-10V-S
4
5
6
7
8
9
10
SERVO Switch
1
2
3
JST
S101R
PAP-10V-S
4
5
6
7
8
9
10
ACTIVATION Switch
1
2
3
4
5
6
7
8
9
10
B10B-PASK
JST
A3U-TBS-A1C-M
OMRON
-S104
1
2
3
JST
S104R
PAP-10V-S
4
5
6
7
8
9
10
1
2
3
4
5
6
7
8
9
10
B10B-PASK
JST
A3US-SB-2M-AC
OMRON
-S101
Table Y-Axis Rough Origin
テーブルY軸ラフ原点検出
-B1112
BN
BK
WH
BU
4
AMP
B1112R
177900-1
3
2
1
4
AMP
B1112P
177908-1
3
2
1
UL1007 24AWG (青) BU
BU
UL1007 24AWG (青)
2464-1061/ⅡA(PF) LF 2P×24AWG
RD
RD/WH
BK
BK/WH
2464-1061/ⅡA(PF) LF 2P×24AWG
BK
BK/WH
RD
RD/WH
2464-1061/ⅡA(PF) LF 2P×24AWG
BK
BK/WH
RD
RD/WH
1
1
1
1
2
2
2
2
Panasonic Factory Solutions Co.,Ltd. パナソニック ファクトリーソリューションズ株式会社
Name
Drawing No.
Loc. No.
F4K1020-05A
1
2 3 4 5 6 7 8
A
B
C
D
E
F
1 2 3 4 5 6 7 8
A
B
C
D
E
F
Page. No.
LOAD WIRING DIAGRAM :SPG
(Operation Switch Connection)
N610142532+014AC
P014

PNF0B4(ILK)
-K321
POWER UNIT
-A02
To XY-TABLE UNIT DIAGRAM FRONT
To XY-TABLE UNIT DIAGRAM FRONT
BK1IN
GND24
BK1OUT
GND24
BK2IN
GND24
BK2OUT
GND24
3
4
1
2
7
8
5
6
CNBK1
Sumitomo 3M
X4K402
10326-52A0-008
2
1
1
2
Sumitomo 3M
X4K403
10326-52A0-008
AMP
K402K321P
177906-1
2
1
1
2
AMP
K403K321P
177906-1
6
5
8
7
2
MOLEX
CNBK1K321
5557-08R-210
1
4
3
Transportation Opening
Sensor:L (Projection)
搬送開口部センサー:左(投光)
Transportation Opening
Sensor:L (Receive)
搬送開口部センサー:左(受光)
-B1014
E3ZS-T81
BN
PK
BK
BU
OMRON
4
AMP
B1014TP
177908-1
3
2
1
4
AMP
B1014TR
177900-1
3
2
1
1
2
3
AMP
B1014R
177900-1
4
1
2
3
AMP
B1014P
177908-1
4
4
AMP
B1015P
177908-1
3
2
1
4
AMP
B1015R
177900-1
3
2
1
1
2
3
AMP
B1015TR
177900-1
4
1
2
3
AMP
B1015TP
177908-1
4
-B1015
E3ZS-T81
BN
PK
BK
BU
OMRON
搬送開口部センサー:右(受光)
Transportation Opening
Sensor:R (Receive)
搬送開口部センサー:右(投光)
Transportation Opening
Sensor:R (Projection)
UL1007 24AWG (青) BU
UL1007 24AWG (青) BU
UL1007 24AWG (青) BU
UL1007 24AWG (青) BU
-B1015T
E3ZS-T81
BN
PK
BU
OMRON
UL1007 24AWG (青) BU
UL1007 24AWG (青) BU
UL1007 24AWG (青) BU
UL1007 24AWG (青) BU
-B1014T
E3ZS-T81
BN
PK
BU
OMRON
N610142619AB
P002
P003
CN2
P24
K1A1
G24
1
2
3
CN3
P24
K2A1
G24
1
2
3
K1
K2
G9SC-PF
OMRON
-K122
Safety Connection
1
2
3
AMP
CN2K122
177899-1
1
2
3
AMP
CN3K122
177899-1
N610142618AA
N610142616AA
2464-1061/ⅡA(PF) LF 2P×24AWG
RD
RD/WH
BK
BK/WH
2464-1061/ⅡA(PF) LF 2P×24AWG
RD
RD/WH
BK
BK/WH
2464-1061/ⅡA(PF) LF 4P×24AWG
RD
RD/WH
BK
BK/WH
YE
YE/WH
GN
GN/WH
1
1
1
1
2
ZCAT3035-1330
TDK
3
Panasonic Factory Solutions Co.,Ltd. パナソニック ファクトリーソリューションズ株式会社
Name
Drawing No.
Loc. No.
F4K1020-05A
1
2 3 4 5 6 7 8
A
B
C
D
E
F
1 2 3 4 5 6 7 8
A
B
C
D
E
F
Page. No.
LOAD WIRING DIAGRAM :SPG
(Frame I/O Part 1)
N610142532+015AD
P015