N7205A101B08_Diagram List_控制線路圖 - 第79页
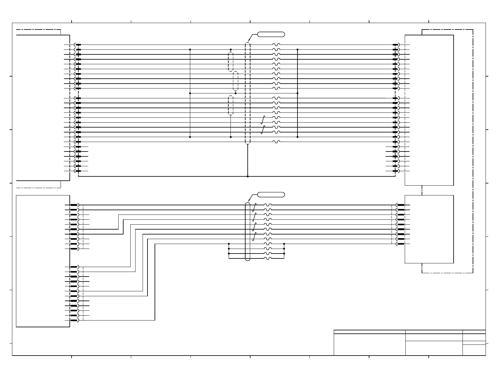
A11 Camera Unit -K305 PPE0AA #2 CN4 1 7 2 8 3 4 9 10 5 11 6 12 CT3_A CT3_K 5V GND CH3_TEMP CH4_A CH4_K 5V GND CH4_TEMP F.G F.G CN3 1 6 2 7 3 4 8 9 5 10 CT1_A CT1_K 5V GND CH1_TEMP CH2_A CH2_K 5V GND CH2_TEMP (LED Control…

-K313
PPRCAH
-B301
CCD Camera
-A01
CPU BOX
CN2
1
14
25
12
24
11
23
10
22
9
21
8
20
7
18
5
19
6
13
26
17
4
16
3
15
2
1
14
2
15
3
16
4
17
5
18
6
19
7
20
9
22
8
21
13
26
10
23
11
24
12
25
GND/12V
GND
X0-
X0+
X1-
X1+
X2-
X2+
XCLK-
XCLK+
X3-
X3+
SERTC+
SERTC-
CC1-
CC1+
SERTFG-
SERTFG+
GND
GND/12V
CC2+
CC2-
CC3-
CC3+
CC4+
CC4-
GND/12V
GND
X0-
X0+
X1-
X1+
X2-
X2+
XCLK-
XCLK+
X3-
X3+
SERTC+
SERTC-
CC1-
CC+
SERTFG-
SERTFG+
GND
+12V
CC2+
CC2-
CC3+
CC3-
CC4+
CC4-
(Capture Board)
A11
Camera Unit
-K304
PPE0AA #1
CN4
1
7
2
8
3
4
9
10
5
11
6
12
CT3_A
CT3_K
5V
GND
CH3_TEMP
CH4_A
CH4_K
5V
GND
CH4_TEMP
F.G
F.G
CN3
1
6
2
7
3
4
8
9
5
10
CT1_A
CT1_K
5V
GND
CH1_TEMP
CH2_A
CH2_K
5V
GND
CH2_TEMP
(LED Controller)
-E001
PLU0AH #1
(LED Light)
CN1
1
5
4
8
3
7
2
6
9
CH1_A
CH1_K
CH2_A
CH2_K
CH3_A
CH3_K
CH4_A
CH4_K
F.G
WH
BU
YE
RD
BN
OG
BK
GN
VT
GY
LB
PK
RMFEV-P(2517) AWG25×4P+AWG30×4C
1
6
2
MOLEX
CN3K304
43025-1000
7
3
4
8
9
5
10
1
7
2
MOLEX
CN4K304
43025-1200
8
3
4
9
10
5
11
6
12
LB
BN
YE
BN
GN
WH
BN
GN
RD
WH
BN
GN
BU
WH
YE
BN
BN
GN
CAML-1ROB-L-4200
1
5
4
MOLEX
CN1E001
43645-0900
8
3
7
2
6
9
12
24
11
23
10
26
13
21
8
22
9
20
7
19
6
18
5
17
4
16
3
15
HONDA
CAMERA
HDR-E26MSG1+
2
14
1
25
1
14
25
HONDA
CN2K313
HDR-E26MSG1+
12
24
11
23
10
22
9
21
8
20
7
18
5
19
6
13
26
17
4
16
3
15
2
N610142518AA
(PCB Camera)
UL1007 22AWG (黒) BK UL1007 22AWG (黒) BK
N510065565AA
1
1
2
Panasonic Factory Solutions Co.,Ltd. パナソニック ファクトリーソリューションズ株式会社
Name
Drawing No.
Loc. No.
F4K1020-05A
1
2 3 4 5 6 7 8
A
B
C
D
E
F
1 2 3 4 5 6 7 8
A
B
C
D
E
F
Page. No.
RECOGNITION UNIT DIAGRAM :SPG
(Camera Unit)
N610142515+003AC
P003

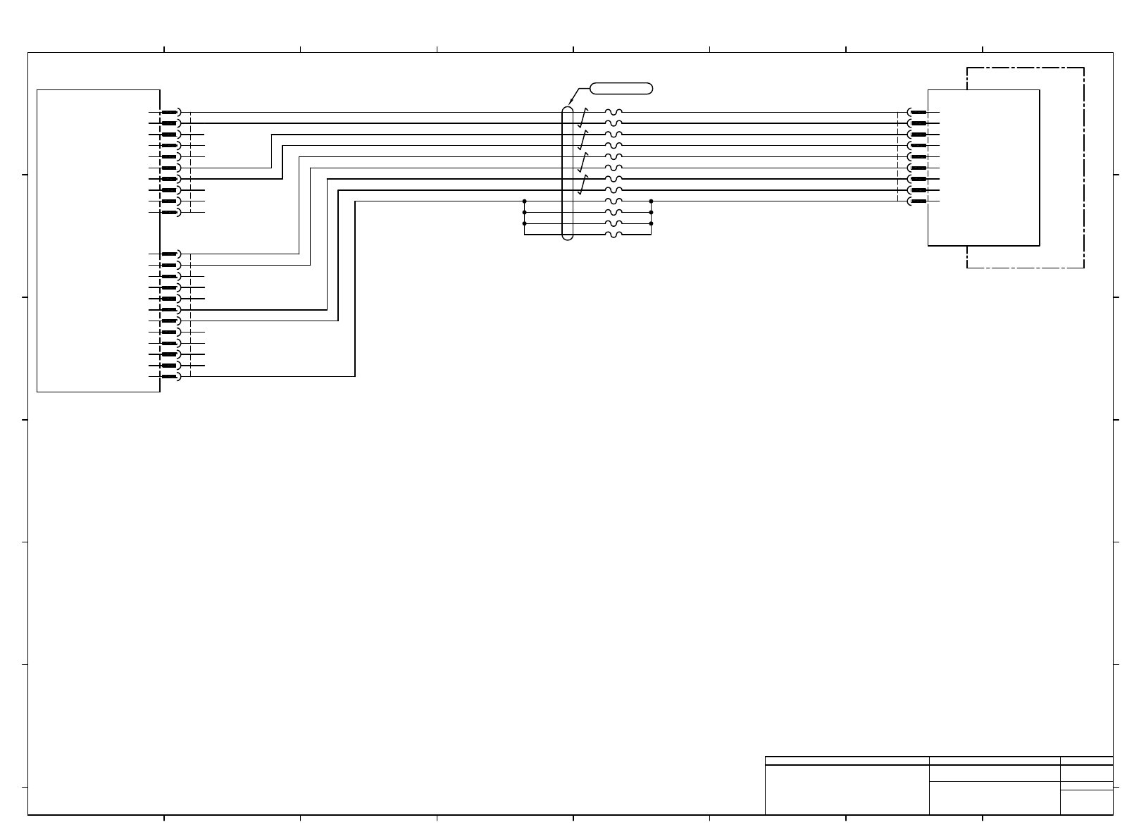
A11
Camera Unit
-K305
PPE0AA #2
CN4
1
7
2
8
3
4
9
10
5
11
6
12
CT3_A
CT3_K
5V
GND
CH3_TEMP
CH4_A
CH4_K
5V
GND
CH4_TEMP
F.G
F.G
CN3
1
6
2
7
3
4
8
9
5
10
CT1_A
CT1_K
5V
GND
CH1_TEMP
CH2_A
CH2_K
5V
GND
CH2_TEMP
(LED Controller)
-E002
PLU0AH #2
(LED Light)
CN1
1
5
4
8
3
7
2
6
9
CH1_A
CH1_K
CH2_A
CH2_K
CH3_A
CH3_K
CH4_A
CH4_K
F.G
WH
BU
YE
RD
BN
OG
BK
GN
VT
GY
LB
PK
RMFEV-P(2517) AWG25×4P+AWG30×4C
1
6
2
MOLEX
CN3K305
43025-1000
7
3
4
8
9
5
10
1
7
2
MOLEX
CN4K305
43025-1200
8
3
4
9
10
5
11
6
12
1
5
4
MOLEX
CN1E002
43645-0900
8
3
7
2
6
9
N610142519AA
UL1007 22AWG (黒) BK UL1007 22AWG (黒) BK
Panasonic Factory Solutions Co.,Ltd. パナソニック ファクトリーソリューションズ株式会社
Name
Drawing No.
Loc. No.
F4K1020-05A
1
2 3 4 5 6 7 8
A
B
C
D
E
F
1 2 3 4 5 6 7 8
A
B
C
D
E
F
Page. No.
RECOGNITION UNIT DIAGRAM :SPG
(Camera Unit)
N610142515+004AA
P004

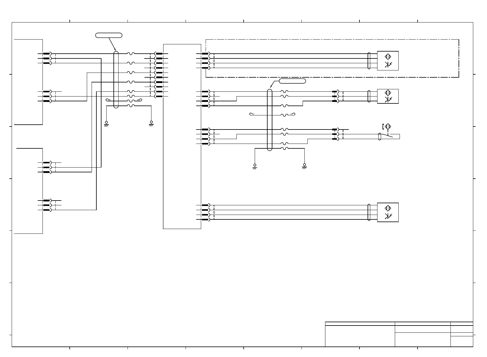
1
2
3
CN6
24V
GND
IN
(LED Controller)
PNF0A8 #8
-K361
CN1
1
2
3
4
5
6
7
8
9
10
CN4
1
2
3
4
CN5
1
2
3
4
Camera X-Axis Origin
カメラX軸ラフ原点
PCB Stopper
Upper Position
基板ストッパー上昇
CN3
1
2
3
4
-K304
CN2
1
2
3
4
PCB Detection
of Positioning
位置決め部基板検出
+24V
IN3B
IN3A
GND
+24V
1B
1A
2B
2A
3B
3A
4B
4A
GND
+24V
IN2B
IN2A
GND
+24V
IN1B
IN1A
GND
+24V
IN4B
IN4A
GND
PPE0AA #1
1
2
3
CN7
24V
GND
IN
1
2
3
CN6
24V
GND
IN
(LED Controller)
-K305
PPE0AA #2
1
2
3
CN7
24V
GND
IN
1.25-M4
JST
E3046
1.25-M4
JST
E3611
-B1F04
BN
BK
WH
BU
-B1F03
BN
BU
YE
BU
RD
WH
BK
BN
OG
GN
1
2
3
AMP
CN3K361
177900-1
4
1
2
3
AMP
CN4K361
177900-1
4
AMP
B1E04P
177907-1
3
2
1
AMP
B1E04R
177899-1
3
2
1
1
2
3
1
2
3
AMP
B1F03P
177907-1
AMP
B1F03R
177899-1
YE
BU
RD
WH
BK
BN
OG
GN
JAPAN SOLDERLESS TER
CN6K304
PAP-03V-S
3
2
1
JAPAN SOLDERLESS TER
CN7K304
PAP-03V-S
3
2
1
10
9
8
7
6
5
4
JAPAN SOLDERLESS TER
CN1K361
XHP-10
3
2
1
1
2
3
JAPAN SOLDERLESS TER
CN7K305
PAP-03V-S
1
2
3
JAPAN SOLDERLESS TER
CN6K305
PAP-03V-S
RMFEV(2517) AWG25(0.2)/8C
1.25-M4
JST
E3612
1.25-M4
JST
EGE04
RMFEV(2517) AWG25(0.2)/8C
4
AMP
CN5K361
177900-1
3
2
1
4
AMP
CN2K361
177900-1
3
2
1
基板上押え上昇
-B1E03
BN
BK
WH
BU
N610146325** : PCB UPPER SUPPORT UNIT ( OPTION )
N610142520AB
N610142521AA
UL1007 24AWG (青) BU
-B1E04
BN
BK
BU
1
1
1
PCB Upper Support
Upper Limit
1
Panasonic Factory Solutions Co.,Ltd. パナソニック ファクトリーソリューションズ株式会社
Name
Drawing No.
Loc. No.
F4K1020-05A
1
2 3 4 5 6 7 8
A
B
C
D
E
F
1 2 3 4 5 6 7 8
A
B
C
D
E
F
Page. No.
RECOGNITION UNIT DIAGRAM :SPG
(I/O)
N610142515+005AB
P005