N7205A101B08_Diagram List_控制線路圖 - 第88页
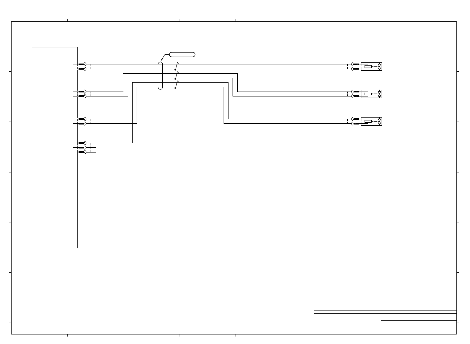
(AD/DA) -K381 PNF0A7 1 2 CN11 SR24V OUT1 1 2 CN10 SR24V OUT0 1 2 CN13 SR24V OUT3 RD RD/WH BK BK/WH はんだポット交換 Exchange Solder Pot はんだ自動供給オン Solder Paste Automatic Supply -R4A01 SMC R4A01 SY100-29-1 - + AMP CN10K381 177898-…

(AD/DA)
-K381
PNF0A7
CN21
1
2
3
24V
IN1
GND
Swing Psition(L)
回転位置検出(L)
CN24
1
2
3
24V
IN4
GND
CN25
1
2
3
24V
IN5
GND
1
2
3
AMP
CN25K381
177899-1
AMP
CN26K381
177899-1
3
2
1
CN22
1
2
3
24V
IN2
GND
CN20
1
2
3
24V
IN0
GND
CN26
1
2
3
24V
IN6
GND
N610143902AB
AMP
CN21K381
177899-1
3
2
1
1
2
3
AMP
CN22K381
177899-1
AMP
CN20K381
177899-1
3
2
1
YE
BK
RD
WH
UL1007 24AWG (青) BU
-B1A05
BN
BK
WH
BU
-B1A06
BN
BK
WH
BU
Swing Position(M)
回転位置検出(M)
N610143903AB
AMP
CN24K381
177899-1
3
2
1
-B1A04
BN
BK
WH
BU
4
AMP
B1A04R
177900-1
3
2
1
4
AMP
B1A04P
177908-1
3
2
1
BK
RD
WH
CN27
1
2
3
24V
IN7
GND
AMP
CN27K381
177899-1
3
2
1
4
AMP
B1A07P
177908-1
3
2
1
GY
BU
OG
RMFEV(2517) AWG25(0.2)/10C
GN
BN
CN23
1
2
3
24V
IN3
GND
AMP
CN23K381
177899-1
3
2
1
-B1A03
BN
BK
WH
BU
4
AMP
B1A03R
177900-1
3
2
1
4
AMP
B1A03P
177908-1
3
2
1
BN
GN
YE
はんだシャッター閉
Solder Shutter Close
RMFEV(2517) AWG25(0.2)/6C
AMP
B1A07R
177900-1
4
3
2
1
-B1A07
BN
BK
BU
-B1A02
BN
BK
BU
-B1A01
BN
BK
BU
Solder Detection
はんだ残量検出
Pot Dispenser Cylinder Lower Limit
ポット供給シリンダ下限
AMP
B1A01P
177909-1
6
5
4
3
2
1
AMP
B1A01R
177901-1
6
5
4
3
2
1
Solder Dispenser Swing Detection
はんだ供給部回転検出
Pot Dispenser Cylinder Upper Limit
ポット供給シリンダ上限
VT
512127-1
SHINAGAWA SHOKO
512127-1
SHINAGAWA SHOKO
512127-1
SHINAGAWA SHOKO
512127-1
SHINAGAWA SHOKO
B
B
1
1
1
Panasonic Factory Solutions Co.,Ltd. パナソニック ファクトリーソリューションズ株式会社
Name
Drawing No.
Loc. No.
F4K1020-05A
1
2 3 4 5 6 7 8
A
B
C
D
E
F
1 2 3 4 5 6 7 8
A
B
C
D
E
F
Page. No.
SOLDER AUTO-DISPENSING UNIT:SPG
(PNF0A7 IN)
N610143323+002AB
P002

(AD/DA)
-K381
PNF0A7
1
2
CN11
SR24V
OUT1
1
2
CN10
SR24V
OUT0
1
2
CN13
SR24V
OUT3
RD
RD/WH
BK
BK/WH
はんだポット交換
Exchange Solder Pot
はんだ自動供給オン
Solder Paste Automatic Supply
-R4A01
SMC
R4A01
SY100-29-1
-
+
AMP
CN10K381
177898-1
2
1
AMP
CN11K381
177898-1
2
1
N610143328AB
+
-
SMC
R4A00
SY100-29-1
-R4A00
AMP
CN13K381
177898-1
2
1
GN
GN/WH
2464-1061/ⅡA(PF) LF 3P×24AWG
回転止め オフ
Swing Prevention OFF
-R4A03
SMC
R4A03
SY100-29-1
-
+
CN35
1
2
3
24V
IN5
GND
AMP
CN35K381
177899-1
3
2
1
1
1
1
Panasonic Factory Solutions Co.,Ltd. パナソニック ファクトリーソリューションズ株式会社
Name
Drawing No.
Loc. No.
F4K1020-05A
1
2 3 4 5 6 7 8
A
B
C
D
E
F
1 2 3 4 5 6 7 8
A
B
C
D
E
F
Page. No.
SOLDER AUTO-DISPENSING UNIT:SPG
(PNF0A7 OUT)
N610143323+003AB
P003

Solder Auto Dispensing Axis Motor
(HX-Axis)
はんだ自動供給軸モーター
GN
YE
WH
RD
BK
BN
5
4
MOLEX
CN23K601
51103-0500
3
2
1
-K601
Driver Unit #1
Pulse Motor
1
2
3
4
5
CN23
RMFEV(2517) AWG23(0.3)/6C
E6013 EG613
1.25-M4
JAPAN SOLDERLESS TER
1.25-M4
JAPAN SOLDERLESS TER
N610143325AB
PNF0A8 #5
-K341
CN5
1
2
3
4
+24V
IN4B
IN4A
GND
Solder Auto Dispensing Axis Origin
はんだ自動供給軸原点
-B1B30
BN
BK
WH
BU
AMP
CN5K341
177900-1
4
3
2
1
N610143326** : Head X Drive Unit
1
1
1
1
1
2
3
MOLEX
M613R
51144-0500
4
5
1
2
3
4
5
M
-M613
Panasonic Factory Solutions Co.,Ltd. パナソニック ファクトリーソリューションズ株式会社
Name
Drawing No.
Loc. No.
F4K1020-05A
1
2 3 4 5 6 7 8
A
B
C
D
E
F
1 2 3 4 5 6 7 8
A
B
C
D
E
F
Page. No.
SOLDER AUTO-DISPENSING UNIT:SPG
(Pulse Motor Connection)
N610143323+004AB
P004