N7205A101B08_Diagram List_控制線路圖 - 第98页
在线预览 N7205A101B08_Diagram List_控制線路圖 PDF 文档。

(ILK)
-K321
PNF0B4
V24(M)
GND(M)
EMG20
COMP
D+MAIN
D-MAIN
+24V
LN004
GND
LN005
GND
OUT004
OUT005
V24(C)
GND(C)
EMG10
OUT124+
D+SUB
D-SUB
+24V
OUT107
COM00
OUT125+
COM00
NC
NC
1
2
3
4
5
6
7
8
9
10
11
12
13
14
15
16
17
18
19
20
21
22
23
24
25
26
CNEXL-S
1
2
3
JST
CNEXL-S
PUDP-26V-S
4
5
6
7
8
9
10
11
12
13
14
15
16
17
18
19
20
21
22
23
24
25
26
N610143864AB
-A02
POWER UNIT
V24(M)
GND(M)
EMG20
COMS
D+MAIN
D-MAIN
+24V
LN006
GND
LN007
GND
OUT006
OUT007
V24(C)
GND(C)
EMG10
OUT126+
D+SUB
D-SUB
+24V
OUT106
COM01
OUT127+
COM01
NC
NC
1
2
3
4
5
6
7
8
9
10
11
12
13
14
15
16
17
18
19
20
21
22
23
24
25
26
CNEXR-S
1
2
3
JST
CNEXR-S
PUDP-26V-S
4
5
6
7
8
9
10
11
12
13
14
15
16
17
18
19
20
21
22
23
24
25
26
V
p
-B5101
Electro Pneumatic
Transducing
Regulator
電空レギュレーター
1
2
3
HIROSE
B5101
RP13A-12PS-13SC
4
5
6
7
8
9
10
11
12
13 13
12
11
10
9
8
7
6
5
4
3
2
1
+COM
LSB Bit1
Bit2
Bit3
Bit5
Bit6
Bit7
Bit8
MSB Bit10
DC24V
Bit4
Bit9
0V
BU
1
2
3
AMP
B5101P
177913-1
4
5
6
7
8
9
10
11
12 12
11
10
9
8
7
6
5
4
AMP
B5101R
177905-1
3
2
1
PK
GN
OG
GY
PK/BK1
BU/BK1
OG/BK1
GN/BK1
BU/BK2
GY/BK1
GN/BK2
PK/BK2
INI-398-0-59
BU/WH
BU
BN/WH
BN
GN/WH
GN
BK/WH
BK
RD/WH
RD
YE/WH
YE
2464-1061/ⅡA(PF) LF 6P×24AWG
UL1007 24AWG (青) BU
BU UL1007 24AWG (青)
VL013
NC
VL014
NC
VL015
NC
OUT040
NC
NC
24VOUT
NC
24VOUT
NC
24VOUT
NC
24VOUT
1
2
3
4
5
6
7
8
9
10
11
12
13
14
15
16
EXTOT2
BU
BU UL1007 24AWG (青)
JST
EXTOT2
PUDP-16V-S
1
2
3
4
5
6
7
8
9
10
11
12
13
14
15
16
UL1007 24AWG (青) BU
N610143866AA
1
1
Panasonic Factory Solutions Co.,Ltd. パナソニック ファクトリーソリューションズ株式会社
Name
Drawing No.
Loc. No.
F4K1020-05A
1
2 3 4 5 6 7 8
A
B
C
D
E
F
1 2 3 4 5 6 7 8
A
B
C
D
E
F
Page. No.
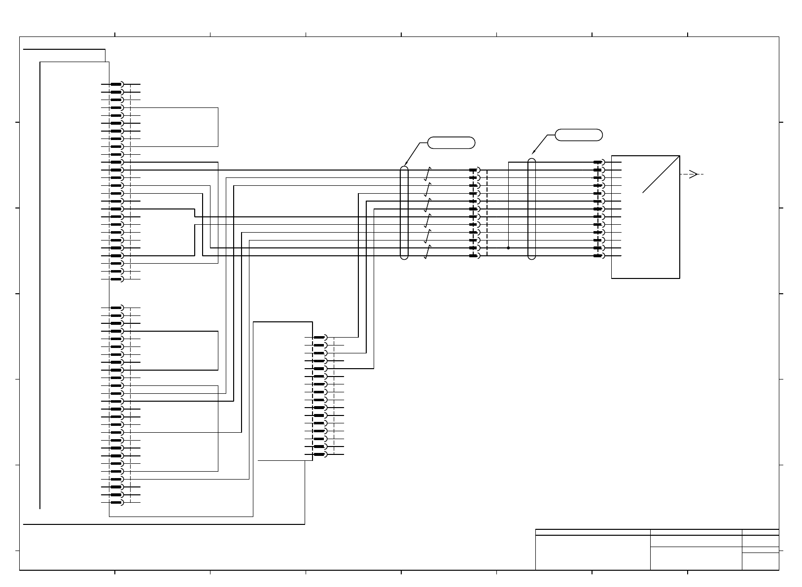
Clamp Pressure Digital Control Wiring:SPG
(Regulator)
N610143865+002AB
P002

3.
LOAD WIRING DIAGRAM
OPTION
負荷配線図オプション
3-5 TEMPERATURE CONTROL UNIT AUTO START(H)
温調ユニット連動制御
EJP6AB-10-305-00