DECAN_S2_TRM(Ver2.1_CS17.02).pdf - 第249页
Page +$1:+$ 247 DECAN S2 Conveyor IF Board (6/10) NO. P ART NO. P ART NAME Q'TY Old No. Supply Supply L T Reference 1 AM03-012632A CABLE ASSY -AX_CN4_ST P_DUMP_BOX_SEN 1 2 AM03-003872A CABLE ASSY -PLACE STOPPER SENS…

Page
+$1:+$
246
DECAN
S2
Conveyor IF Board (6/10)
CONVEYOR I/F BD
CN14
SM511_CS135-1
3
4
9
AM03-012632A
CV-CN14
1
2
P-SEN-EXT
10
12
14
3
4
5
6
1
2
3
4
5
6
15
16
17
18
19
21
23
22
24
1
2
L-CN10(F.DB)
3
1
2
3
1
2
R-DUMP.BOX1
3
1
2
3
1
2
R-DUMP.BOX2
3
1
2
3
3
4
9
10
12
14
15
16
17
18
19
21
23
22
24
F DUMP CHECK
GND
+24V
R DUMP CHECK2
ST 1F STP UP
GND
GND
+24V
ST 1F STP DN
GND
R DUMP CHECK1
GND
DF1B-24DS-2.5RC
5559-06P
DF1BA-3EP-2.5RC
DF1BA-3EP-2.5RC
DF1BA-3EP-2.5RC
OPTION- SINGLE CONV
FRONT DUMP BOX SWITCH
D2HW-C243M
SM511_CS143
AM03-011145B
1
3
COM
N.O
DF1B-3S-2.5R
REAR DUMP BOX SWITCH 1
D2HW-C243M
SM511_CS145
AM03-013054A
1
3
COM
N.O
DF1B-3S-2.5R
REAR DUMP BOX SWITCH 1
D2HW-C243M
1
3
COM
N.O
REAR DUMP BOX SWITCH 2
D2HW-C243M
SM511_CS145
AM03-013054A
1
3
COM
N.O
DF1B-3S-2.5R
REAR DUMP BOX SWITCH 2
D2HW-C243M
1
3
COM
N.O
1
2
P-UP
3
1
2
3
1
2
P-DN
3
1
2
3
SM421_CV151-1
AM03-003872A
SM41_CV007
J90831401C
PLACE STOPPER UP/DOWN SENSOR
WTSA10X40-1004WS
BROWN
BLUE
BROWN
BLUE
WTSA10X40-1004WS
1 2
4
5
5
3

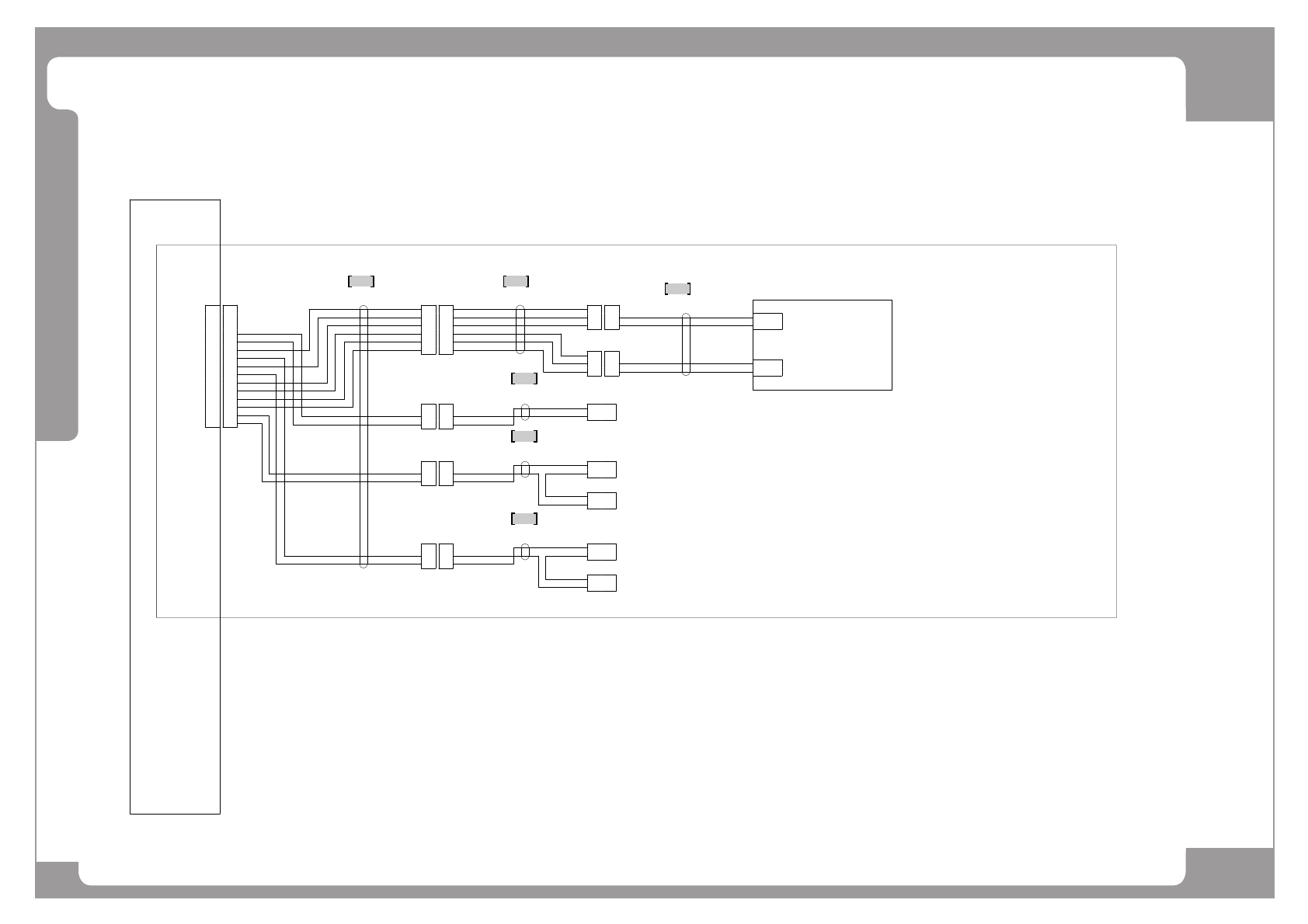
Page
+$1:+$
247
DECAN
S2
Conveyor IF Board (6/10)
NO. PART NO. PART NAME Q'TY Old No. Supply Supply LT Reference
1 AM03-012632A CABLE ASSY-AX_CN4_STP_DUMP_BOX_SEN 1
2 AM03-003872A CABLE ASSY-PLACE STOPPER SENSOR EXT 1
3 J90831401C CONVEYOR_PCB_SENSOR_ASSY 1
4 AM03-011145B CABLE ASSY-F_DUMP_BOX_SWITCH 1
5 AM03-013054A CABLE ASSY-R_DUMP_BOX_SWITCH 1

Page
+$1:+$
248
DECAN
S2
Conveyor IF Board (7/10)
CN21
SM511_CV115-2
1
2
3
+24V
+24V
SAFETY 1F
AM03-012634A
CV-CN21
1
2
3
4
FAREA-R
CONVEYOR I/F BD
A1
B1
A2
B2
J25MF-06V-K
SC-J5R-2
4
5
6
24G
24G
DF1B-6DS-2.5RC
DF1BA-4EP-2.5RC
A3
B3
F_REV_AREA SENSOR
FRONT AREA SENSOR
F_TRN_AREA SENSOR
FRONT AREA SENSOR
1
2
3
4
5
6
OPTION-SINGLE CONV
CN22
SM511_CV115-3
1
2
3
+24V
+24V
SAFETY 1R
AM03-012635A
CV-CN22
1
2
3
4
RAREA-E
A1
B1
A2
B2
J25MF-04V-K
SC-J6R-1
4
5
6
24G
24G
DF1B-6DS-2.5RC
DF1BA-4EP-2.5RC
REAR AREA SENSOR
1
2
3
4
5
6
REAR AREA SENSOR
CN5
SM511_CS111-7
1
2
3
+24V
AM03-012631A
1
3
PLACE-SOL
4
CV-CN5
9
10
11
12
13
19
20
5
6
7
8
14
15
16
17
18
23
24
21
22
DF1B-24DS-2.5RC
NEBV-H1G2
1
3
BUT-SOL
NEBV-H1G2
1
3
EDGE-SOL
NEBV-H1G2
1
3
ANC1-SOL
NEBV-H1G2
1
3
ANC2-SOL
NEBV-H1G2
1
2
3
4
9
10
11
12
13
19
20
5
6
7
8
14
15
16
17
18
23
24
21
22
+24V
SF 1F STOPPER
+24V
+24V
ST 1F BUT
+24V
+24V
SF 1F EDGE PUSHER
+24V
+24V
ANC SLIDER 1
ANC SLIDER 1
1
2
3