05. NXT II Part list.pdf - 第6页
895∼ 910∼ 925∼ ۍ OTHERS MCU TOP COVER BED BASE SIDE COVER MSU P ANEL ST AND PCUII PSU SPLICING ST AND ࢺࢵࣉ࢝ࣂ࣮ ࣋ࢵࢻ ࣮࣋ࢫ ࣃࢿࣝࢫࢱࣥࢻ ࠉࡑࡢ ࢫࣉࣛࢩࣥࢢྎ㌴ ࢧࢻ࢝ࣂ࣮ SEAMLESS COVER ࢩ࣮࣒ࣞࢫ࢝ࣂ࣮ V ol.1 V ol.1 V ol.1 V ol.1 V ol.1 V ol.1 V ol.1 …

մ
ᮏࣃ㸫ࢶࣜࢫࢺࡣᨵⰋࡢࡓࡵண࿌࡞ࡃኚ᭦ࡍࡿࡇࡀ࠶ࡾࡲࡍࠋ
࠾ᐈᵝࡢᚚ⏝࡞ࡽࢀ࡚࠸ࡿ⨨᪂ࡓᵝࢆ㏣ຍࠊኚ᭦ࡍࡿሙྜࡣࠊ࠶ࡽࡌࡵᘢ♫Ⴀᴗ࠾ၥ࠸ྜࡏୗࡉ࠸ࠋ
㒊ရࢆᚚὀᩥࡢ㝿ࡣࠊ⨨ྡࠊࢩࣜࣝ12ࢆᚚ☜ㄆ࠸ࡓࡔࡁࠊᮏࣃ࣮ࢶࣜࢫࢺࢆᚚཧ↷ࡢୖࠊᅗ␒ࠊࢥ࣮ࢻ␒ྕࠊಶᩘࠊရྡࠊ࠾ࡼࡧつ᱁ࢆṇ☜ᚚᣦ♧ୗࡉ࠸ࠋ
ࡇࡢⓎὀ᪉ἲ௨እ࡛ⓎὀࡉࢀࡓሙྜࡣࠊⓎὀ㒊ရ㛫㐪࠸ࡀ⏕ࡌࡿᜍࢀࡀ࠶ࡾࡲࡍࠋ
ࣃ㸫ࢶࣜࢫࢺࢆࡈ⏝ࡉࢀࡿ๓
B
A
D
32
20
19
27
18
21
23
22
24
25
26
43
44
47
48
45
46
42
18.1
42.1
42.2
+.ࣀࢬࣝ࣊ࢵࢻ
+.12==/(6+($'
UH00454
୍⯡ㄝ᫂㡯
ձ
ձ
ղ
ղ
ճ
յ
ն
շ
ձ࣓ࣥࢱࢺࣝ
ࡑࢀࡒࢀࡢศゎᅗ㘓ࡉࢀ࡚࠸ࡿࣘࢽࢵࢺࡢྡ⛠࡞ࡀ⾲♧ࡉࢀ࡚࠸ࡲࡍࠋ
ղ㢼⯪␒ྕࣜࢫࢺ␒ྕ
ศゎᅗ㒊ရࣜࢫࢺࢆ⤖ࡧࡘࡅࡿᙺ┠ࢆࡋࡲࡍࠋ␒ྕࡀᢤࡅ࡚㡰␒グ㍕ࡉࢀ
࡚࠸࡞࠸⟠ᡤࡀ࠶ࡾࡲࡍࡀࠊࡇࢀࡣグ㍕ࣔࣞࡸసᡂ㏵୰࡛ࡣ࡞ࡃ㺂ࡲ࡛⏝ࡋ
࡚࠸ࡓ㒊ရࡀタィኚ᭦ࡼࡾ⏝ࡉࢀ࡞ࡃ࡞ࡾ⾲ࡽ๐㝖ࡉࢀࡓࡶࡢ࡛ࡍ㹿
ྠࣛࢫࢺෆࡢ㒊ရࡶ๐㝖ࡉࢀ࡚࠸ࡲࡍ㹿
յရྡ
նつ᱁
շᮦ㉁
ᮦ㉁ࡢグ㍕ࡣୗグࡢ㏻ࡾ࡛ࡍࠋ
)(㕲⣔$/࣑ࣝ⣔&2㖡⣔3/ࣉࣛࢫࢳࢵࢡ⣔27ᕥグ௨እ
ճᅗ␒ࢥ࣮ࢻ␒ྕ
ᐩኈᶵᲔ〇㐀ᰴᘧ♫ࡢ〇ရࢆᵓᡂࡍࡿ㒊ရࡢရ␒ࡣࠊ
ࣝࣇ࣋ࢵࢺཬࡧᩘᏐ࡛ᵓᡂࡉࢀࡲࡍࠋ
մಶᩘ
ಶᩘḍ࠾ࡅࡿᩘ㔞ࡣࡑࡢಶᡤ⏝ࡍࡿᩘ㔞࡛࠶ࡗ࡚ࠊ⨨㸯ྎ࠶ࡓࡾࡢᩘ㔞࡛
ࡣ࠶ࡾࡲࡏࢇࠋྠࡌရ␒ཪࡣࢥ࣮ࢻ␒ྕ࡛ࡶ⏝ಶᡤࡼࡗ࡚⏝ᩘ㔞ࡣኚࢃࡾࡲࡍࠋ
ࠉͤഛ⪃ࡢḍྛࣃ࣮ࢶࡢ⿵㊊ㄝ᫂ࡀ␎グྕ࡛᭩ࢀ࡚࠸ࡲࡍࠋ
ࠉࠉഛ⪃ࡢḍࢆᚲࡎᚚぴ࡞ࡾࠊᚲせ࡞㒊ရࢆ☜ㄆࡋ࡚ୗࡉ࠸ࠋ
ࠉࠉ>␎グྕ@
ࠉࠉࠉࠉ$&&ᒓရ
ࠉࠉࠉࠉ6(7ࢭࢵࢺ㒊ရ
ࠉࠉࠉࠉ,17㑅ᢥ㒊ရ
ࠉࠉࠉࠉ7SDUWVᦙ㏦⏝ᅛᐃ㒊ရ

895∼
910∼
925∼
ۍOTHERS
MCU
TOP COVER
BED
BASE
SIDE COVER
MSU
PANEL STAND
PCUII
PSU
SPLICING STAND
ࢺࢵࣉ࢝ࣂ࣮
࣋ࢵࢻ
࣮࣋ࢫ
ࣃࢿࣝࢫࢱࣥࢻ
ࠉࡑࡢ
ࢫࣉࣛࢩࣥࢢྎ㌴
ࢧࢻ࢝ࣂ࣮
SEAMLESS COVER
ࢩ࣮࣒ࣞࢫ࢝ࣂ࣮
Vol.1
Vol.1
Vol.1
Vol.1
Vol.1
Vol.1
Vol.1
Vol.2
Vol.2
Vol.2
Vol.2
Vol.2
29(59,(:
㓄⨨ᅗ
<<CLICK
<<CLICK
<<CLICK
<<CLICK
<<CLICK
<<CLICK
<<CLICK
<<CLICK
<<CLICK
<<CLICK
<<CLICK
<<CLICK

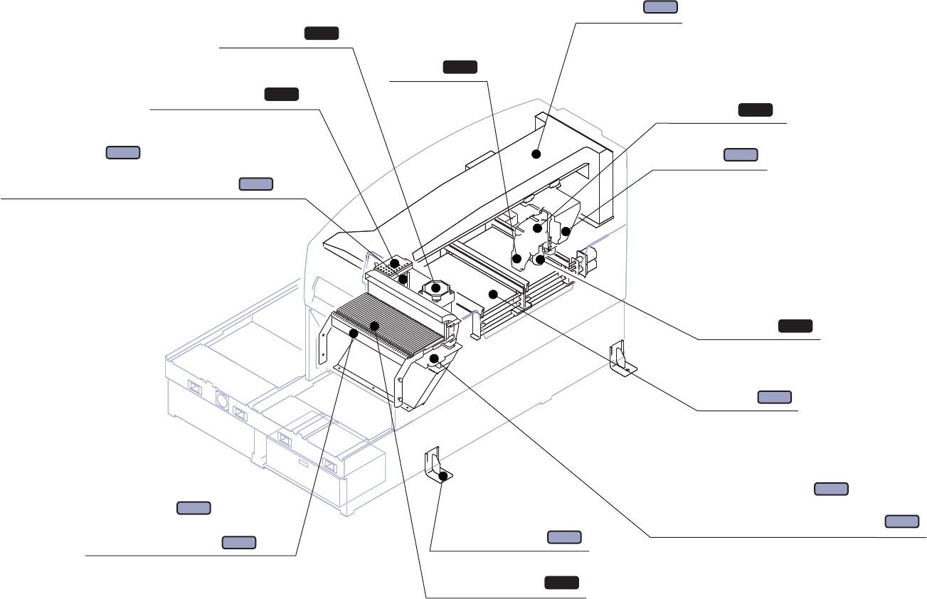
BASE LINKING PARTS
NOZZLE CHANGER
DEVICE PALLET
WASTE TAPE PROCESSING UNIT
X SLIDE
Y SLIDE
CONVEYOR
DEVICE BASE
STATION TYPE BRUSH UNIT
࣮࣋ࢫ㐃⤖㒊ရ
ࣀࢬࣝࢳ࢙ࣥࢪࣕ
ࢹࣂࢫࣃࣞࢵࢺ
ṧࢸ࣮ࣉฎ⌮ࣘࢽࢵࢺ
;ࢫࣛࢻ
<ࢫࣛࢻ
ࢥࣥ࣋
ࢹࣂࢫ࣮࣋ࢫ
ࣈࣛࢵࢩࣥࢢࣘࢽࢵࢺࢫࢸ࣮ࢩࣙࣥࢱࣉ
DEVICE PALLET GUIDE
ࢹࣂࢫࣃࣞࢵࢺ࢞ࢻ
WASTE TAPE PROCESSING UNIT ATTACHMENTS
ṧࢸ࣮ࣉฎ⌮ࣘࢽࢵࢺࢲࢡࢺ
MARK CAMERA
࣐࣮ࢡ࣓࢝ࣛ
PLACING HEAD
╔࣊ࢵࢻ
NOZZLES
ࣀࢬࣝ
NOZZLE STATION
ࣃ࣮ࢶ࣓࢝ࣛ
ࣀࢬࣝࢫࢸ࣮ࢩࣙࣥ
PARTS CAMERA
Vol.2
Vol.2
Vol.2
Vol.2
Vol.2
Vol.2
Vol.2
Vol.2
Vol.2
Vol.2
Vol.1
Vol.1
Vol.1
Vol.1
Vol.1
Vol.1
29(59,(:
㓄⨨ᅗ
<<CLICK
<<CLICK
<<CLICK
<<CLICK
<<CLICK
<<CLICK
<<CLICK
<<CLICK
<<CLICK
<<CLICK
<<CLICK
<<CLICK
<<CLICK
<<CLICK
<<CLICK
<<CLICK