TK44211.僈乕僛偨傞傒僠僃僢僋婡擻(YSP).pdf - 第4页
ヤマハ発動機株式会社 IM事業部 SMT統括部 商品開発部 MDOC-SOFT50564 4/8 3 3 3 3 機能 詳細 機能 詳細 機能 詳細 機能 詳細 各動作前 にガーゼ巻き取 りを行い、 ガーゼがたるんで いないかチェッ クします。(「3 .1 ガーゼたる みチェ ックタイミング」参照) ガー ゼがた るん でいた場 合 、ガー ゼ巻 き取 りを最 大 で「 ガー ゼ たる みチェ ック 回 …

ヤマハ発動機株式会社 IM事業部
SMT統括部 商品開発部
MDOC-SOFT50564
3/8
1
11
1 対象機種、対応
対象機種、対応対象機種、対応
対象機種、対応バージョン
バージョンバージョン
バージョン
本機能の対象機種、対応バージョンは以下のとおりです。
表 1.1 本機能の対象機種・ソフトウェアと対応バージョン
対象機種・ソフトウェア名 対応バージョン 備考
YSP V3.48STDR1.000 以降
2
22
2 機能概要
機能概要機能概要
機能概要
本機能は、クリーニングガーゼのたるみをチェックする機能です。
ガーゼがたるんだ状態での運転を抑制します。

ヤマハ発動機株式会社 IM事業部
SMT統括部 商品開発部
MDOC-SOFT50564
4/8
3
33
3 機能詳細
機能詳細機能詳細
機能詳細
各動作前にガーゼ巻き取りを行い、ガーゼがたるんでいないかチェックします。(「3.1 ガーゼたる
みチェックタイミング」参照)
ガーゼがたるんでいた場合、ガーゼ巻き取りを最大で「ガーゼたるみチェック回数(「4.設定」参
照)」分繰り返します。繰り返してもガーゼがたるんでいる場合、「クリーナガーゼたるみエラー」が
発生します。エラーが発生した場合は以下の作業を行ってください。
ガーゼが切れていたら交換してください。
ガーゼがたるんでいたら巻き取ってください。
ガーゼを装着していない場合は動作を続行してください。
注意) 湿式クリーニング、または乾式クリーニングを実行しない基板データでは、ガーゼたるみ
チェックは行われません。
3.1 ガーゼたるみチェックタイミン
ガーゼたるみチェックタイミンガーゼたるみチェックタイミン
ガーゼたるみチェックタイミング
ググ
グ
以下のタイミングでガーゼたるみチェックを行います。
チェックタイミング 表示エラー
原点復帰前 8423
ウォームアップ前 8423
リセット状態からの運転開始前 8423
運転状態からのリセット前 8423
ガーゼ切れエラーからの運転再開前 8423
電源 OFF 前 8423
ユーティリティの自動クリーニング完了時 8422
Ea8423 は、ガーゼを装着していない可能性があるため、処理を続行するかの選択があります。
Ea8422 は、ガーゼを装着しているため、そのまま処理を終了します。

ヤマハ発動機株式会社 IM事業部
SMT統括部 商品開発部
MDOC-SOFT50564
5/8
3.2 動作
動作動作
動作フロー
フローフロー
フロー
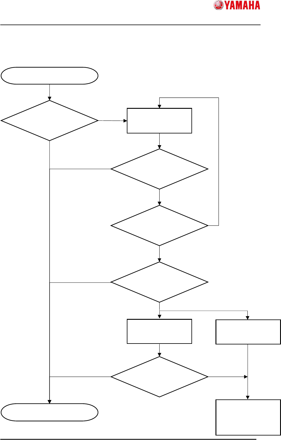
以下のフローでガーゼたるみチェックを行います。
ガーゼたるみチェック開始
ガーゼたるみチェック回
数が「0」
ガーゼたるみチェック終了
ガーゼ巻き取り
ガーゼたるみあり?
ガーゼたるみチェック回数
を超えた?
Ea8423 クリーナガ
ーゼたるみエラー
はい
いいえ
はい
はい
いいえ
いいえ
処理を続行しますか?
ガーゼたるみチェッ
ク前の処理を途中終
了
はい
いいえ
Ea8422 クリーナガ
ーゼたるみエラー
湿式 or 乾式クリーニング
する基板データ?
はい
いいえ