TR5DNR_TR5DNX-Rev04.pdfPDFA.pdf - 第48页
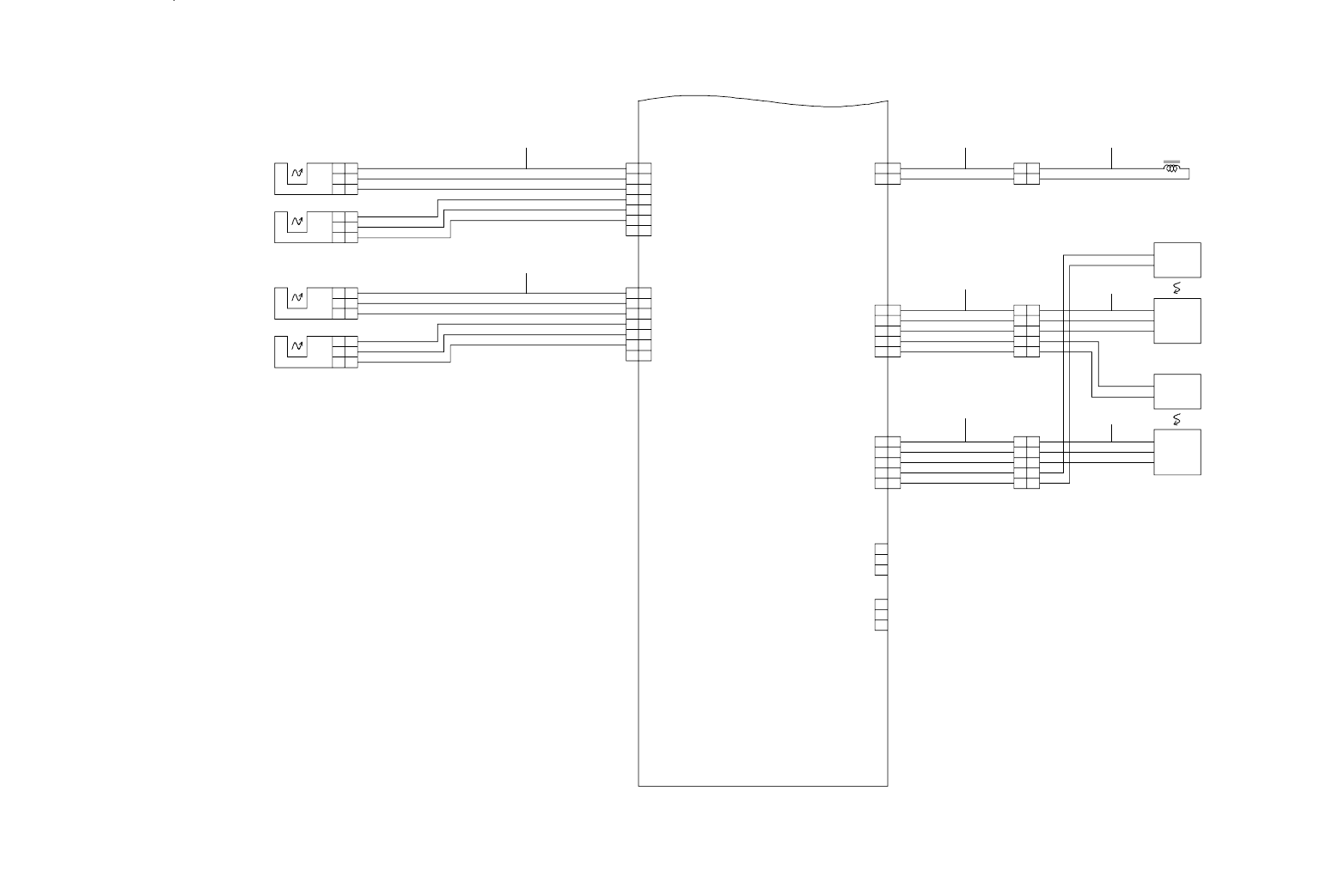
- 45 - 23. WIRING DIAGRAM (8) WIRI NG DIA GRAM(8 ) T RAY HL D SV +2 4VR ET +24V +2 4VR ET +24V CN48 +2 4VR ET N.C +24V CN58 +2 4VR ET CMP NT_35.0 +24V CN 099 CN 098 CMP NT 23.5( EMITTER) DA RK:H CMPNT 23.5(RECEIVER) SCN5…

- 44 -
REF.NO NOTE PART NO D E S C R I P T I O N
品 名
Qty
1 400-49575 Y LIMIT+ SENSOR CABLE ASM
Y リミット+センサケーブル組
1
2 400-49576 Y ORG/LIMIT- SENSOR CABLE ASM
Y ORG / LIMIT −センサケーブル組
1
3 400-49577 Y SHUNT SENSOR CABLE ASM
Y シャントセンサケーブル組
1
4 400-49578 FAN MOTOR(Y MOTOR) CABLE ASM
ファンモータ(Y モータ)ケーブル組
1
5 400-49579 FAN MOTOR(Y MOTOR) ASM
ファンモータ(Y モータ)組
1
6 400-49580 TRAY SENSOR+ CABLE ASM
トレイセンサ+ケーブル組
1
7 400-49581 TRAY SENSOR- CABLE ASM
トレイセンサ−ケーブル組
1
8 400-49582 FLOOR SENSOR CABLE ASM
フロアセンサケーブル組
1
9 400-49583 SLOW MODE CABLE ASM
スローモードケーブル組
1
10 400-49584 SLOW MODE POWER CABLE ASM
スローモードパワーケーブル組
1
11 400-49585 SLOW MODE(TRAY HLD 1) CABLE 1 ASM
スローモード(トレイ HLD 1)ケーブル1組
1
12 400-49586 SLOW MODE(TRAY HLD 1) ASM
スローモード(トレイ HLD 1)組
1
13 400-49587 SLOW MODE(TRAY HLD 2) CABLE 1 ASM
スローモード(トレイ HLD 2)ケーブル1組
1
14 400-49588 SLOW MODE(TRAY HLD 2) ASM
スローモード(トレイ HLD 2)組
1
15 400-49589 SLOW MODE(SHT) CABLE 1 ASM
スローモード(SHT)ケーブル1組
1
16 400-49590 SLOW MODE(SHT) CABLE 2 ASM
スローモード(SHT)ケーブル2組
1
17 400-49591 SLOW MODE(SHT) ASM
スローモード(SHT)組
1

- 45 -
23. WIRING DIAGRAM (8)
WIRING DIAGRAM(8)
TRAY HLD SV
+24VRET
+24V
+24VRET
+24V
CN48
+24VRET
N.C
+24V
CN58
+24VRET
CMPNT_35.0
+24V
CN099
CN098
CMPNT 23.5(EMITTER)
DARK:H
CMPNT 23.5(RECEIVER)
SCN57CN57
+24VRET
CMPNT_23.5
+24V
CMPNT 10.5(EMITTER)
DARK:H
CMPNT 10.5(RECEIVER)
SCN47CN47
+24VRET
CMPNT_10.5
+24V
N.C
DARK:L
GND
OUT
Vcc
TRAY RLS S
TRAY RLS S SENS.
DARK:L
GND
OUT
Vcc
TRAY HLD S
TRAY HLD S SENS.
GND
TRAY_RLS_S[N]
+5V
GND
TRAY_HLD_S[N]
+5V
CN51SCN51
N.C
CN036
DARK:L
GND
OUT
Vcc
TRAY RLS M
TRAY RLS M SENS.
DARK:L
GND
OUT
Vcc
TRAY HLD M
TRAY HLD M SENS.
7_3C
SCN PCB(8/8)
TRAY_HLD_SV[N]
+24VD
CN18 SCN18
GND
TRAY_RLS_M[N]
+5V
GND
TRAY_HLD_M[N]
+5V
CN42SCN42
YAMATAKE,HP100T1
YAMATAKE,HP100T1
YAMATAKE,HP100T1
ALEPH,OJ-JK02-N47
ALEPH,OJ-JK02-N47
ALEPH,OJ-JK02-N47
YAMATAKE,HP100T1
ALEPH,OJ-JK02-N47
11
11
11
11
33
33
33
33
22
22
22
22
33
1
6
4
2
55
6
1
4
2
77
77
1
6
22
4
55
4
3
6
1
3
1
2
1
2
33
1
4
2
55
1
4
2
2
55
1
4
1
2
4
33
3
1
2
2
1
3
1
2
1
2
33
1
4
2
55
1
4
2
1
3
2
1
4
3
4
2
55
12
4
357
68

- 46 -
REF.NO NOTE PART NO D E S C R I P T I O N
品 名
Qty
1 400-49592 TRAY HLD/RLS M SENSOR CABLE ASM
トレイ HLD / RLS M センサケーブル組
1
2 400-49593 TRAY HLD/RLS S SENSOR CABLE ASM
トレイ HLD / RLS S センサケーブル組
1
3 400-49594 TRAY HLD S.V. CABLE ASM
トレイ HLD S.V.ケーブル組
1
4 400-49595 TRAY HLD S.V. ASM
トレイ HLD S.V.組
1
5 400-49596 CMPNT SENSOR R CABLE ASM
CMPNT センサ R ケーブル組
1
6 400-49597 CMPNT SENSOR R ASM
CMPNT センサ R 組
1
7 400-49598 CMPNT SENSOR L CABLE ASM
CMPNT センサ L ケーブル組
1
8 400-49599 CMPNT SENSOR L ASM
CMPNT センサ L 組
1