TR7700_SII_Hardware_ch-v2.51_20120621.pdf - 第117页
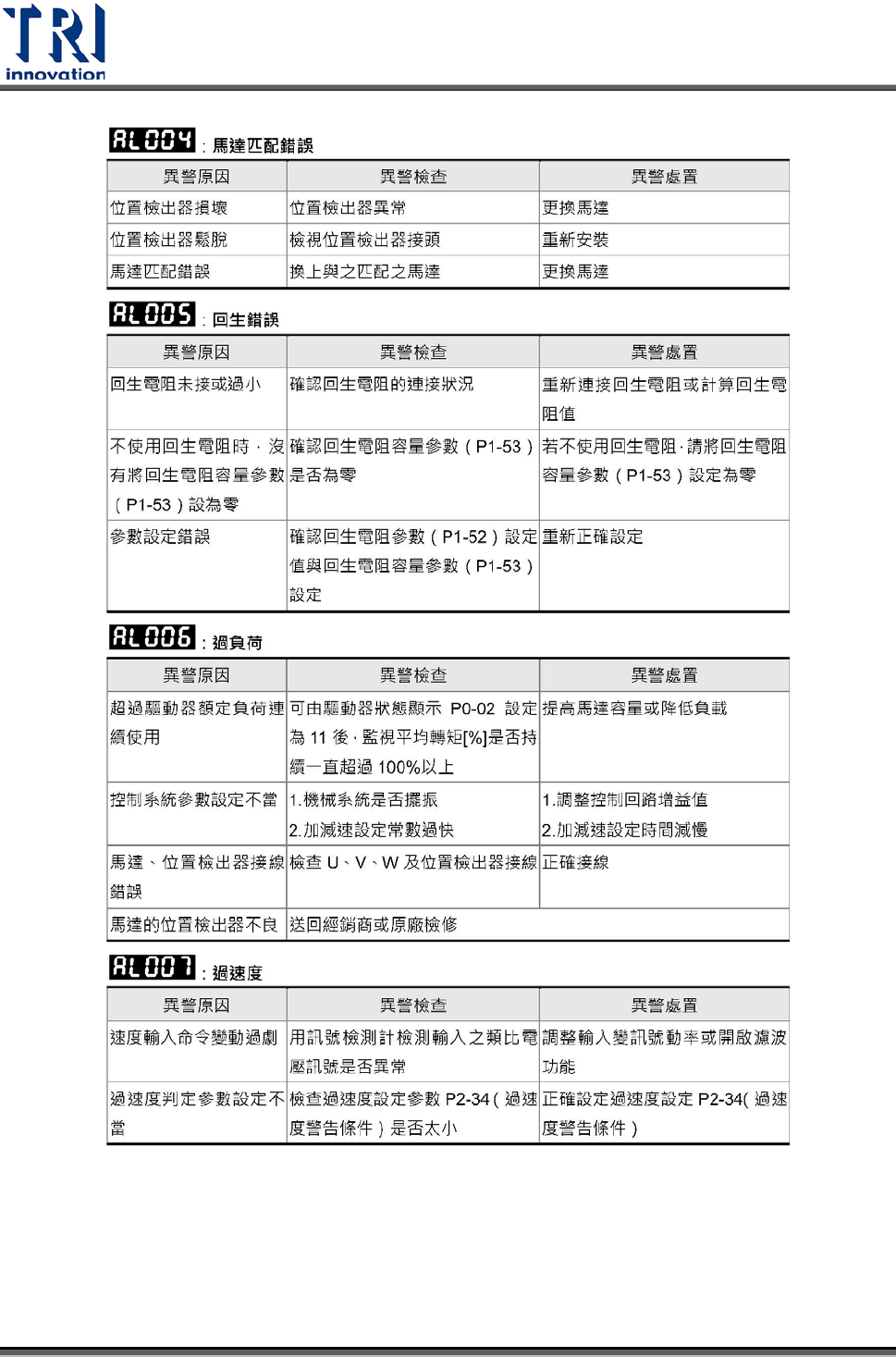
Test Research Inc. TR 7700 SII User Guide -- Hardware 10 5 9.1.4 異警原因與處置

Test Research Inc.
104 TR7700 User Guide--Hardware

Test Research Inc.
TR7700 SII User Guide--Hardware 105
9.1.4
異警原因與處置

Test Research Inc.
106 TR7700 User Guide--Hardware