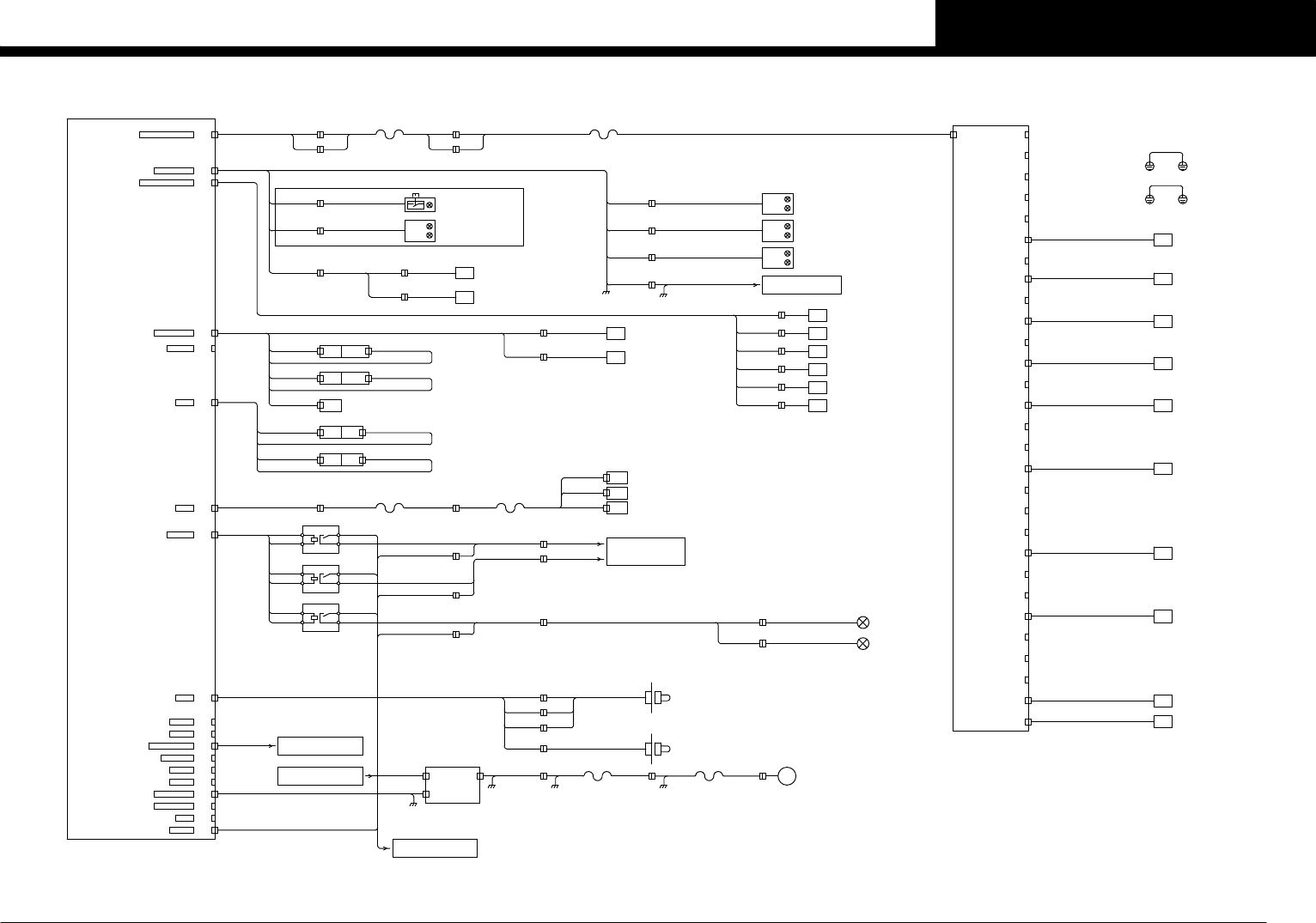
YSi-X_cwd_je.pdf - 第15页
Confidential & Proprietary P A GE SQ009 J0239 YV003 YV002 YV001 T01000 C2 T01000 C1 T01000 C0 PCB BACKUP SIDE CLAMP PCB CLAMP PCB B ACKUP SIDE CLAMP PCB CLAMP J0251 C.VALVE CN23 DO12 CN23 C.VALV E CN21 DO0, DO1 J0249…

Confidential & Proprietary
PAGE
J0052
J0234CN5
CN5DI11
J0214CN6
CN6DI2
J0215CN7
CN7DI12
HEAD
HZ/HS SENSOR
MS SENSOR
MS LINE SENSOR
N01003B1
AIR
SP11
AIR PRESSURE
P
J0182CN12
CN12EMG1
XT OT
XT ORGXT SENXT SENXT SEN
KA10 0V
KA10 S44
KA12 S24
KA11 S14
KA12 24
KA12 23
KA12 12
KA12 11
KA11 24
KA11 23
KA11 12
KA11 11
KA10 12
KA10 11
KA10 24
KA10 23
KA12 63
KA11 64
KA12 53
KA11 54
KA12 64
KA11 63
KA12 54
KA11 53
J0198
POWER CIRCUIT -1-
CV DRIVER CN1
QF42
KA10
64
63
44
43
24
23
53
54
34
33
12
11
1 0
J0193
J0301
J0302 X-RAY INT2
X-RAY INT1 HEAD
J0316
J0195
KA12 0V
KA11 0V 01
11
12
33
34
54
53
23
24
43
44
63
64
01
11
12
33
34
54
53
23
24
43
44
63
64
KA11
KA12
J0317
J0196
REAR SIDE
R.COVER1
R.COVER2
J0204
J0189
STO
HWGOFF
J0201 SERVO AMP-1-
STO
F.COVER1
F.COVER1 DI
SQ103
X-RAY SAFETY KEY
KEY
J0205
KEY EMG
J0191
KEY DI
CN4
CN4DI19
CN3DI21,DO9
J0212
F.COVER2
F.COVER2 DI
J0008
J0197KM12 X1
CONTROL BOX
J0192
J0194
KM12 S44
XT31
J0186
J0206
J0200
KM13
KM13 +24VC3
KM13 0V
KM13 X1
KM13 S24
KM13 S14
KM13 D4
KM13 D3
KM13 D2
KM13 D1
KM13 T42
KM13 T41
KM13 T33
KM13 T32
KM13 T31
KM13 T22
KM13 T12
KM13 T21
KM13 T11
KM12
KM12 0V
KM12 +24VC2
KM12 L1
KM12 S24
KM12 S14
KM12 D4
KM12 D3
KM12 D2
KM12 D1
KM12 T33
KM12 T32
KM12 T31
KM12 T22
KM12 T21
KM12 T12
KM12 T11
X2
X1
L1
S54
S44
S24
S14
T42
T41
Y1
D4
D3
D2
D1
T33
T32
T31
T22
T21
AC
DC
LOGIC
A1
A2
T11
T12
X2
X1
L1
S54
S44
S24
S14
T42
T41
Y1
D4
D3
D2
D1
T33
T32
T31
T22
T21
AC
DC
LOGIC
A1
A2
T11
T12
POWER CIRCUIT -2-
J0219
J0190
I/O CONVEYOR -2-
CN28
XT41
QF41 POWER CIRCUIT -1-
J0181CN11
CN11EMG2
CN2DI20,DO8
I/O CONVEYOR BOARD ASSY P021
J0111CV CN14
COM
REMOTE IF BOARD 1
CN2CN14
J0183
CN13CONTACTOR
CN13
3 5 6
ON
OFF
1 2
DIP SW(S1)
43 5 6
ON
OFF
1 2
DIP SW(S1)
4
CN1DC24V IN
CN1
J0238 J0239
YT-AXIS XT-AXIS
CN8
CN8DI13
J0223CN9
CN9DI14
CN10DI15
PARTS CHECK2
N0100350
N0100351
PARTS CHECK1
PARTS CHK1
PARTS CHK2
J0209
SQ091
SQ092
J0238 PARTS CHKPARTS CHK
YT-AXIS
PARTS CHK
J0210
J0211
CN41
I/O CONVEYOR -3-
L SHUT.DI
L SHUT.
LOGIC
SQ107
L.NON-CONTACT SHUTTER SW
LOGIC
F.NON-CONTACT COVER SW2
SQ104
LOGIC
F.NON-CONTACT COVER SW1
SQ102
J0051
C/R GOOD
J0054
HL SENSOR
SB31
FRONT SIDE
FRONT EMG SW
J0202
EMG SW2
J0188
EMG SW1
EMG SW3
R.COVER3
SQ101
REAR COVER SW
R SHUT.DI
R SHUT.
LOGIC
SQ106
R.NON-CONTACT SHUTTER SW
J0199
R.COVER
R.COVER DI
R.NON-CONTACT COVER SW
SQ105
LOGIC
J0187
KM10 +24VB3
W53
V53
U53
W52
V52
U52
+24VB2A KM11 0V
KM10 44
KM10 54 KM10 53
KM10 43
KM10 T32
KM10 T31
KM10 T22
KM10 T21
KM10 T12
KM10 0V
KM10 T11
KM10 33
KM10 23
KM10 13
KM10 24
KM10 14
T21
S10
62 61
54 53
44 43
CH2 CH1
K1K2
T22
T31
T32
13
23
3334
24
14
KM10
AC
DC
LOGIC
A1
A2
T11
T12
J0007
SERVO ON1
CN10
J0242
SQ004
SQ003
N0100381
N0100380
XT-AXIS OVER TRAVEL
XT-AXIS ORIGIN
T21-T22
T11-T12
J0264
J0265
J0266
J0267
See Page 15
See Page 3-4
See Page 9
See Page 8
See Page 12
See Page 5
See Page 3-4
See Page 15
See Page 13-14
See Page 8
01
11
12
33
34
54
53
23
24
43
44
63
64
KA16
KA16 1
KA16 23
KA16 24
KA16 63
KA16 64
KA16 0
KA16 53
KA16 54
KA16 EMG
A1 A2
1/L1
3/L2
5/L3
2/T1
4/T2
6/T3
21 22
13 14
53 54
61 62
73 74
83 84
NF11
POWER CIRCUIT -1-
See Page 3-4
KM11
KM11 13
READY OUT
KM11 14
READY OUT1
KM11A 62KM11A 61
CC.V4
11
I/O CONVEYOR -1-
YSi-X

Confidential & Proprietary
PAGE
SQ009
J0239
YV003
YV002
YV001
T01000C2
T01000C1
T01000C0
PCB BACKUP
SIDE CLAMP
PCB CLAMP
PCB BACKUP
SIDE CLAMP
PCB CLAMP
J0251
C.VALVE
CN23DO12
CN23
C.VALVE
CN21DO0,DO1
J0249
CN22DO11
CN22
R LOCK DO
YV008
LOCK
R UNLOCK DO
T0100050 T0100051
UNLOCK
J0250CN20
OPE.PANEL R CN20
SQ071
SQ070
FRONT COVER UNLOCK
N0100283
FRONT COVER LOCK
N0100282
F UNLOCK DI
F LOCK DI
J0282
F LOCK SEN
J0309
J0285
J0284
J0283
T0100044
T0100043
T0100042
N0100281
X-RAY LAMP
X-RAY LAMP LEFT(RED)
X-RAY LAMP RIGHT(RED)
X-RAY LAMP REAR(RED)
EL04
EL03
EL02
HEAD
LAMP LEFT
LAMP RIGHT
LAMP REAR
XRAY LAMP
R.TERMINAL BOARD CN19
J0280
J0281
T0100041
X-RAY LAMP FRONT(RED)
EL01
F.OPERATION PANEL
N0100280/T0100040
SB01READY
READY(WHITE)
J0217CN18
OPE.PANEL F CN18
J0117 J0238
CV MOTOR
CONVEYOR MOTOR 30W
□60 MAX 300rpm
CV MOTOR
J0239
CV MOTOR
DCN2
CN2
DCN3
CN1
DCN1
CN3KA10
POWER CIRCUIT -1-
I/O CONVEYOR -1-
KM13
KM12J0219
CN31+24VD4
CN30+24VD3
SS FEEDER CN29
CN28
CN28+24VC2,+24VC3
CN27+24VF5
+24VS2 CN26
J0116CN32
CN32C/V MOTOR 1
J0255CN35
CN35+24VF6
+24E CN34
CN33C/V MOTOR 2
N01002C7
W-AXIS ORIGIN
I/O CONVEYOR BOARD ASSY P021
TERMINAL BOARD ASSY P022
J0239
TERMINAL1
TERMINAL2
TCN13
J0216
TERMINAL1
TERMINAL2
CN30
CN29
CN28
CN27
CN26
CN25
CN24
CN23
CN22
CN21
CN20
CN19
CN18
CN17
CN16
CN15
CN14
CN13
CN12
CN11
CN10
CN9
CN8
CN7
CN6
CN5
CN4
CN3
CN2
TCN1CN17
F.TERMINAL BOARD CN17 TCN1
J0095
J0094
W2-FLEX DUCT
W1-FLEX DUCT
SQ021
PCB CHECK POSITION 1TCN7
N01002F1/T01000E0
J0238
J0238
M10
YT-AXIS XT-AXIS
YT-AXIS XT-AXIS
YT-AXIS XT-AXIS
CN19 J0248
YV004
UP DOWN
T01000B1T01000B0
UP DOWN
YV005
T01000B2 T01000B3
F LOCK DO F UNLOCK DO
UNLOCKLOCK
MS ONMS ON
YV006
J0293
J0292
J0291
J0290
BA IN :N0100321 / BUSY OUT:T01000E4
BA OUT :T01000E5 / NG OUT :T01000E7
BUSY IN:N0100320 / OK OUT :T01000E6
PREVIOUS
NEXT
PREV
INTERFACE PANEL
NEXT
INTERFACE PANEL
NEXT INTERFACE
PREVIOUS INTERFACE
J0218CN25
CN25GATE
NEXT C
NEXT A
NEXT B
PREV A
LAMP
REAR LED LIGHT(WHITE)
LAMP R
SERVO AMP
HZ BK
W BK
LAMP+24V
LAMP 0V
LAMP
HZBK 0V
WBK 0V
HZBK
WBK
KA14+24VF6
KA13+24VF6
KA15
KA14
KA13
J0262
J0252 3
41
5
3
41
5
3
41
5
W BRAKE
WBK+24V
HZ BRAKE
HZBK+24V
J0256
J0257
CN24
CN24DO2,DO3
J0263
FRONT LED LIGHT(WHITE)
LAMP F
HL12
HL13
R LOCK DI
R UNLOCK DI
REAR COVER LOCK
REAR COVER UNLOCK
SQ073
SQ072
N0100290
N0100291
J0052,54
PCB BACK UP CHECK DOWN 1
SQ025
N01002C6
PCB BACK UP CHECK DOWN 2
PCB BACK UP CHECK UP 2
PCB BACK UP CHECK UP 1
SQ027
SQ026
SQ024
N01002C2
N01002C3
N01002C5
SQ084
SQ083
SQ082
SQ081
SHUTTER R UP
SHUTTER R DOWN
SHUTTER L UP
SHUTTER L DOWN
S.R UP
S.R DOWN
S.L UP
S.L DOWN
S.R SAFE
S.L SAFE
SQ085
SQ086
SHUTTER R SAFE
SHUTTER L SAFE
N01002D0
N01002D1
N01002D2
N01002D3
N01002D4
N01002D5
PCB CLAMP DOWN 1
N01002F4
SQ028
TCN25
S.R UP S.R DOWN
S.L UP S.L DOWN
KA13 0V
KA14 0V
KA15 0V
T0100052 T0100053
T0100054
CONVEYOR MOTOR DRIVER P011
YV007
TCN30
TCN22
TCN18
TCN9
PCB CLAMP DOWN 2
N01002F5
SQ029
TCN29
SQ023
PCB CHECK POSITION 3
N01002F3
TCN15
SQ022
PCB CHECK POSITION 2
N01002F2
TCN11
I/O CONVEYOR -3-CN36
See Page 9-10
See Page 15
See Page 11
See Page 3-4
See Page 13-14
LAMP
KA15+24VF7
CC.V4
12
I/O CONVEYOR -2-
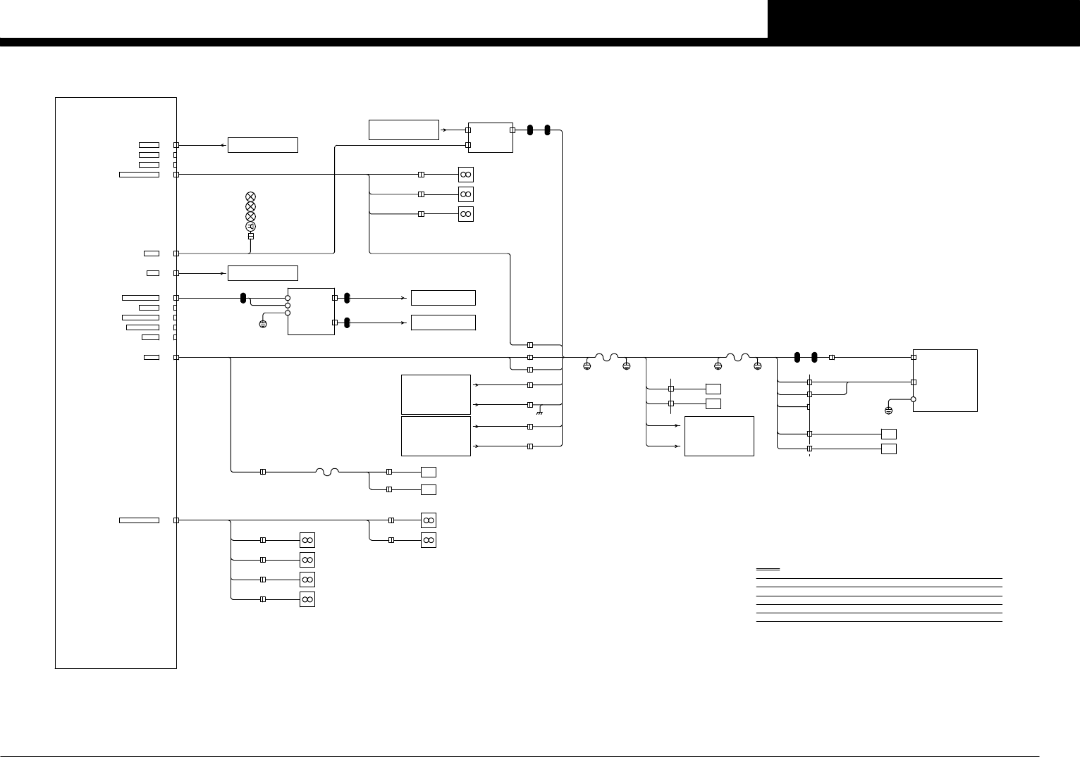
YSi-X

Confidential & Proprietary
PAGE
I/O CONVEYOR BOARD ASSY P021
+24VD2 CN38
+24VD1 CN37
CN36+24VF7
J0221
BUZZER
T01000D6
T01000D1
ALARM(RED/WHITE)
T01000D0
T01000D2
ERROR(YELLOW/BLUE)
RUN(GREEN)
HL11
HL11
CN40
CN40DO13
CN49
CN49
FAN LOCK ALARM
J0220
SERVO AMP RIGHT 1
SERVO AMP RIGHT 2
N01003F6
N01003F5
LEFT SIDE PANEL 1
LEFT SIDE PANEL 2
N01003F3
N01003F4
FG
0V
+24V
J0102
HEAD
E05
J0511
J0184CN48
J0222
CN48
EMG3
CN47
BRAKE
C/V MOTOR 3
CN46
CN45
+24VF4,+24VB6
CN44+24VS1
LASER HEAD
HEAD
LASER GND
LASER 24V
LASER CONTROLLER
CN43
CN43+24VC1,+24VF3
J0235CN39
CN39FAN LOCK ALARM
FAN7FAN7
FAN8 FAN8
FAN9FAN9
FAN10 FAN10
E06
BASE REAR BOTTOM COVER
BASE REAR LEFT
CONTROL BOX
N01002B6
N01002B5
N01002B4
FAN3
FAN2
FAN1 FAN1
FAN2
FAN3
CN41AMF
I/O CONVEYOR -1-CN41 J0209
PARTS CHK
FAN5
FAN6
FAN5
FAN6
N01003F0
N01003F1
UPPER COVER 2
UPPER COVER 1
E07
CONTROL BOXJ0274
USB
USB2
A22
CN36 J0255 CN35 I/O CONVEYOR -2-
CAM2
VISION BOARD
CAMINCAMOUT
DC24V
P040
1TURN 1TURN
1TURN
SQ005
N01003E2
LY-AXIS ORIGIN
SQ006
N01003E4
LY-AXIS OVER TRAVEL
A23
J0100
DiGiTAL OUTPUT
CAM2
SENSOR PWR
FPS PWR
LY-AXIS
CDTE PWR
E12E11
LY ORG
LY OT
PANEL
FAN4
LY OT
CDTE PWR
LY ORG
CAM PWR
LX-AXIS
E10E09
FAN4
LY SEN
LX SEN
J0065
CAM PWR
See Page 12
See Page 11
See Page 15
See Page 8
See Page 8
FP Detector
CAM2
SQ002
SQ001
N01003E6
N01003E3
YT-AXIS OVER TRAVEL
YT OT
YT ORGYT SEN
J0238
YT-AXIS
J0056
DC5V
DC12VPOWER CIRCUIT -1-
DC-5V
CDTE PWR
CAM PWR
J0077
See Page 3
LYP
LX ORGLX ORG
LX OTLX OT
PANEL
SQ008
SQ007
N01003B7
N01003E0
LX-AXIS OVER TRAVEL
LX-AXIS ORIGIN
LYM
See Page 10
SERVO AMP -2-
LYP
LYM
See Page 10
SERVO AMP -2-
YT-AXIS ORIGIN
LYP
LYM
J0128
J0155
J0244
J0502 CAM2
REPEATER ASSY
Notes
YSi-X has different camera variation.
Choose the interconnection diagram by camera type.
TYPE B:Direct conversion panel method Long service life type
TYPE A:FOS flat panel system High resolution type
The details of camera type are as follows.
TYPE D:FOS flat panel system High speed type
CAM2
J0514
CC.V4
13
I/O CONVEYOR -3- TYPE A and D
YSi-X