FX1R_电路图.pdf - 第34页
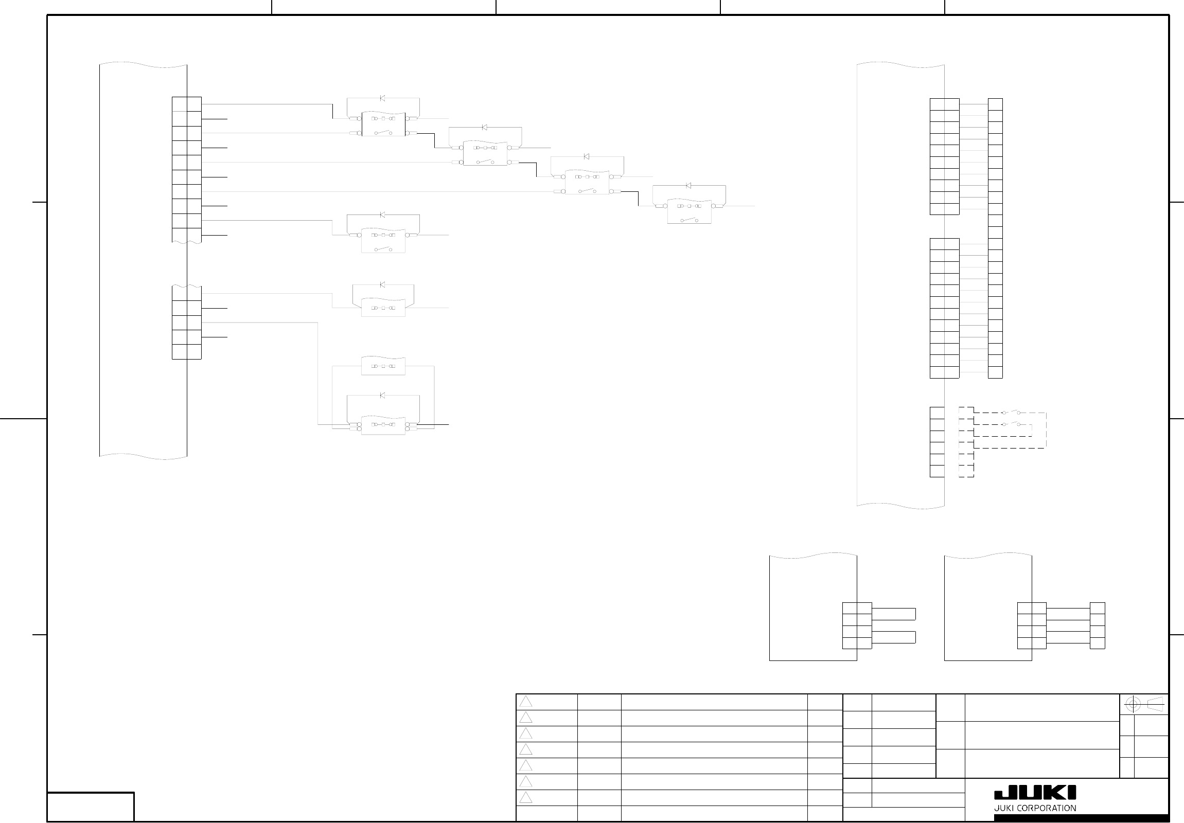
* F X - 1 P O W E R S U P P L Y U N I T W I R I N G D I A G R A M 4 5 * L 9 5 0 E 1 2 1 0 1 0 P O W E R U N I T ( 4 / 5 ) C P 1 6 ( 3 0 A ) C P 5 1 B M / 3 0 D C ( F U J I E L E C ) 1 C N 1 A C ( L ) 3 A C ( N ) 5 F G 1 …

*
F
X
-
1
P
O
W
E
R
S
U
P
P
L
Y
U
N
I
T
W
I
R
I
N
G
D
I
A
G
R
A
M
3
5
*
L
9
5
0
E
1
2
1
0
1
0
P
O
W
E
R
U
N
I
T
(
3
/
5
)
P
O
W
E
R
P
C
B
(
2
-
5
B
)
6
9
T
B
0
2
1
8
C
P
1
0
(
1
2
A
)
W
2
8
X
Q
1
A
-
1
2
(
P
O
T
T
E
R
&
B
R
U
M
F
I
E
L
D
)
1
T
B
1
A
C
(
N
)
3
F
G
1
T
B
2
-
V
2
-
V
I
N
O
U
T
P
S
2
+
2
4
V
3
0
0
W
2
A
C
(
L
)
3
-
V
4
+
V
5
+
V
6
+
V
L
D
A
3
0
0
W
-
2
4
(
C
O
S
E
L
)
C
P
1
5
(
1
2
A
)
W
2
8
X
Q
1
A
-
1
2
(
P
O
T
T
E
R
&
B
R
U
M
F
I
E
L
D
)
1
C
N
1
A
C
(
L
)
3
A
C
(
N
)
5
F
G
1
C
N
2
-
V
2
-
V
I
N
O
U
T
P
S
8
+
6
V
7
5
W
2
N
.
C
.
4
N
.
C
.
3
-
V
4
+
V
5
+
V
6
+
V
1
3
5
2
4
1
2
3
4
5
6
C
P
1
1
(
3
A
)
W
2
8
X
Q
1
A
-
3
(
P
O
T
T
E
R
&
B
R
U
M
F
I
E
L
D
)
1
C
N
1
A
C
(
L
)
3
A
C
(
N
)
5
F
G
1
C
N
2
-
V
2
-
V
I
N
O
U
T
P
S
3
+
2
4
V
7
5
W
2
N
.
C
.
4
N
.
C
.
3
-
V
4
+
V
5
+
V
6
+
V
1
3
5
2
4
1
2
3
4
5
6
1
3
T
B
2
+
2
4
V
R
E
T
1
3
+
2
4
V
2
G
N
D
1
+
6
V
T
B
1
L
C
A
7
5
S
-
6
-
X
J
U
K
(
C
O
S
E
L
)
L
C
A
7
5
S
-
2
4
-
Y
(
C
O
S
E
L
)
T
B
5
4
+
2
4
V
S
R
E
T
3
+
2
4
V
S
7
1
0
1
9
(
1
0
0
V
A
)
(
0
V
A
)
(
F
G
)
T
B
0
2
(
1
0
0
V
A
)
(
0
V
A
)
F
G
C
P
1
2
(
8
A
)
W
2
8
X
Q
1
A
-
1
2
(
P
O
T
T
E
R
&
B
R
U
M
F
I
E
L
D
)
I
N
O
U
T
P
S
4
+
1
2
V
1
0
0
W
L
C
A
1
0
0
S
-
1
2
-
Y
(
C
O
S
E
L
)
C
P
1
3
(
4
A
)
W
2
8
X
Q
1
A
-
1
2
(
P
O
T
T
E
R
&
B
R
U
M
F
I
E
L
D
)
1
C
N
1
A
C
(
L
)
3
A
C
(
N
)
5
F
G
1
C
N
2
-
V
2
-
V
I
N
O
U
T
P
S
5
+
1
2
V
5
0
W
2
N
.
C
.
4
N
.
C
.
3
+
V
4
+
V
1
3
5
2
4
1
2
3
4
9
+
1
2
V
1
1
-
1
2
V
1
1
-
1
2
V
G
N
D
T
B
1
L
C
A
5
0
S
-
1
2
-
Y
(
C
O
S
E
L
)
T
B
1
1
3
1
6
2
1
(
1
0
0
V
C
)
(
0
V
C
)
(
F
G
)
T
B
0
2
D
6
1
C
N
1
A
C
(
L
)
3
A
C
(
N
)
5
F
G
2
N
.
C
.
4
N
.
C
.
1
3
5
2
4
1
C
N
2
-
V
2
-
V
3
-
V
4
-
V
1
2
3
4
5
+
V
6
+
V
7
+
V
8
+
V
5
6
7
8
D
5
9
+
1
2
V
G
N
D
T
B
2
T
B
2
P
3
0
2
P
3
0
9
P
3
1
0
P
3
0
6
P
3
0
7
P
3
1
1
P
3
1
1
P
3
1
3
P
3
1
3
P
3
0
8
P
3
1
2
P
3
1
4
P
3
1
5
P
3
1
6
P
3
1
7
P
3
1
7
P
3
1
8
P
3
1
9
P
3
2
0
P
3
1
9
F
i
g
1
.
T
B
0
2
W
I
R
I
N
G
D
I
A
G
R
A
M
(
P
2
0
3
)
(
2
-
2
B
)
(
3
-
5
A
)
(
4
-
4
A
)
P
O
W
E
R
P
C
B
(
3
-
3
D
)
C
P
9
(
1
0
A
)
C
P
3
1
P
M
/
1
0
D
C
(
F
U
J
I
E
L
E
C
)
1
C
N
1
A
C
(
L
)
3
A
C
(
N
)
5
F
G
1
C
N
2
-
V
2
-
V
I
N
O
U
T
P
S
1
+
6
V
7
5
W
2
N
.
C
.
4
N
.
C
.
3
-
V
4
+
V
5
+
V
6
+
V
1
3
5
2
4
1
2
3
4
5
6
1
+
6
V
Z
L
G
N
D
2
+
6
V
Z
L
L
C
A
7
5
S
-
6
-
X
J
U
K
(
C
O
S
E
L
)
T
B
7
P
3
0
1
P
3
0
3
P
3
0
3
P
3
0
5
C
P
1
8
(
1
0
A
)
C
P
3
1
P
M
/
1
0
D
C
(
F
U
J
I
E
L
E
C
)
1
C
N
1
A
C
(
L
)
3
A
C
(
N
)
5
F
G
1
C
N
2
-
V
2
-
V
I
N
O
U
T
P
S
9
+
6
V
7
5
W
2
N
.
C
.
4
N
.
C
.
3
-
V
4
+
V
5
+
V
6
+
V
1
3
5
2
4
1
2
3
4
5
6
3
+
6
V
Z
R
G
N
D
4
+
6
V
Z
R
L
C
A
7
5
S
-
6
-
X
J
U
K
(
C
O
S
E
L
)
P
3
2
1
P
3
2
2
P
3
2
2
P
3
2
3
1
2
3
4
5
6
7
8
9
1
0
1
7
1
8
1
9
2
0
2
1
1
0
0
V
B
0
V
B
1
0
0
V
A
0
V
A
F
G
T
B
0
2
1
1
1
2
1
3
1
4
1
5
1
6
1
0
0
V
C
0
V
C
P
3
2
4
+
2
4
V
R
E
T
+
2
4
V
(
4
-
3
A
)
保
管
類
似
作
成
製
図
設
計
検
図
承
認
A
1
D
C
B
2
3
4
5
A
B
C
D
型
式
品
番
品
名
尺
度
S
P
ヘ
゜
¦
シ
゛
/
/
記
号
日
付
変
更
番
号
変
更
記
事
担
当
N
O
T

*
F
X
-
1
P
O
W
E
R
S
U
P
P
L
Y
U
N
I
T
W
I
R
I
N
G
D
I
A
G
R
A
M
4
5
*
L
9
5
0
E
1
2
1
0
1
0
P
O
W
E
R
U
N
I
T
(
4
/
5
)
C
P
1
6
(
3
0
A
)
C
P
5
1
B
M
/
3
0
D
C
(
F
U
J
I
E
L
E
C
)
1
C
N
1
A
C
(
L
)
3
A
C
(
N
)
5
F
G
1
C
N
2
+
V
2
+
V
I
N
O
U
T
3
T
B
1
+
5
V
C
P
S
6
+
5
V
1
5
0
W
1
2
1
5
T
B
0
2
2
0
2
N
.
C
.
4
N
.
C
.
3
+
V
4
+
V
5
+
V
6
+
V
L
C
A
1
5
0
S
-
5
-
Y
(
C
O
S
E
L
)
1
C
N
3
-
V
2
-
V
3
-
V
4
-
V
5
-
V
6
-
V
7
-
V
1
3
5
2
4
1
2
3
4
5
6
1
2
3
4
5
6
7
(
F
G
)
C
P
1
4
(
1
0
A
)
W
2
8
X
Q
1
A
-
1
0
(
P
O
T
T
E
R
&
B
R
U
M
F
I
E
L
D
)
1
C
N
1
A
C
(
L
)
3
A
C
(
N
)
5
F
G
1
C
N
2
-
V
2
-
V
I
N
O
U
T
P
S
7
+
3
.
3
V
5
0
W
2
N
.
C
.
4
N
.
C
.
3
+
V
4
+
V
1
3
5
2
4
1
2
3
4
1
G
N
D
C
1
+
3
.
3
V
L
C
A
5
0
S
-
3
(
C
O
S
E
L
)
2
6
4
8
R
L
4
G
7
L
-
2
A
-
B
U
B
J
D
C
2
4
V
(
O
M
R
O
N
)
1
0
+
2
4
V
2
6
4
8
R
L
5
G
7
L
-
2
A
-
B
U
B
J
A
C
1
0
0
V
(
O
M
R
O
N
)
1
0
R
1
1
Ω
2
0
W
R
2
1
Ω
2
0
W
5
+
5
V
7
+
5
V
5
G
N
D
7
G
N
D
3
G
N
D
T
B
2
T
B
1
1
0
0
V
B
+
2
4
V
R
E
T
0
V
B
P
4
1
2
P
4
0
2
P
4
1
2
P
4
0
1
P
4
0
3
P
4
0
4
P
4
0
6
P
4
0
7
P
4
0
7
P
4
0
5
(
P
3
2
4
)
P
4
0
8
P
4
0
9
(
P
2
1
9
)
P
4
1
0
P
4
1
1
P
4
1
3
(
3
-
2
B
)
(
2
-
2
C
)
F
i
g
1
.
T
B
0
2
W
I
R
I
N
G
D
I
A
G
R
A
M
P
O
W
E
R
P
C
B
(
3
-
5
B
)
1
2
3
4
5
6
7
8
9
1
0
1
7
1
8
1
9
2
0
2
1
1
0
0
V
B
0
V
B
1
0
0
V
A
0
V
A
F
G
T
B
0
2
1
1
1
2
1
3
1
4
1
5
1
6
1
0
0
V
C
0
V
C
(
0
V
C
)
(
1
0
0
V
C
)
(
5
-
1
A
)
P
4
1
6
保
管
類
似
作
成
製
図
設
計
検
図
承
認
A
1
D
C
B
2
3
4
5
A
B
C
D
型
式
品
番
品
名
尺
度
S
P
ヘ
゜
¦
シ
゛
/
/
記
号
日
付
変
更
番
号
変
更
記
事
担
当
N
O
T

*
F
X
-
1
P
O
W
E
R
S
U
P
P
L
Y
U
N
I
T
W
I
R
I
N
G
D
I
A
G
R
A
M
5
5
*
L
9
5
0
E
1
2
1
0
1
0
P
O
W
E
R
U
N
I
T
(
5
/
5
)
A
1
A
2
R
L
6
M
C
1
A
1
A
2
P
1
1
7
S
V
O
N
X
L
(
N
)
(
5
-
1
A
)
1
3
1
4
S
C
-
0
3
/
G
D
C
2
4
V
(
F
U
J
I
E
L
E
C
)
M
C
2
A
1
A
2
P
1
1
7
S
V
O
N
X
R
(
N
)
1
3
1
4
S
C
-
0
3
/
G
D
C
2
4
V
(
F
U
J
I
E
L
E
C
)
M
C
3
A
1
A
2
P
1
1
7
S
V
O
N
2
4
(
N
)
1
3
1
4
S
C
-
0
4
-
0
/
G
D
C
2
4
V
(
F
U
J
I
E
L
E
C
)
M
C
4
A
1
A
2
P
1
1
7
S
V
O
N
2
4
(
N
)
1
3
1
4
S
C
-
0
4
-
0
/
G
D
C
2
4
V
(
F
U
J
I
E
L
E
C
)
1
+
2
4
V
C
N
0
5
1
1
(
P
1
1
7
)
2
S
V
O
N
X
L
(
N
)
S
V
O
N
X
L
(
N
)
3
+
2
4
V
4
S
V
O
N
X
R
(
N
)
S
V
O
N
X
R
(
N
)
5
+
2
4
V
6
S
V
O
N
2
4
(
N
)
S
V
O
N
2
4
(
N
)
7
+
2
4
V
8
S
V
O
N
2
4
(
N
)
S
V
O
N
2
4
(
N
)
9
+
2
4
V
1
0
C
A
R
R
Y
S
V
O
N
2
(
N
)
C
A
R
R
Y
S
V
O
N
2
(
N
)
1
1
+
2
4
V
1
2
+
2
4
V
R
E
T
+
2
4
V
R
E
T
1
3
+
2
4
V
1
4
+
2
4
V
R
E
T
+
2
4
V
R
E
T
1
5
N
.
C
.
2
3
4
5
6
7
8
9
1
0
1
1
1
2
1
3
1
4
1
5
(
5
-
1
A
)
(
5
-
1
A
)
(
5
-
1
B
)
(
5
-
2
B
)
(
5
-
2
B
)
(
5
-
2
C
)
(
5
-
4
A
)
(
5
-
3
A
)
(
5
-
3
A
)
(
5
-
2
A
)
M
C
5
A
1
A
2
P
1
1
7
C
A
R
R
Y
S
V
O
N
2
(
N
)
(
5
-
1
B
)
1
3
1
4
S
C
-
0
4
-
0
/
G
D
C
2
4
V
(
F
U
J
I
E
L
E
C
)
R
L
1
A
1
A
2
P
1
1
7
+
2
4
V
R
E
T
(
5
-
1
B
)
G
7
J
-
4
A
-
T
D
C
2
4
V
(
O
M
R
O
N
)
R
L
2
A
1
A
2
G
7
J
-
4
A
-
T
D
C
2
4
V
(
O
M
R
O
N
)
P
1
1
7
+
2
4
V
R
E
T
(
5
-
1
B
)
(
1
-
3
B
)
(
1
-
3
A
)
(
1
-
3
B
)
(
1
-
3
C
)
(
1
-
3
C
)
(
1
-
3
B
)
(
1
-
3
C
)
(
1
-
3
D
)
2
C
A
R
R
Y
S
V
O
N
2
(
N
)
3
S
V
O
N
2
1
(
N
)
1
C
A
R
R
Y
S
V
O
N
1
1
(
N
)
C
N
0
5
2
4
S
V
O
N
2
4
(
N
)
2
3
1
4
(
P
4
1
4
)
P
O
W
E
R
P
C
B
(
4
-
4
C
)
S
T
S
A
F
E
T
Y
I
/
F
2
C
A
R
R
Y
S
V
O
N
2
(
N
)
3
S
V
O
N
2
1
(
N
)
1
C
A
R
R
Y
S
V
O
N
1
1
(
N
)
C
N
0
5
2
4
S
V
O
N
2
4
(
N
)
2
3
1
4
P
O
W
E
R
P
C
B
(
4
-
4
C
)
E
N
S
A
F
E
T
Y
I
/
F
2
3
1
4
C
N
9
0
6
S
A
F
E
T
Y
U
N
I
T
P
W
R
0
5
2
P
W
R
0
5
2
1
3
3
1
4
1
6
1
5
1
7
6
5
1
8
C
N
0
0
4
1
2
2
2
2
4
2
1
9
1
0
8
1
9
2
0
7
C
N
0
7
3
6
1
7
1
8
1
6
4
5
3
1
4
1
5
2
1
3
1
+
4
8
V
R
E
T
+
6
V
Z
R
+
4
8
V
+
6
V
Z
L
+
6
V
Z
L
G
N
D
+
6
V
Z
R
G
N
D
+
2
4
V
S
R
E
T
+
6
V
+
2
4
V
S
+
2
4
V
_
M
O
N
I
T
O
R
C
O
M
_
M
O
N
I
T
O
R
G
N
D
G
N
D
_
M
O
N
I
T
O
R
-
1
2
V
_
M
O
N
I
T
O
R
G
N
D
_
M
O
N
I
T
O
R
+
1
2
V
_
M
O
N
I
T
O
R
G
N
D
_
M
O
N
I
T
O
R
+
5
V
_
M
O
N
I
T
O
R
G
N
D
P
C
I
_
M
O
N
I
T
O
R
+
5
V
C
_
M
O
N
I
T
O
R
G
N
D
P
C
I
_
M
O
N
I
T
O
R
+
3
.
3
V
_
M
O
N
I
T
O
R
2
3
1
1
N
.
C
.
N
.
C
.
+
4
8
V
+
4
8
V
R
E
T
+
6
V
Z
R
+
6
V
Z
R
G
N
D
+
6
V
Z
L
+
6
V
Z
L
G
N
D
+
2
4
V
S
+
2
4
V
S
R
E
T
+
6
V
G
N
D
1
2
9
1
1
7
8
1
0
6
3
5
4
C
N
0
3
6
+
2
4
V
_
M
O
N
C
O
M
_
M
O
N
-
1
2
V
_
M
O
N
G
N
D
_
M
O
N
+
1
2
V
_
M
O
N
G
N
D
_
M
O
N
+
5
V
_
M
O
N
G
N
D
_
M
O
N
+
5
V
C
_
M
O
N
G
N
D
P
C
I
_
M
O
N
1
2
+
3
.
3
V
_
M
O
N
G
N
D
P
C
I
_
M
O
N
V
o
l
t
a
g
e
C
h
e
c
k
1
3
3
1
4
1
6
1
5
1
7
6
5
1
8
1
2
9
1
1
7
8
1
0
6
3
5
4
1
2
2
S
V
O
N
1
(
N
)
3
+
2
4
V
R
E
T
1
C
A
R
R
Y
_
S
V
O
N
(
N
)
C
N
0
4
4
5
N
.
C
.
4
+
2
4
V
R
E
T
2
3
1
5
4
6
N
.
C
.
6
S
E
L
F
C
T
L
P
W
R
0
4
4
P
O
W
E
R
P
C
B
(
5
-
1
C
)
P
O
W
E
R
P
C
B
(
4
-
4
D
)
S
T
(
5
-
4
C
)
E
N
(
5
-
5
C
)
G
7
J
-
4
A
-
B
D
C
2
4
V
(
O
M
R
O
N
)
(
5
-
4
A
)
保
管
類
似
作
成
製
図
設
計
検
図
承
認
A
1
D
C
B
2
3
4
5
A
B
C
D
型
式
品
番
品
名
尺
度
S
P
ヘ
゜
¦
シ
゛
/
/
記
号
日
付
変
更
番
号
変
更
記
事
担
当
N
O
T