2RGTXR002400.pdf - 第6页
FUJI SECRET 番号 品名 記号 形式 メーカー 定格 個数 備考 コード番号 支給品 配線時 GRO 訂正 NO. NAME SYMBOL TYPE MANUFACTURER RATING Q'TY NOTE CODE No. 使用 .UP 記録 DC電源 M1REC1 LFA75F-24-J1 コーセル DC24V 75W 1 T69177 1 DC POWER SUPPLY COSEL ヒューズホル ダー M1…

1 01
1 02
1 03
1 04
1 05
1 06
1 07
1 08
1 09
1 10
1 11
1 12
1 13
1 14
1 15
1 16
1 17
1 18
1 19
1 20
1 21
1 22
1 23
1 24
1 25
1 26
1 27
1 28
1 29
NAME PAGE
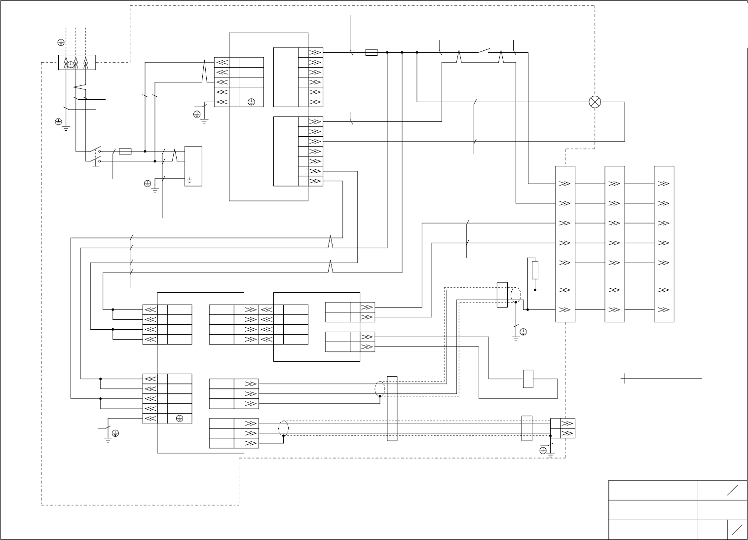
電気回路線図
ELECTRIC CIRCUIT DIAGRAM
1
1
TITLE TYPE
電源BOX2
Power Supply BOX2
SSS
DRAWING No.
1
1
M3
2RGTXR002700
1 30
FUJI SECRET
L1
N1
CT+
CT−
L N
L N
L0
N1
GND
GND
+26V
+26VB
GND
+24VA
CT−
CT−
CT+
CT+
S
CT+
CT−
S
SET
DI0
+24VA
DO0
DO0
GNDA
GNDA
GND
+26VA
+26VA
GND
GND
+26VA
+26VA
GND
GND
GND
+26VB +26VB
GND GND
+24VA +24VA
SET SET
CT+ CT+
CT− CT−
M3CR1
15
M3CR1
4 3
a
b
M3PL1
-+
1
CN1
1 L 2
2 3
+
3 N 4
4 5
5 6CN10
1
2
3
− 4
AWG16 BLK
5
6
7CN8
350.4W/14.6A
パワーリレー
Power Relay
M3CN2
1
2
7
6
5
3
M3REC1
AWG16 G/Y
AWG16
(SP1 attached)
M3CN3
5
4
POWER
1φ、AC85∼264V
M3CN1
1 2
AC INPUT
AWG16 BLK
AWG16 G/Y
M3SW1
3A
AWG16 BLK
Power Relay
117
M3F1
12.5A
M3F2
128
AWG16 BLU
AWG16 BLU
AWG16 BLU AWG16 BLU
AWG16 G/Y
M3SP1
1
2
3
FH1218**F
CN2−1
1 +26VA
2
3 GND
4
A1
1
2
3
1
2
3
CN2−2
1
2
3
4
5
+24VA
DI0
CT+
CT−
S
CT+
CT−
S
+26VA
GND
+26VA
+26VA
GND
GND
A2
DO0
A14
GNDA
A10
AWG24 BLU
AWG16 G/Y
CN3
CN1−2
CN1−1
CN−A
+24VA
DI0
DO0
GNDA
A1
A2
A14
A10
M3PCB2
CN−XA−a1
+24VA
1
DI0
2
CN−YA−a1
DO0
2
GNDA
3
AWG16 G/Y
100Ω
M3FC1
M3FC2
M3GS1
パワーリレー(M3CR1)
M3R1
出力電圧可変ボリュームにて出力を
DC26V に調整すること
+0V
-0.5V
Adjust the variable output
voltage volume to DC 26V
+0V
-0.5V
M3CN2−1 M3CNC
1 1
2 2
5 5
パレット
PALETTE
3 3
4 4
6 6
7 7
電源BOX2
Power Supply BOX2
4
M3PCB1
FH1219**F
POWER LIGHT
AWG22 BLU
AWG22 BLU

FUJI SECRET
番号 品名 記号 形式 メーカー 定格 個数 備考 コード番号
支給品 配線時
GRO
訂正
NO. NAME SYMBOL TYPE MANUFACTURER RATING
Q'TY
NOTE
CODE No.
使用
.UP 記録
DC電源 M1REC1 LFA75F-24-J1 コーセル DC24V 75W 1 T69177
1 DC POWER SUPPLY COSEL
ヒューズホルダー M1F1 F-4000-B サトーパーツ 1
2 FUSE HOLDER SATO PARTS
ヒューズ M1F1 UL CSA FGAO-2 富士端子工業 250V 3A 1 H74511
3 FUSE 250V 3A FUJI TERMINAL
ロッカースイッチ M1SW1 JW-M21RKK NKKスイッチズ 1
4 LOCKER SWITCH NKK SWITCHES
ランプ M1PL1 AL6H-P4G IDEC 1
5 LAMP IDEC
コネクタ M1CN1 H-A3SS コンタクト 1
6 CONNECTOR CONTACT
コネクタ M1CN1 H-A3MAG コンタクト 1
7 CONNECTOR CONTACT
コネクタ M1CN2 HR10A-7R-6S ヒロセ 1
8 CONNECTOR HIROSE
コネクタ カバー M1CN2 HR10-7R-C ヒロセ 1
9 CONNECTOR COVER HIROSE
スペーサー SP-10 マックエイト 1 S3059S
10 SPACER MAC8
コネクタ M1REC1(CN1) VHR-5N 日本圧着端子 1 K60111
11 CONNECTOR JST
コンタクト M1REC1(CN1) SVH-41T-P1.1 日本圧着端子 3 K60372
12 CONTACT JST
コネクタ M1REC1(CN2) VHR-6N 日本圧着端子 1 K63094
13 CONNECTOR JST
コンタクト M1REC1(CN2) SVH-41T-P1.1 日本圧着端子 4 K60372
14 CONTACT JST
圧着端子 TMEX1.25-5 トウメイ ニチフ 4 アース端子 T68966
15 TERMINAL NICHIFU Earth terminal
サージプロテクタ M1SP1 RSPD-420-U4(FK) 岡谷電機 1
16 SARGE PROTECTOR OKAYA
17
USER 分番
殿 生番
NAME 電気部品明細表 PAGE
ELECTRIC PARTS LIST
TYPE
SSS
DRAWING NO.
1/2
TITLE
電源BOX1
Power Supply Box1
2RGTXR002800

FUJI SECRET
番号 品名 記号 形式 メーカー 定格 個数 備考 コード番号
支給品 配線時
GRO
訂正
NO. NAME SYMBOL TYPE MANUFACTURER RATING
Q'TY
NOTE
CODE No.
使用
.UP 記録
注意銘板 ISO-A-M ミスミ 1 雷シール
1 PL LAVEL MISUMI
electrical warning sign
アースマーク EEBR1791 FUJI 1 アースマーク EEBR1791
2 EARTH MARK FUJI Earth Mark
マジックテープ A03800,WHITE クラレ 10×35 2
3 MAGIC TAPE KURARAY
マジックテープ A03800,WHITE クラレ 10×65 2
4 MAGIC TAPE KURARAY
マジックテープ A03800,WHITE クラレ 10×80 2
5 MAGIC TAPE KURARAY
エアフィルター PS/150 日本バイリーン 40×35 1
6 AIR FILTER VILENE
エアフィルター PS/150 日本バイリーン 40×65 1
7 AIR FILTER VILENE
エアフィルター PS/150 日本バイリーン 60×80 1
8 AIR FILTER VILENE
9
LED銘板 FUJI 1 M1PL1
2EKHFJ0095**
10 LED LABEL FUJI
11
12
13
14
15
16
17
USER 分番
殿 生番
NAME 電気部品明細表 PAGE
ELECTRIC PARTS LIST
TYPE
SSS
DRAWING NO.
2/2
TITLE
電源BOX1
Power Supply Box1
2RGTXR002800