YS12_线路图__.pdf.pdf - 第11页
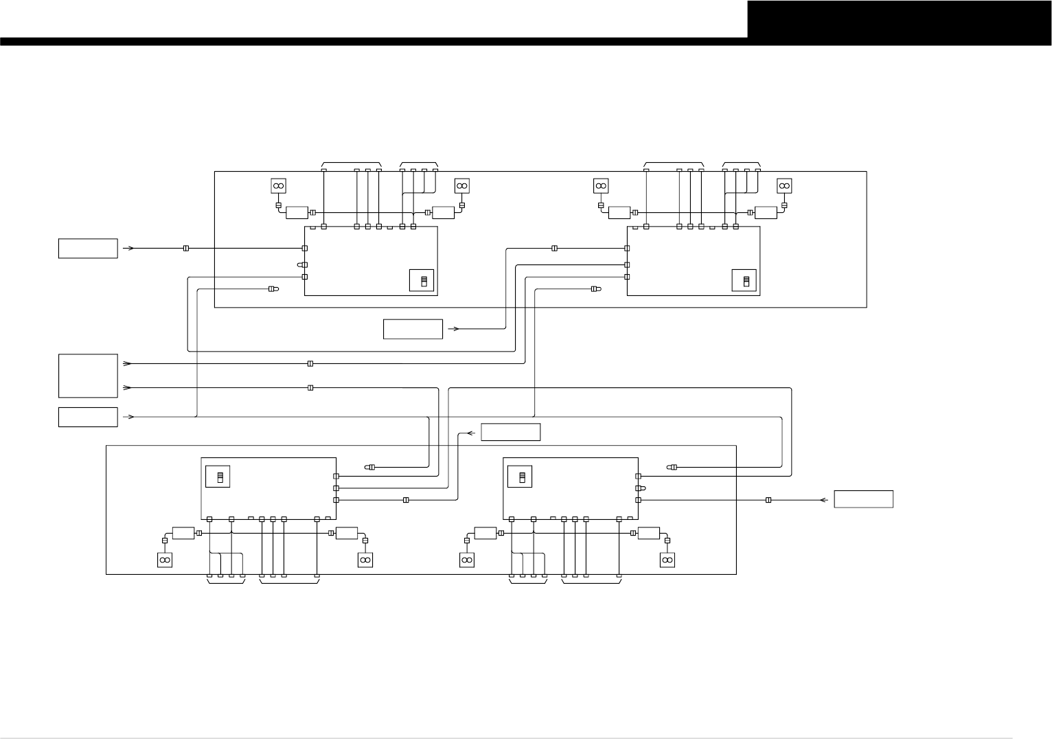
C o n f i d e n t i a l & P r o p r i e t a r y P AG E FDR CTRL BOARD ASSY KHY- M447 6-1 XX P1 05 CN3 6 CN3 3 CN4 0 CN3 6 R1 CN4 0 R1 CN3 3 R1 J01 05 J01 04 J01 06 J01 07 I/O CO NV.BO ARD See Pa ge 5 CN3 0 J07 56 I/O…

Confidential & Proprietary
PAGE
REAR SIDE FRONT SIDE
FRONT OPERATION SWITCHES
FRONT LCD TOUCH PANEL(OPTION)
FRONT OPERATION SWITCHES
QF22,XT21(AC100V)
LCD1
LCD1
DC12V IN
SERIALVGA
FRONT SIDEREAR SIDE
LCD1
VGA
AC100V IN
MOUSE
A13
KEYBOARD
A11
KEYBOARD
A11
MOUSE
A12
KEYBOARD
A10
A10
KEYBOARD
MOUSE
A12
MOUSE
A12
KEYBOARD
A10
KEYBOARD
A10
J0024
J0181
J0240
J0181
J0182
J0231
J0222
J0232
J0233
J0237
J0240
J0182
J0025
J0222
J0232
J0233
FRONT OPERATION SWITCHESREAR OPERATION SWITCHES
REAR OPERATION SWITCHES FRONT OPERATION SWITCHES
CRT2
KB2
MS2
RS2
EX
RS PC CRT PC
CRT1
KB1
MS1
RS1
KB/MS PC
SWITCHER BOARD ASSY
P031
CRT2
KB2
MS2
RS2
EX
RS PC CRT PC
CRT1
KB1
MS1
RS1
KB/MS PC
SWITCHER BOARD ASSY
P031
J0237 J0236
J0236
J0242
KGA-M4472-0XX
KGA-M4472-0XX
See Page 2
See Page 2
I/O CONVEYOR BOARD
CONTROL BOX
I/O CONVEYOR BOARD
CONTROL BOX
VGA
SERIAL1
QF22.XT21(AC100V)
I/O CONVEYOR BOARD
I/O CONVEYOR BOARD
VGA
See Page 2
CONTROL BOX
I/O CONVEYOR
I/O CONVEYOR
VGA
SERIAL1
J0024
J0181
QF22.XT21(AC100V)
I/O CONVEYOR BOARD
J0234,J0235
J0181I/O CONVEYOR BOARD
EXT.PWR
KEY
MOUSE
J0258
KEY
MOUSE
J0245
KEY
MOUSE
See Page 2
CONTROL BOX
VGA
J0245
KEY
MOUSE
See Page 2
CONTROL BOX
EXT POWER
J0258
J0230
J0244
CN18
See Page 4
J0244
CN18
See Page 4
See Page 4
CN20
CN24
See Page 5
J0241
CN18
See Page 4
CN20
See Page 4
CN24
See Page 5
J0241
CN18
See Page 4
See Page 13
J0234
J0230
See Page 13
See Page 13
J0250
J0254
J0252
J0254
J0256
J0255
J0257
J0254
J0256
J0254J0255
LCD 1
LCD 1
LCD 1
J0239 J0238
KB R
MS R
KB F
MS F
VGA
AC100V IN
LCD1
VGA
AC100V IN
LCD2
J0251
LCD 2 LCD 1
KB FKB R
LCD2
DC12V IN
SERIAL VGA
J0253
MOUSE
A13
MS R
A12
MOUSE
MS F
VGA
LCD1
DC12V IN
SERIAL
J0252
LCD 2
J0239 J0238
J0250
FRONT LCD (STANDARD)
FRONT & REAR LCD TOUCH PANEL (OPTION)
FRONT & REAR LCD(OPTION)
KHY-000-CC.V0
8
OPERATION PANEL SEL.
YS12(KHY)

Confidential & Proprietary
PAGE
FDR CTRL BOARD ASSY
KHY-M4476-1XX P105
CN36
CN33
CN40
CN36 R1
CN40 R1
CN33 R1
J0105
J0104 J0106
J0107
I/O CONV.BOARD
See Page 5
CN30
J0756
I/O CONV.BOARD
See Page 5
CN31
J0757 J0773
J0110
J0111
I/O B
I/O C
FDR PWR R2 FDR PWR R1
I/O CONV.BOARD
See Page 2
CONTROL BOX I/O B
CONTROL BOX I/O C
CN11
See Page 3
J0163
FDR CTRL BOARD ASSY
J0109
KHY-M4476-1XX P106
CN36
CN33
CN40
CN36 R2
CN33 R2
J0774
CN1
CN2
CN3
CN4
CN32
CN31
CN1
CN2
CN3
CN4
CN32
CN31
I/O CONV.BOARD
See Page 5
CN37
FDR CTRL BOARD ASSY
KHY-M4476-1XX P103
CN33
CN40
CN40 F1
CN33 F1
FDR CTRL BOARD ASSY
J0108
KHY-M4476-1XX P104
CN33
CN40
CN33 F2
CN36
CN36 F1 J0754J0771
FDR PWR F1
I/O CONV.BOARD
See Page 5
CN38
J0755
FDR PWR F2
CN36
CN36 F2 J0772
CN31
CN1
CN2
CN3
CN4
CN32
CN31
CN1
CN2
CN3
CN4
CN32
FIX60 FRONT FEEDER
・・
J1031
J1032
J1033
J1060
・・
J1002
J1003
J1030
J1001
・・
J1061
J1062
J1063
J1090
・・
J1091
J1092
J1093
J1120
FIX60 REAR FEEDER
J0176
R1 FDR EMGR2 FDR EMG
J0177
F2 FDR EMG
J0175
F1 FDR EMG
J0174
・ 30 SS feeders
FDR DO0
FDR DO1
FDR DO2
FDR DI1
J0797
CN38
CN37
・ QF P r e co ve r y c o n v e y or
・ Bu l k c asse t t e f e e d e r s
・ Mu l t i - s t ic k fe e de r s
・ Hi g h - s p e ed st ic k f eed er s
・ Hi g h - s p e ed st ac k s tic k f ee d er s
・ 30 SS feeders
FDR DO0
FDR DO1
FDR DO2
FDR DI1
CN38
CN37
・ QF P r eco ve r y c o n v e yo r
・ Bu l k ca sse t t e f e ed er s
・ Mu l t i -s t ic k fe e de rs
・ Hi g h - sp e ed st ic k f ee d er s
・ Hi g h - sp e ed st ac k s ti c k f eede r s
J0798
CN37
・ Q FP r e co ve r y c on v e y or
・ B ul k c asse t t e fe e d e rs
・ M ul t i - s t ic k f e e de r s
・ H ig h - s p e ed st i ck f eed e r s
・ H ig h - s p e ed st a ck s tic k f ee d er s
FDR DO1
FDR DI1
CN38
FDR DO0
FDR DO2
・ 30 SS feeders
J0800
CHANGER
PNP
FAN B
FAN B N
U02
CHANGER
PNP
FAN B
FAN B N
U04
CN37
・ QF P r eco ve r y co n v e yo r
・ Bu lk ca sse tt e f eed er s
・ Mu lt i -s t ic k fe e d e rs
・ Hi gh - sp e ed s t ic k f ee der s
・ Hi gh - sp e ed s t ac k s ti ck f e e der s
FDR DO1
FDR DI1
CN38
FDR DO0
FDR DO2
J0799
・ 30 SS feeders
CHANGER
PNP
FAN A
FAN A N
U05
CHANGER
PNP
FAN B N
FAN B
U06
CHANGER
PNP
FAN A
FAN A N
U07
CHANGER
PNP
FAN B N
FAN B
U08
ON
OFF
DIP SW(S1)
ON
OFF
DIP SW(S1)
ON
OFF
DIP SW(S1)
ON
OFF
DIP SW(S1)
J0801
J0802
J0804
CHANGER
PNP
FAN A
FAN A N
U03
CHANGER
PNP
FAN A
FAN A N
U01
J0803
FAN A
N0108806
FAN A
FAN AFAN AFAN B
N0110D07 N0110D06
FAN B
N0110807 N0110806
N0108D06
FAN B
N0108D07
FAN B
N0108807
KHY-000-CC.V0
9
FIX60 FEEDER STRUCTURE
YS12(KHY)

Confidential & Proprietary
PAGE
・・
J1061
J1062
J1063
J1084
・・
J1091
J1092
J1093
J1114
FES24 REAR-2 FEEDER FES24 REAR-1 FEEDER
J0107
J0163
J0762
J0758
J0756
I/O CONV.BOARD
I/O CONV.BOARD
See Page 3
TERMINAL BOARD
See Page 4
CN11
CN22
See Page 5
CN30
CN26,30
CN36
CN33
CN39
FDR CTRL BOARD ASSY
KHY-M4476-0XX P105
FES DO
FES DI
EMG
FDR PWRFDR PWR R1
R1 FES DO
FES DI R1
PWRPWR R1
J0789J0790
J0791J0792
R1 FDR EMG
I/O
I/O
I/O C
I/O C
CN1
CN2
CN3
CN24
CUNET R1 CUNET
FDR CTRL BOARD ASSY
CN36
CN33
CN39
CN33
CN39
CN36
FDR CTRL BOARD ASSY
J0163
J0763
J0758
J0757
I/O CONV.BOARD
I/O CONV.BOARD
See Page 3
TERMINAL BOARD
See Page 4
CN11
CN31
CN22
CN9,13
See Page 5
J0106
J0163
J0760
J0758
J0754
I/O CONV.BOARD
See Page 5
TERMINAL BOARD
See Page 4
CN26,30
CN11
I/O CONV.BOARD
See Page 3
CN22
CN37
KHY-M4476-0XX P103
KHY-M4476-0XX P106
See Page 2
J0105
J0104
CONTROL BOX I/O B
CONTROL BOX I/O C
PWR PWR F1
PWRPWR R2
J0109
R2 FES DO
FES DI R2
FDR PWR R2
EMG
FES DO
EMG
F1 FES DO
FDR PWR F1FDR PWR
FES DI FES DI F1
FES DO
FES DI
FDR PWR
J0781 J0782
J0783 J0784
J0793J0794
J0795J0796
R2 FDR EMG
I/O
I/OI/O C
I/O I/O B
I/O I/O B
F1 FDR EMG
CN1
CN2
CN3
CN1
CN2
CN3
CN24
CN24
CUNET
CUNET CUNET F1
CUNET R2
FDR CTRL BOARD ASSY
CN33
CN39
CN36
KHY-M4476-0XX P104
J0108
FES DO
EMG
J0163
J0761
J0758
J0755
F2 FES DO
I/O CONV.BOARD
See Page 5
TERMINAL BOARD
See Page 4
CN11
I/O CONV.BOARD
See Page 3
CN22
CN9,13
CN38
FDR PWR FDR PWR F2
FES DI FES DI F2
PWR PWR F2
J0785 J0786
J0787 J0788
I/O I/O B
I/O
F2 FDR EMG
CN1
CN2
CN3
CN24
CUNET CUNET F2
・・
J1001
J1002
J1003
J1024
・・
J1031
J1032
J1033
J1054
FES24 FRONT-1 FEEDER FES24 FRONT-2 FEEDER
CN37
・ Q F P re c o ve r y co n v e yo r
・ B u l k c a s se t t e fe e d er s
・ M u l t i- s t i c k f ee d e r s
・ H i g h -s p e e d st i ck f ee d e r s
・ H i g h -s p e e d st a ck s ti c k f e e d e rs
FDR DO1
FDR DI1
CN38
FDR DO0
FDR DO2
J0800
・24 SS feeders
CN37
・ Q F P r e co v e r y co n ve y o r
・ B u l k c as s e t t e f e ed e r s
・ M u l ti - s t i c k fe e d e r s
・ H i g h- s p e e d s t ic k f e e d e r s
・ H i g h- s p e e d s t ac k s t i c k fe e de r s
FDR DO1
FDR DI1
CN38
FDR DO0
FDR DO2
J0799
・24 SS feeders
FDR DO0
FDR DO1
FDR DO2
FDR DI1
CN38
CN37
・ Q F P re c o ve r y co n v e yo r
・ B u l k c a s se t t e fe e d er s
・ M u l t i- s t i c k f ee d e r s
・ H i g h -s p e e d st i ck f ee d e r s
・ H i g h -s p e e d st a ck s ti c k f e e d e rs
J0798
・24 SS feeders
CHANGER
PNP
FAN B N
U02
FDR DO0
FDR DO1
FDR DO2
FDR DI1
J0797
CN38
CN37
・ Q F P re c ov e r y co n v ey o r
・ B u l k c a ss e t t e fe e de r s
・ M u l t i- s t i c k f ee d e r s
・ H i g h -s p e e d s t i ck fe e d e r s
・ H i g h -s p e e d s t a ck st i c k fe e d er s
・24 SS feeders
CHANGER
PNP
FAN B N
U04
CHANGER
PNP
FAN A N
U05
CHANGER
PNP
FAN B N
U06
CHANGER
PNP
FAN A N
U07
CHANGER
PNP
FAN B N
U08
J0804
J0803
ON
OFF
DIP SW(S1)
ON
OFF
DIP SW(S1)
ON
OFF
DIP SW(S1)
ON
OFF
DIP SW(S1)
J0802
J0801
CHANGER
PNP
FAN A N
U01
CHANGER
PNP
FAN A N
U03
FAN B
N0110D07
FAN A
N0110D06
FAN B
N0110807
FAN A
N0110806
FAN B
N0108D07
FAN A
N0108D06
FAN A
N0108806
FAN B
N0108807
KHY-000-CC.V0
10
FES24 FEEDER STRUCTURE
YS12(KHY)