NPM_D3Wiring Diagram.pdf - 第172页
在线预览 NPM_D3Wiring Diagram.pdf PDF 文档。

4.
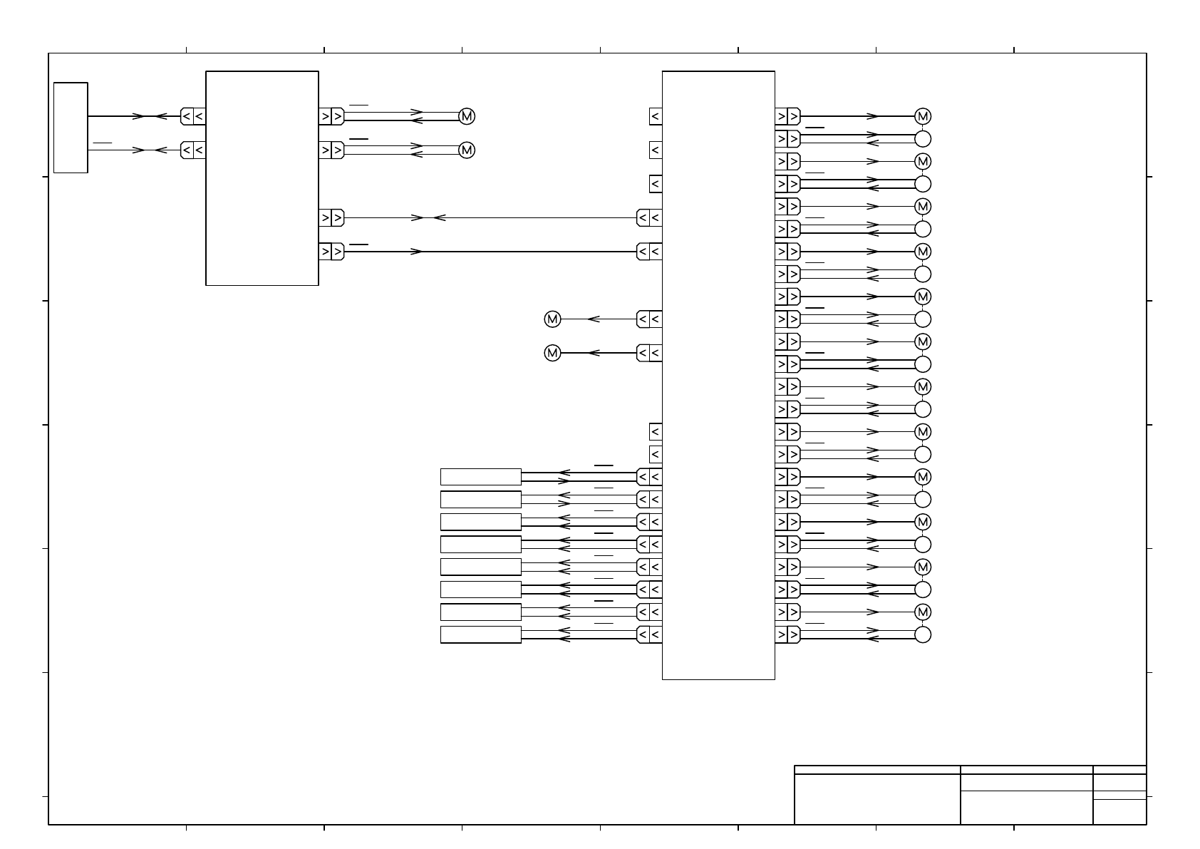
LOAD WIRING DIAGRAM OPTION
負荷配線図 オプション
4-3 12 NOZZLE HEAD
12 ノズルヘッド
EJM6DB-10-403-00

θ-axis
Motor 1
HEAD
CONTROLLER
24V
CN1
CN18
CN17
PMC0AF
CN3
CN1
CN11
CN15
-K301
24V
θ-axis
Motor 2
24V
CN33
CN38
PMC0AD
CN1
-K302
No use
CN13
CN2
CN14
CN3
CN15
CN4
CN16
CN5
CN17
CN6
CN18
CN7
CN19
CN8
CN20
CN21
CN10
CN11
CN23
CN12
CN24
CN26
CN25
24V
No use
CN41
No use
CN27
CN28
-G1002
CPU Cooling FAN
CN40
CN39
CN32
CN31
CN37
CN36
CN34
CN35
CN30
CN29
24V
SENSOR
Vacuum Valve
1~ 6
24V
SENSOR
24V
Vacuum Valve
7~12
Flow Sensor
1~ 3
24V
Flow Sensor
4~ 6
24V
Flow Sensor
7~ 9
24V
Flow Sensor
10~12
24V
VALVE
Blow Valve1~ 6
24V
Blow Valve7~12
VALVE
-G1001
Z-axis Cooling FAN
Z1-axis Motor
5V
Z1-axis Linear Encorder
-M403
CN9
CN22
E
Z2-axis Motor
5V
Z2-axis Linear Encorder
-M404
E
Z3-axis Motor
5V
Z3-axis Linear Encorder
-M405
E
Z4-axis Motor
5V
Z4-axis Linear Encorder
-M406
E
Z5-axis Motor
5V
Z5-axis Linear Encorder
-M407
E
Z6-axis Motor
5V
Z6-axis Linear Encorder
-M408
E
Z7-axis Motor
5V
Z7-axis Linear Encorder
-M409
E
Z8-axis Motor
5V
Z8-axis Linear Encorder
-M410
E
Z9-axis Motor
5V
Z9-axis Linear Encorder
-M411
E
Z10-axis Motor
5V
Z10-axis Linear Encorder
-M412
E
Z11-axis Motor
5V
Z11-axis Linear Encorder
-M413
E
Z12-axis Motor
5V
Z12-axis Linear Encorder
-M414
E
-M401
-M402
SENSOR
SENSOR
VALVE
VALVE
-R3001
~-R3006
-R3007
~-R3012
-B1001
~-B1003
-B1004
~-B1006
-B1007
~-B1009
-B1010
~-B1012
-R3013
~-R3018
-R3019
~-R3024
1
1
1
1 2
2
2
2
2
2
2
2
Panasonic Factory Solutions Co.,Ltd. パナソニック ファクトリーソリューションズ株式会社
Name
Drawing No.
Loc. No.
F4K1020-05A
1
2 3 4 5 6 7 8
A
B
C
D
E
F
1 2 3 4 5 6 7 8
A
B
C
D
E
F
Page. No.
NPM_12_NOZZLE HEAD
(BLOCK DIAGRAM)
N610064318+002AC
P002