TR1EB-Rev00.pdf - 第15页
- 12 - NOTE( 注記 ) #01....FOR ST ST 用 #02....FOR MTX MTX 用 REF.NO NOTE PART NO D E S C R I P T I O N 品 名 Qty 1 #01 400-50420 TOP PLATE (ST) ASSY トッププレート(ST)組 1 2 400-4901 3 TOP PLATE (ST) トッププレート(ST) (1) 3 E1570-72 6-0A0 …

- 11 -
6. ACCESSORIES PART & OPTION COMPONENTS
添付品・オプション関係
26
25
27
26
20
22
21
16
20
18
23
19
24
17
15
1
2
14
14
17
4
5
6
7
8
7
8
9
11
10
12
10
11
12
3
13
13
9
41
42
43
31
43
31
33
29
34
32
29
34
32
30
33
35
36
37
38
38
39
39
40
28

- 12 -
NOTE( 注記 ) #01....FOR ST ST 用
#02....FOR MTX MTX 用
REF.NO NOTE PART NO D E S C R I P T I O N
品 名
Qty
1
#01
400-50420 TOP PLATE (ST) ASSY
トッププレート(ST)組
1
2 400-49013 TOP PLATE (ST)
トッププレート(ST)
(1)
3 E1570-726-0A0 TRAY HOLDER ST ASM.
トレイホルダ ST 組
(1)
4 E1570-726-000 TRAY HOLDER (ST)
トレイホルダ(ST)
(1)
5 E1571-726-000 TRAY CLAMP
トレイクランプ
(1)
6 E1572-726-000 TRAY CLAMP SHEET
トレイクランプシート
(1)
7 E1573-726-000 TRAY CLAMP SH
トレイクランプ SH
(2)
8 E1574-726-000 TRAY CLAMP SH 4N
トレイクランプ SP 4 N
(2)
9 RE-0200000-K0 E-RING
E 形止め輪 2
(2)
10 E1575-726-000 HOLDER SD PLATE B
ホルダ SD プレート B
(2)
11 WS-0310002-KN SPRING WASHER M3
ばね座金 3.1 X 5.9 X 0.7
(2)
12 NM-9030001-SC NUT
蝶ナット
(2)
13 E1582-726-000 HOLDER SHEET
ホルダシート
(2)
14 SM-1030501-SC SCREW M3 L=5
皿小ねじ M 3 L =5
(4)
15
#02
400-50425 TOP PLATE (MTX) ASSY
トッププレート(MTX)組
1
16 400-49282 TOP PLATE (MTX)
トッププレート(MTX)
(1)
17 SM-1030501-SC SCREW M3 L=5
皿小ねじ M 3 L =5
(4)
18 E7709-700-000 TRAY HOLDER
トレーホルダ
(6)
19 E7307-700-000 CLAMP PIN
クランプピン
(6)
20 E7308-700-000 THRUST WASHER
スラストワッシャ
(12)
21 RE-0400000-K0 E-RING 4
E 形止め輪 4
(6)
22 WP-0531001-SC WASHER
平座金みがき丸 M 5
(6)
23 B2626-372-000 SPRING
針数調節つまみばね
(6)
24 E7710-700-000 PIN
トレーロケートピン
(2)
25 E1707-723-000 FIX BRACKET A
固定金具 A
1
26 SL-4030691-SC SCREW M3X6
なべ小ねじセムス M 3 X 0.5 L =6
12
27 E1708-723-000 FIX BRACKET A
固定金具 B
2
28 400-51151 2INCH TRAY ADAPTER
2インチトレイアダプタ
1
29 E1575-726-000 HOLDER SD PLATE B
ホルダ SD プレート B
(2)
30 E1582-726-000 HOLDER SHEET
ホルダシート
(2)
31 E1574-726-000 TRAY CLAMP SP 4N
トレイクランプ SP 4 N
(2)
32 NM-9030001-SC NUT
蝶ナット
(2)
33 RE-0200000-K0 E-RING
E 形止め輪 2
(2)
34 WS-0310002-KN SPRING WASHER M3
ばね座金 3.1 X 5.9 X 0.7
(2)
35 400-48981 TRAY CLAMP PL
トレイクランプ PL
(1)
36 400-48982 TRAY CLAMP A
トレイクランプ A
(1)
37 400-48983 TRAY CLAMP B
トレイクランプ B
(1)
38 400-48984 TRAY CLAMP NUT
トレイクランプナット
(2)
39 400-48985 TRAY CLAMP NOB
トレイクランプノブ
(2)
40 NM-3034000-SF FLANGE NUT M3
フランジナット M 3
(2)
41 E1570-726-000 TRAY HOLDER (ST)
トレイホルダ(ST)
(1)
42 400-48980 TRAY CLAMP
トレイクランプ
(1)
43 E1573-726-000 TRAY CLAMP SH
トレイクランプ SH
(2)

- 13 -
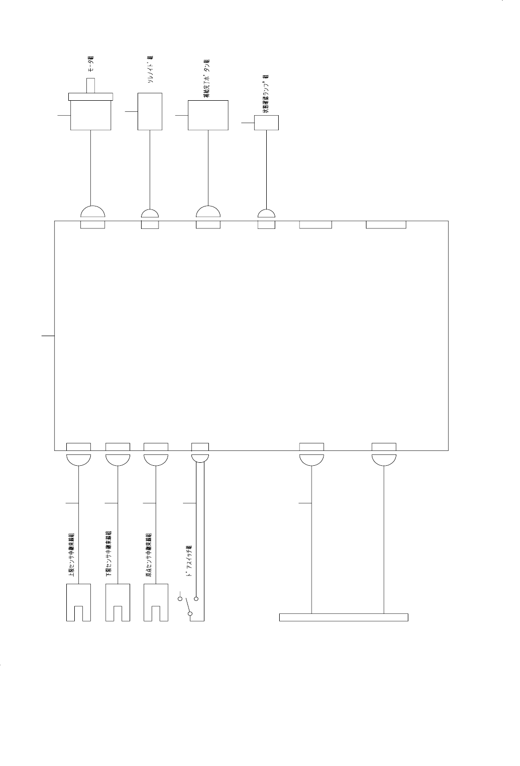
7. SYSTEM DIAGRAM
SYSTEM DIAGRAM
CN12
CN11
TR1EB I/F ASM
CN6
CN3
CN4
TR1EB
PCB ASM
CN10
CN8
CN9
CN7
CN5
Y
IT
123 4 5
CN2
CN1
10
6
7
8
9