00193796-08.pdf - 第85页
Installation Manual, Station Software Version 505.04 Edition 07/2006 85 of 156 3.2 Hardware-Komponenten 3.2.1 Übersicht Die folgenden Grafiken zeigen für die versch iedenen Maschinentypen die Hardware-Komponenten des Rec…

Installation Manual Station Software Version 505.04
84 of 156
3.1.3.2 Embedded Software S-25 HM, S-27 HM, HS-50, HS-50+, HS-60
Subsystem HS-50 S-25
HM
HS-60 S-27
HM
BIOS Dateiname Applikation
1
Applikation
2
Dateiname
Hauptachsen X X X X 2.0C A010020C.bhx 5.04 A0110504.bhx
RV Kopffunktionen
(nicht modular)
X 1.01 K0300101.hex 1.08 K0310108.hex
RV Kopffunktionen
(modular)
X X X X 1.04
K0400104.hex
6.14
K0410614.hex
BE-Tisch (CAN) X X 1.01 B0200101.hex 1.07 B0210107.hex
BE-Tisch (V24) X X 3.02 3.02 Bios.hex 5.03 B0V10503.hex
Gurtschneider (CAN) X X 2.01 G0100201.hex 3.02 G0110302.hex
LP-Transport 100 X 3.02 T0100302.hex 5.32 T0110532.hex
LP-Transport 200 X 3.02 T0200302.hex 5.32 T0210532.hex
LP-Transport 210 X 3.02 T0300302.hex 5.32 T0310532hex
LP-Transport 201 X 3.04 T0400304.hex 5.53 T0410553.hex
LP-Transport 301 X 3.04 T0500304.hex 5.53 T0510553.hex
MTC 1 X X 4.01 M0110401.hex
Bedeutung der Symbole:
gleiche Download Version – keine Änderungen
neue oder geänderte Download Version

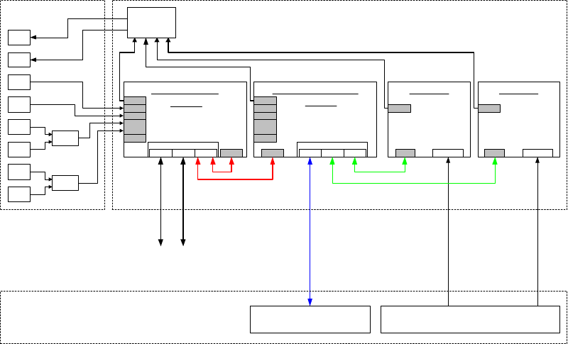
Installation Manual, Station Software Version 505.04 Edition 07/2006
85 of 156
3.2 Hardware-Komponenten
3.2.1 Übersicht
Die folgenden Grafiken zeigen für die verschiedenen Maschinentypen die Hardware-Komponenten
des Rechnersystems:
Stationsrechner
COM 294
Hardware-Komponenten Rechnersystem SIPLACE HF und HF/3
Monitor
1
Monitor
2
Videomux
Tastatur
1
Tastatur
2
Maus
1
Maus
2
Y-Key
Y-Mouse
Touch -
screen 1
Touch -
screen 2
Steuereinheit
Dezentrale Steuerung / Peripherie
(Achsen, E/A, BE-Tische, LP-Transport)
Kamera-Systeme
(LP-Kamera, RV-Kopf BE-Kamera,
Twin Head IC-Kamera, FC-Kamera und Koplan)
SIPL A CE- L A N
( Linie )
Kunden-LAN
(GEM)
Maschine
6 - HubLAN 3
LAN 1
VGA
COM 1
COM 2
KBD /
Maus
Simicro CPU 076
PII I 866 MHz, 192 MB
6 GB HD , FD, CD
USB
LAN 2
Maschinencontroller
2 x COM352 oder COM354
LAN 1
VGA
COM 1
COM 2
KBD /
Maus
USB
CAN
VISION 1
4 x Kamera
HS3L
ICOS
MVS340
VISION 2
4 x Kamera
HS3L
ICOS
MVS340
HS3L HS3L
Simicro CPU 076
PII I 566 MHz, 64 MB
6 GB HD, FD, CD
VGA VGA
Abb. 3-1: Hardware-Komponenten Rechnersystem SIPLACE HF-Serie

Installation Manual Station Software Version 505.04
86 of 156
Stationsrechner
Hardware-Komponenten Rechnersystem SIPLACE S-25 HM und S-27 HM
Monitor
Videomux
Tastatur
Maus
Touch -
screen
Stationsrechner
Dezentrale Steuerung / Peripherie
(Achsen, E/A, BE-Tische, LP-Transport)
Kamera-Systeme
(LP-Kamera, BE-Kamera RV-Kopf)
SIPLACE-LAN
( Linie )
Kunden-LAN
(GEM)
Maschine
Hub
VGA
COM 1
COM 2
KBD /
Maus
Scenic N300
Desktop
Celeron 2.0 GHz, 256 MB
20 GB HD, FD, CD
USB
Maschinencontroller
1 x COM352
LAN 1
VGA
COM 1
COM 2
KBD /
Maus
CAN
VISION
4 x Kamera
HS3L
ICOS
MVS340
HS3L
Sicomp AMS M54
PI 100 MHz, 32 MB
504 MB HD, FD, CD
VGA
i865G Gbit
LAN
LAN 1
Intel, PRO
1000/MT
LAN 2
Steuereinheit
Abb. 3-2: Hardware-Komponenten Rechnersystem SIPLACE S-25 HM und S-27 HM